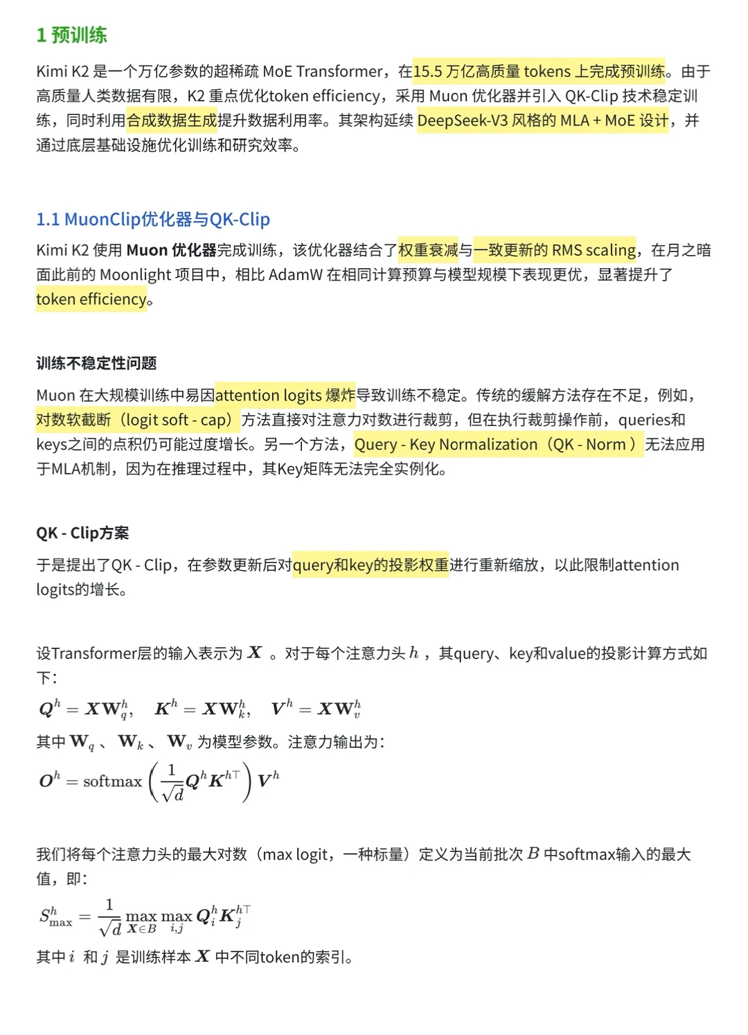
过去,大语言模型主要依赖人类生成的海量文本,通过模仿学习逐步变强。但如今,随着可用高质量数据的消耗接近上限,行业正迎来一次全新范式转变——迈向 Agentic Intelligence。
这种能力让模型不再只是会说话,而是能在复杂、动态的环境中自主感知、规划、推理和行动。它通过与环境交互主动探索未知,从中习得超出训练分布的新技能,并能基于经验持续优化行为。人们相信,这种方式将突破静态数据的天花板,让 AI Agent 获得接近甚至超越人类的能力。无论是工具调用、软件开发,还是现实世界的自主系统,这种智能都会带来深远影响。
Kimi K2 就是这种趋势下的代表作。
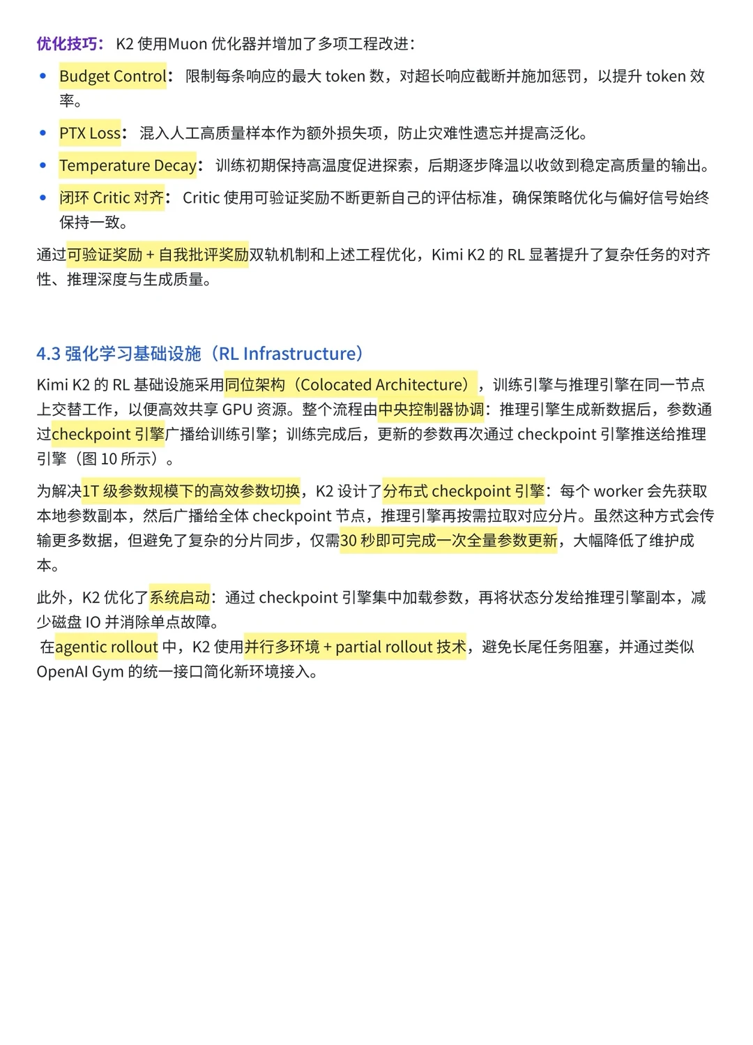
1️⃣MuonClip 优化器:在万亿参数规模下实现了稳定且高效的预训练。
2️⃣2 万+ 工具(真实+模拟):批量生成 agent 轨迹数据,让模型学会真实使用工具。
3️⃣联合强化学习(可验证奖励 + 自我评估奖励):让模型能根据偏好和反馈动态对齐,具备自我优化能力。
4️⃣超稀疏 1 万亿参数 MoE 架构:在复杂 agent 任务上达到开源 SOTA 水平。
可以说,Kimi K2 代表着从被动模仿到主动探索的飞跃,是下一代智能 Agent 的重要一步。
Kimi K2 的技术报告也是诚意十足,从优化器的数学细节到数据重写策略,从 RL 奖励机制到训练基础设施,每一部分都细节满满,一起来看看吧~








