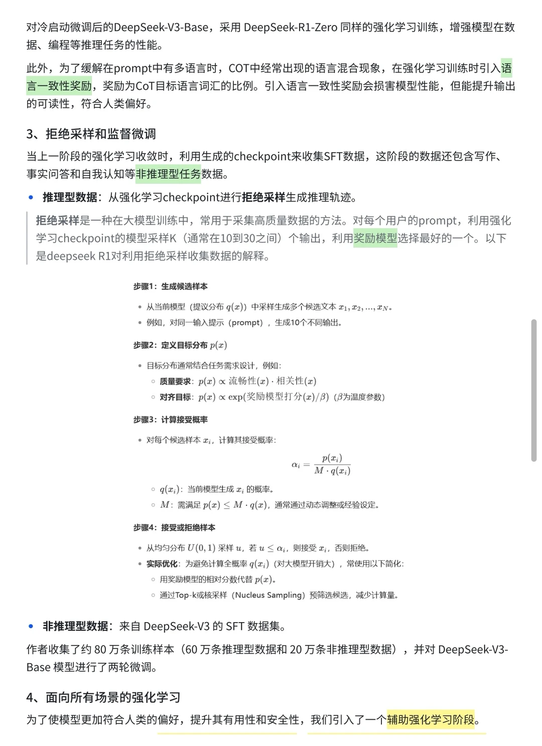
[喝奶茶R]deepseek!deepseek!还是deepseek!春节这几天,r1以摧枯拉朽之势席卷全球,以可怕的速度在网络上迅速蔓延开来,毫不夸张地说,连二大爷和三大叔都在酒桌上就着中美关系的话题谈论起了deepseek。
[喝奶茶R]其实前段时间kimi、豆包、MinMax、qwen、百川、科大讯飞也都发布了很优秀且各有所长的新模型,这其实是一次国产AI的整体赶超。
[喝奶茶R]社交平台上,人们纷纷发出deepseek有意思的使用案例:命理、玄学、房价预测、择偶分析、祖安文学……
资本市场的反应同样热烈,分析师们不吝以"颠覆性拐点"、"范式革命"等极具震撼力的宏大叙事,描绘这场 AI 竞赛所引发的产业变局,仿佛一幅全新的产业蓝图正徐徐展开,充满了无限可能与机遇。
[鼓掌R]所谓外行看热闹,内行看门道。deepseek r1系列模型和deepseek v3系列模型的模型架构相同,只不过训练过程、训练数据不同,从而具备了更强的能力,这也符合大模型发展的趋势,从最开始的卷架构逐渐转移到优化训练过程和训练数据。
[海豚R]有人说,一旦选择了从事这个方向,就意味着要与这个时代最耀眼的天才们同场竞技(不过,此观点尚存争议,毕竟只有同样专注于基座模型研发的人,才能算是真正的同行)。因此,我们也不必过于悲观。因为 AI 的应用潜力能够渗透到各行各业的每一个角落。只要你选择一个自己真正感兴趣、曾经深入研究过、且尚未被众多聪明人所聚焦的小众领域,就有机会借助 AI 的强大力量,彻底改写该领域的生产方式、交易方式等。毕竟,这些场景往往是分散的、碎片化的小需求,而灵活的创业型组织则更擅长捕捉这些星星之火。我认为,广阔天地,大有可为。
[海豚R]对于应届生而言,也拥有着独特的优势。在面对一件全新事物时,有经验的人往往会凭借过往积累,迅速给出看似成熟的建议:“应该这样做。” 然而,没有经验的应届生却不会被既有模式所束缚,他们会反复摸索、认真思考,凭借自己的智慧与热情,去探寻一条更符合当前实际情况的解决之路,而这,恰恰就是创新的源泉。







