DC娱乐网
大乐透守号一年,不中是啥感觉马年行大运,钞票塞满袋;马上发大财,好运自然来。分享
2026-02-19 00:33:32
双儿看好的票
彩票
大乐透守号一年,不中是啥感觉马年行大运,钞票塞满袋;马上发大财,好运自然来。分享大乐透第11133期开奖号码比对大乐透第25133期开奖号码,仅供参考!点赞关注不迷路[来看我][来看我][来看我]
猜你喜欢
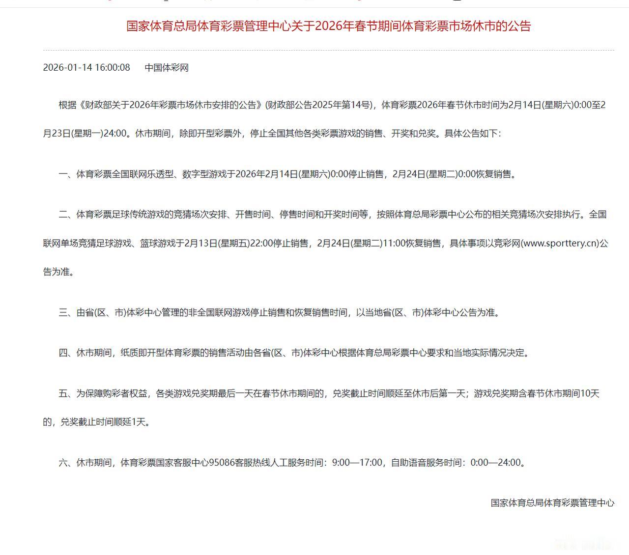
再次提醒:春节停售时间2月14日腊月二十七到2月23日正月初七,即到初八开始所有
2026-02-18
博旭彩票
标签:
竞彩
体彩
出去浪一下
2026-02-07
微心柔
伊伦基确实不错,可刮彩票的前提是:曼联中场有基本主力支撑,那才有足够时间资本刮彩
2026-02-18
奥古斯体育
标签:
曼联
埃米利亚诺·马丁内斯
布莱顿
冬奥领奖台上,三个人的表情比奖牌还精彩!🏆😉三轮都是最高分的含金量啊
2026-02-18
野生胖球数据啊
第12个比赛日战罢! 冬奥奖牌榜: 中国2金3银4铜升至第14
2026-02-19
虎扑体坛资讯
标签:
自由式滑雪
日韩关系
米兰冬奥会
冬奥最新奖牌榜:挪威15金领先,中国升至第16!北京时间2月18日,第25届
2026-02-18
良哲看体育
标签:
北京
滑雪
米兰冬奥会
自由式滑雪
热门分类
推荐
热榜
军事
NBA
体育
社会
明星八卦
娱乐
财经
科技
汽车
历史
国际
游戏
动漫
公益
搞笑
商业
互联网
数码
国际足球
房产
家居
时尚
科学探索
职场
育儿
股票
教育
影视
情感
热点
中国军情
武器
中国南海
中国足球
亚洲杯
科比
综合体育
CBA
投资
楼市
大咖秀
外汇
创业
风口
SUV
豪车
概念车
优惠
新能源
美国
欧洲
朝日韩
俄罗斯
孕期
街拍
恋爱攻略
婚姻
正能量