DC娱乐网
大位直接按死在地板。
2026-02-24 11:05:29
雒城小七啊
财经
大位直接按死在地板。
猜你喜欢
机器人两个10cm弹性,都往地板按。
2026-02-24
雒城小七啊
标签:
机器人
五洲新春
“太贪心!”2014年西安一男子租了一套毛坯房,自费装修后,一租就是八年。退租
2026-02-24
周律鸣法
标签:
装修
毛坯房
费兰·托雷斯:弗里克非常注重体系建设。例如,洗完澡后,你不能把衣服扔在地板上或
2026-02-24
萨村的推
标签:
费兰·托雷斯
黑色套装是简约的极致大理石地板映出旋转的倒影。发丝飞扬的弧度,是独处时最自
2026-02-24
安波谈小姐
标签:
连衣裙
✅已接收|这不是“工资怎么分”,而是**一场在32平米出租屋厨房里无声爆发的伦
2026-02-24
素兰小号
第二次装修,终于装出了我的梦中情厨🍽️
2026-02-24
星腾评家居
标签:
装修
厨房
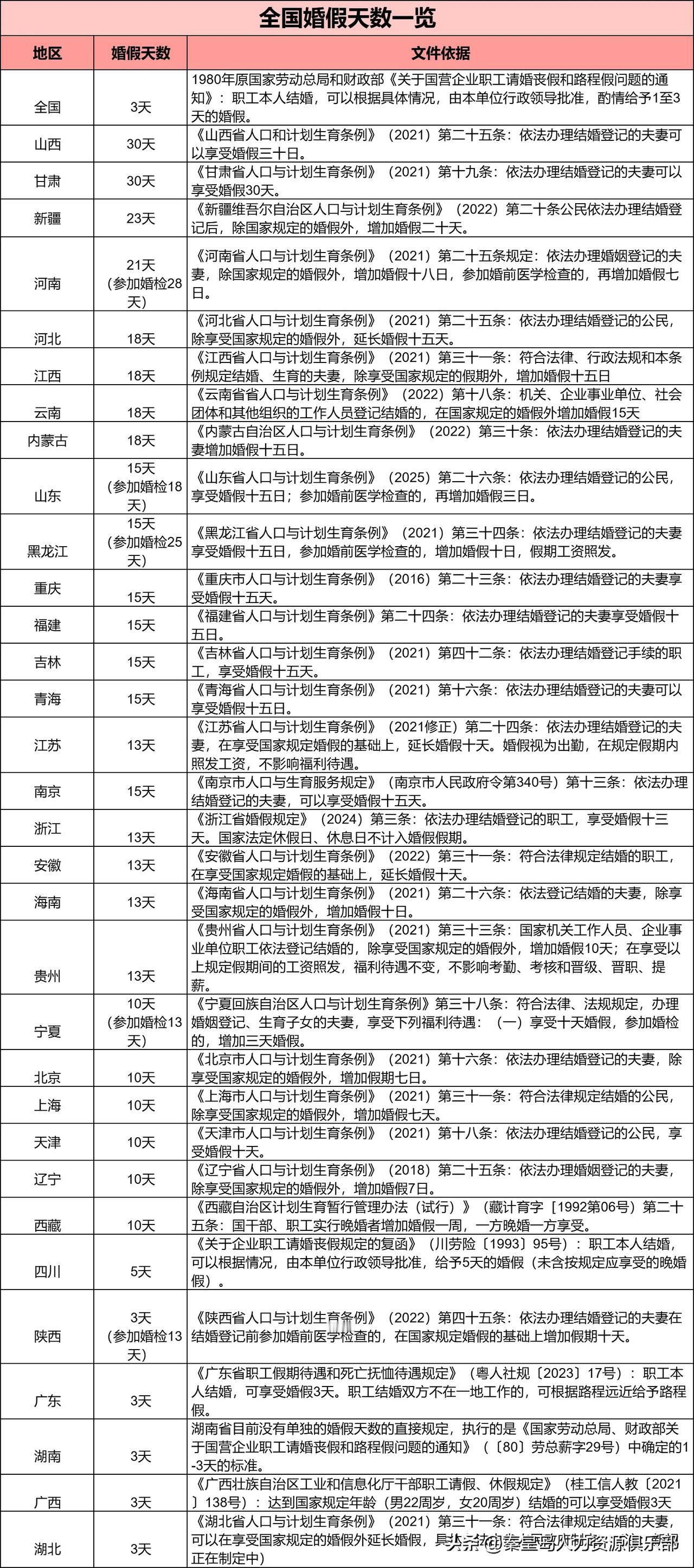
婚假天花板和地板的差距,有人领证能休一个月(山西、甘肃30天爽翻),有人却只有3
2026-02-24
相约去看海
标签:
天花板
甘肃
宋实木茶桌,高级感满分💯
2026-02-24
绘家的榻榻米
标签:
茶杯
热门分类
推荐
热榜
军事
NBA
体育
社会
明星八卦
娱乐
财经
科技
汽车
历史
国际
游戏
动漫
公益
搞笑
商业
互联网
数码
国际足球
房产
家居
时尚
科学探索
职场
育儿
股票
教育
影视
情感
热点
中国军情
武器
中国南海
中国足球
亚洲杯
科比
综合体育
CBA
投资
楼市
大咖秀
外汇
创业
风口
SUV
豪车
概念车
优惠
新能源
美国
欧洲
朝日韩
俄罗斯
孕期
街拍
恋爱攻略
婚姻
正能量