方向盘变重别慌!新手秒会的自检步骤✅
宝子们开车突然感觉方向盘打不动、变超沉?别慌着喊救援,先按这几步自检,省钱又省心,新手也能轻松操作💪
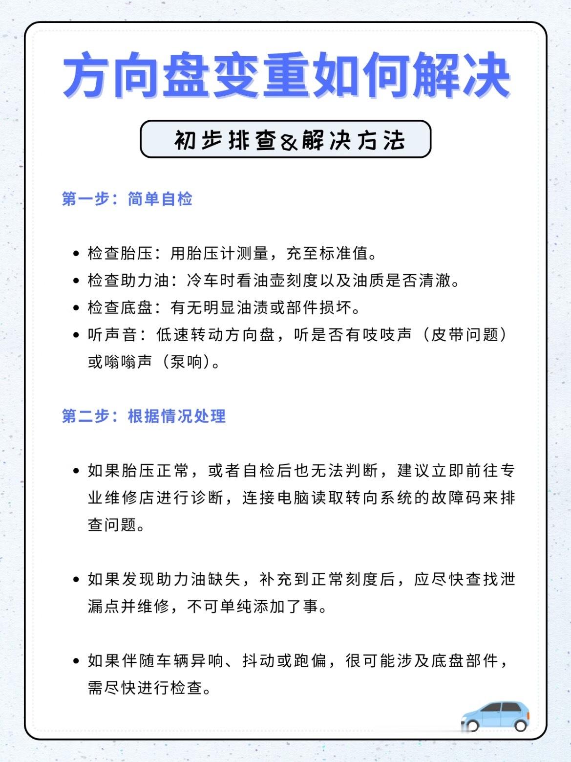
👉方向盘变重常见原因
不管是慢慢变重还是突然变重,大概率是这几处出问题:✅转向助力系统:电动助力传感器/电机故障;液压助力缺油/泵磨损/皮带松✅轮胎问题:胎压过低、漏气,轮胎尺寸/花纹不匹配✅底盘悬挂:前轮定位失准、部件/轴承损坏✅转向柱:万向节缺油、锈蚀⚠️高速变重是正常的(车速感应助力),低速变重才是真故障!
👉新手必学4步自检法
1️⃣ 查胎压:用胎压计测前轮胎压,充到车辆标注的标准值,胎压低是最常见原因!2️⃣ 查助力油:冷车状态看助力油油壶刻度,顺便看油质是否清澈,缺油直接补到正常刻度3️⃣ 查底盘:蹲下来看底盘有无明显油渍、零件歪斜/破损,有油渍大概率是助力油泄漏4️⃣ 听异响:原地低速打方向盘,有吱吱声是皮带问题,嗡嗡声大概率是助力泵故障
👉自检后这样处理
✔️胎压低就充气,助力油缺就补,补完尽快找泄漏点维修,别只加不修✔️自检没发现问题,或伴随车辆异响、抖动、跑偏,直接去专业维修店,读故障码排查更精准✔️冰雪路面变重是稳定系统介入,属于正常情况,不用慌我与汽车的日常大v聊车

