DC娱乐网
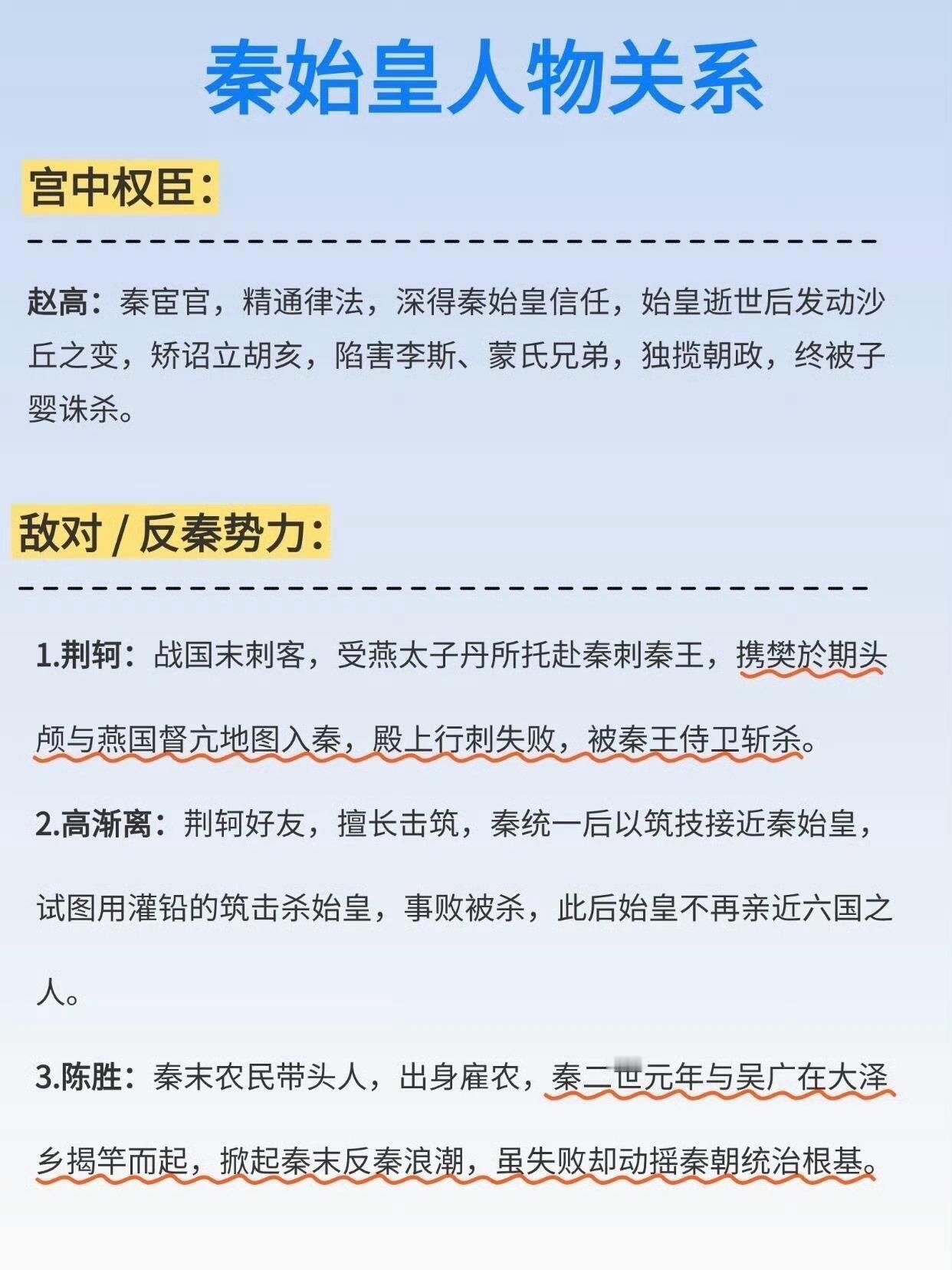
一组图看懂秦始皇的人物关系。
2026-02-27 00:36:54
直通说过去
历史
一组图看懂秦始皇的人物关系。
猜你喜欢
走,上班去!(二战时的德军)
2026-02-26
还是那些老照片
标签:
德军
气候变迁对农耕文明影响巨大!明王朝很不幸,整个王朝都处于气温下降的大趋势之中
2026-02-27
周周史海泛舟
标签:
崇祯
农耕
毛泽东的天赋,老师早就看出来?毛泽东的老师杨昌济曾断言,毛泽东未来必定是个极
2026-02-27
忍态度决定高度
标签:
杨昌济
开国元勋
党史
1950年10月20日美军和韩军将领参加李承晚平壤入城式军事历史全触达
2026-02-26
小屋武器课堂
标签:
韩军
平壤
军事历史
美军
党史
有毛主席在的时候,再强大的美国又如何?有毛主席在的时候,再强大的苏联能如何?有毛
2026-02-26
古今知夏
标签:
苏联
历史揭秘
今日话题:李承乾如果不谋反真能坐上皇位吗???网友甲:李承乾的心计没有李治的
2026-02-26
梓言评生活
标签:
李治
李承乾
热门分类
推荐
热榜
军事
NBA
体育
社会
明星八卦
娱乐
财经
科技
汽车
历史
国际
游戏
动漫
公益
搞笑
商业
互联网
数码
国际足球
房产
家居
时尚
科学探索
职场
育儿
股票
教育
影视
情感
热点
中国军情
武器
中国南海
中国足球
亚洲杯
科比
综合体育
CBA
投资
楼市
大咖秀
外汇
创业
风口
SUV
豪车
概念车
优惠
新能源
美国
欧洲
朝日韩
俄罗斯
孕期
街拍
恋爱攻略
婚姻
正能量