进口车为何从鄙视链顶端跌落?曾经风光无限的进口车,如今连续三年销量下滑,规模蒸发2/3。这背后究竟是何原因呢?
首先,替代选择变多了。过去30-80万的高端车市场,进口车几乎垄断。现在国产新能源车层出不穷,问界M9、极氪9X、坦克500等大型SUV,还有尊界S800等行政级轿车,不仅电动化,更带来极致智能座舱和智驾体验,消费者自然被吸引。
其次,消费更理性了。进口车的高价很多时候卖的是情怀和身份,但经济预期变化下,为梦想付费的意愿降低。去年保时捷销量下滑26%,宝马进口车下滑62%,宾利也下滑13%,超豪华阵营也难独善其身。
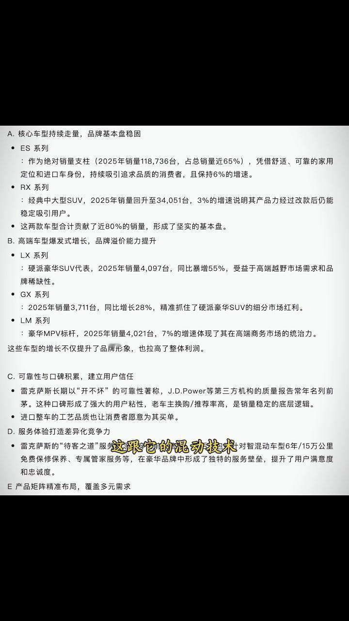
不过,并非所有进口车都下滑,雷克萨斯就逆势而上,去年卖了18.4万台,依旧是进口车豪华销量第一。这得益于它的混动技术,精准切中消费者对省心省油、无续航焦虑的务实需求。
进口车的时代并未终结,只是躺着赚钱的时代过去了。商业护城河可能被技术变革打破,消费者更看重自身利益,而中国市场已从“财富秀场”变身“科技竞技场”,竞争更激烈了。




















