DC娱乐网
每次蛋白纯化成功率都很高,附详细步骤和tip
2026-03-03 23:53:54
下辈子做只猪
教育
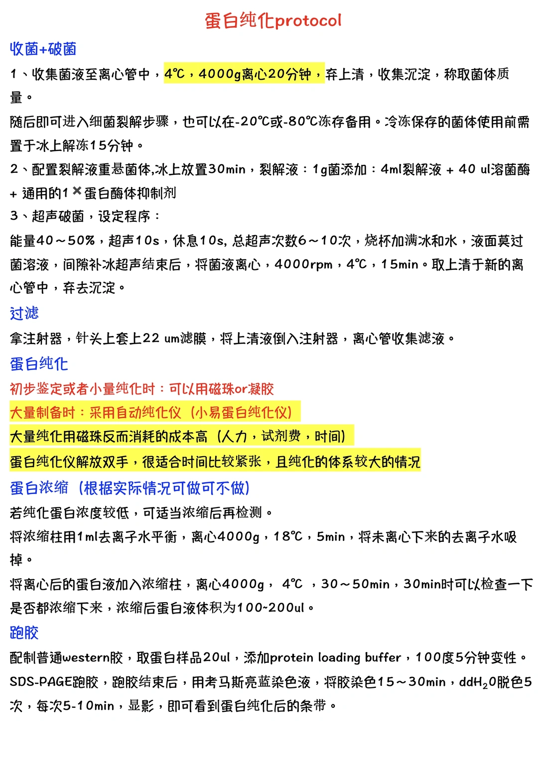
详细步骤在图2~3 常见问题和解决方法在图6~7 [向右R]可以用手搓试剂,买柱,裂解液等,自己纯化,但是有些麻烦,纯化比较依赖pH [向右R]也可以使用仪器,我用蛋白纯化仪每次纯化得率和活性都很高。我们组用的是小易蛋白纯化仪,效果很不错👍 可以重复洗脱5~10次,基本前几次蛋白浓度都很高,如果纯化得率高但是无活性,可能是载体有问题… 小易蛋白纯化仪安装很简单,也很好操作,基本可以解放双手,只需要换试剂即可,而且可以实时测蛋白浓度~ 提取的蛋白比较纯,浓度也高[氛围感R]
热门分类
推荐
热榜
军事
NBA
体育
社会
明星八卦
娱乐
财经
科技
汽车
历史
国际
游戏
动漫
公益
搞笑
商业
互联网
数码
国际足球
房产
家居
时尚
科学探索
职场
育儿
股票
教育
影视
情感
热点
中国军情
武器
中国南海
中国足球
亚洲杯
科比
综合体育
CBA
投资
楼市
大咖秀
外汇
创业
风口
SUV
豪车
概念车
优惠
新能源
美国
欧洲
朝日韩
俄罗斯
孕期
街拍
恋爱攻略
婚姻
正能量