政策利好,氢能与非化石能源赛道迎黄金布局期!
3月16日三部门氢能试点通知落地,叠加“十五五”非化石能源倍增行动,能源革命浪潮正加速袭来。
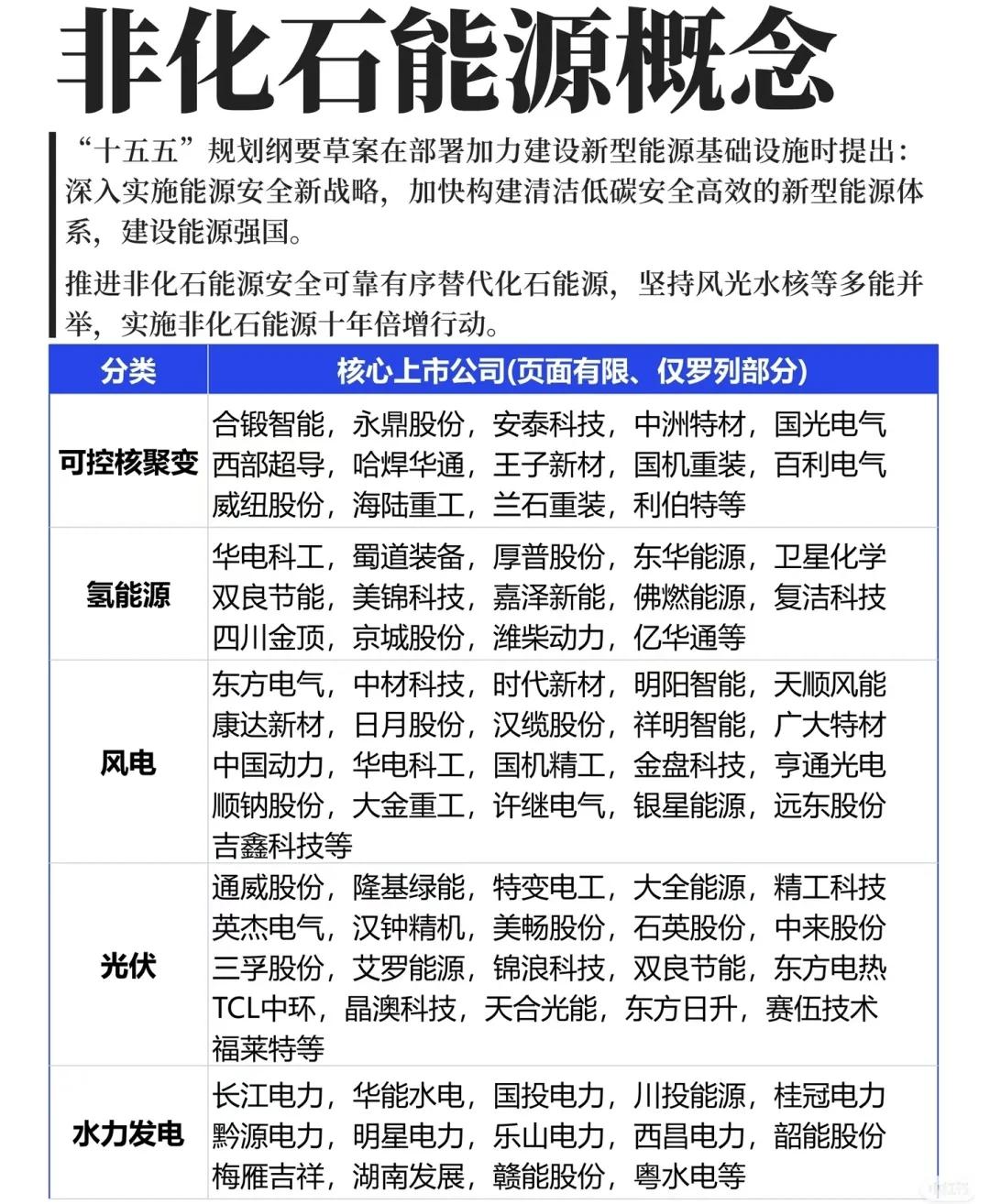
从绿氢生产、储运装备到燃料电池应用,从可控核聚变、风光水到氢能全产业链,核心上市公司图谱清晰浮现。
美锦能源、京城股份等氢龙头蓄势待发,厚普股份、亿华通等装备与系统企业各领风骚,非化石能源赛道的长期价值正在被重估。
把握能源转型主线,挖掘清洁低碳时代的核心成长机遇。
⚠️ 风险提示:市场有风险,投资需谨慎,本文不构成任何投资建议。


政策利好,氢能与非化石能源赛道迎黄金布局期!
3月16日三部门氢能试点通知落地,叠加“十五五”非化石能源倍增行动,能源革命浪潮正加速袭来。
从绿氢生产、储运装备到燃料电池应用,从可控核聚变、风光水到氢能全产业链,核心上市公司图谱清晰浮现。
美锦能源、京城股份等氢龙头蓄势待发,厚普股份、亿华通等装备与系统企业各领风骚,非化石能源赛道的长期价值正在被重估。
把握能源转型主线,挖掘清洁低碳时代的核心成长机遇。
⚠️ 风险提示:市场有风险,投资需谨慎,本文不构成任何投资建议。

