DC娱乐网
3.20周五 成交活跃个股+人气热搜榜!1.超临界发电,煤炭2.算力租赁,云计
2026-03-20 00:28:10
牛小姐品商业
财经
3.20周五 成交活跃个股+人气热搜榜!1.超临界发电,煤炭2.算力租赁,云计算3.商业航天,海工装备4.卫星导航5.绿电,智能电网
猜你喜欢
3.19周四主力大资金抢筹+人气榜!资金抢筹焦点:1.算电协同+绿电
2026-03-19
金鸡牛鸣笙
标签:
绿电
a股
3.18周三成交活跃个股+人气热度榜!1.存储芯片2.算力工程3.液
2026-03-18
金鸡牛鸣笙
标签:
芯片
a股
注意了!这个一个主力短线洗盘的一个形态,大部分散户都会判断错误。这个形态有一个名
2026-03-14
幕女侠品商业
标签:
短线
a股
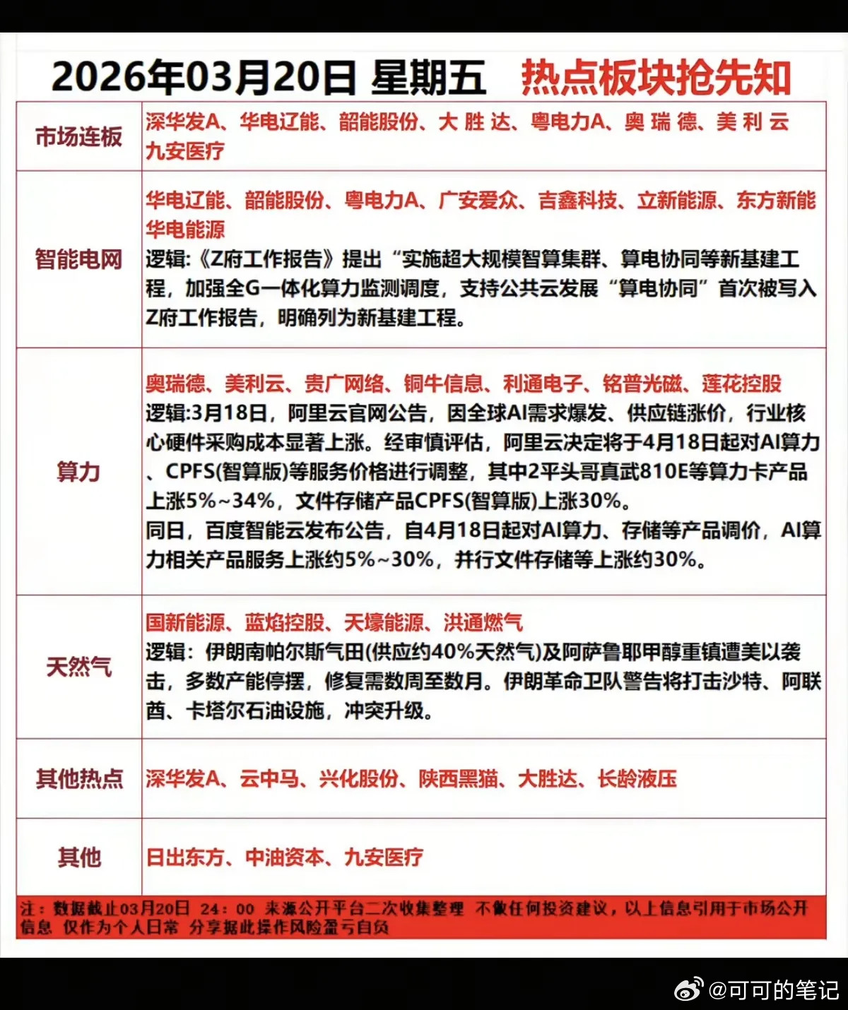
3.20周五市场热点方向+投资逻辑!1.智能电网2.算力租赁、算电协同3.天
2026-03-20
可可的谈商业
标签:
智能电网
星期五股市个股利好利空重磅消息:看看有没有你的持仓股-、以下均是利好消息1.东方
2026-03-20
小橘子聊商业
标签:
a股
3月19日主力资金净流入前18名个股及板块分布如下:1.中油资本(11.8亿)
2026-03-20
武汉小蒋菲
标签:
中国石油天然气集团
中油资本
a股
科技主线强势,资金聚焦算力与光模块!周三复盘资料来了!两市成交额重回2万亿上方
2026-03-18
木头婉
标签:
a股
热门分类
推荐
热榜
军事
NBA
体育
社会
明星八卦
娱乐
财经
科技
汽车
历史
国际
游戏
动漫
公益
搞笑
商业
互联网
数码
国际足球
房产
家居
时尚
科学探索
职场
育儿
股票
教育
影视
情感
热点
中国军情
武器
中国南海
中国足球
亚洲杯
科比
综合体育
CBA
投资
楼市
大咖秀
外汇
创业
风口
SUV
豪车
概念车
优惠
新能源
美国
欧洲
朝日韩
俄罗斯
孕期
街拍
恋爱攻略
婚姻
正能量