DC娱乐网
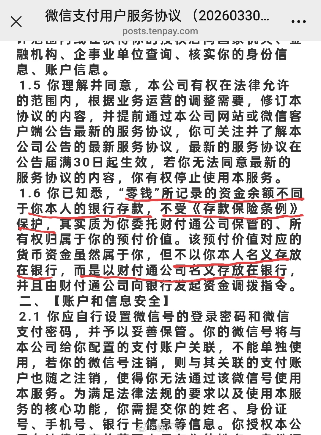
看完你还会在微信零钱里存放太多资金吗,最新的协议明确表示:零钱余额不等同银行存款
2026-04-01 10:21:49
房厂评科技长
科技
看完你还会在微信零钱里存放太多资金吗,最新的协议明确表示:零钱余额不等同银行存款,不受存款保险保护,不以用户本人名义存放在银行,而是以财付通公司名义存放在银行
猜你喜欢
本以为已经朝好的发展了,重庆地铁上,咳血擦地的女孩,银行帐户刚刚被冻结,需要本人
2026-03-31
观者自强
标签:
银行
重庆地铁
地铁吐血女孩胡馨瑶的银行账户暂时被封,主要还是被人举报的。会想起她在地铁吐血
2026-03-31
小咸鱼微生活
标签:
银行
案件通报
一觉醒来,招商银行的董事长的天塌了,他怎么也想不到,自己讲的那番话,他的员工可以
2026-04-01
小小海棠花
标签:
招商银行
最吓人的不是跌。是该出手的时候,人家压根就没打算出手。你品,你细品。保险今
2026-03-28
每个角落看日落
标签:
银行
为什么赃款必须洗白才能用?直接花不行吗?这么说吧,如果你月薪三千,偶尔一次性花费
2026-03-28
峻辉聊过去
标签:
银行
浙江东阳,33岁的男子,在母亲长眠的公墓旁,在车里结束了生命。而悲剧的开始,以为
2026-03-30
史叔温情
标签:
东阳
贷款
浙江社会新闻
“闹大了!”辽宁,一女子因工伤落下残疾,人社局发放了4.9万工伤补助,岂料,钱刚
2026-03-27
在下雒无畏
标签:
银行
人社局
辽宁省
辽宁社会新闻
“7年前的事,凭啥现在开除我?”山东一银行员工假期嫖娼被拘10天,隐瞒不报7年后
2026-03-31
笔尖下说法
标签:
银行
山东
行政处罚
山东社会新闻
扫黄打非
热门分类
推荐
热榜
军事
NBA
体育
社会
明星八卦
娱乐
财经
科技
汽车
历史
国际
游戏
动漫
公益
搞笑
商业
互联网
数码
国际足球
房产
家居
时尚
科学探索
职场
育儿
股票
教育
影视
情感
热点
中国军情
武器
中国南海
中国足球
亚洲杯
科比
综合体育
CBA
投资
楼市
大咖秀
外汇
创业
风口
SUV
豪车
概念车
优惠
新能源
美国
欧洲
朝日韩
俄罗斯
孕期
街拍
恋爱攻略
婚姻
正能量