DC娱乐网
4月6日假期热点新闻发布 美伊停火方案推进,跨境电商迎政策利好,AI调用量激增
2026-04-06 17:08:12
半城烟论财源
财经
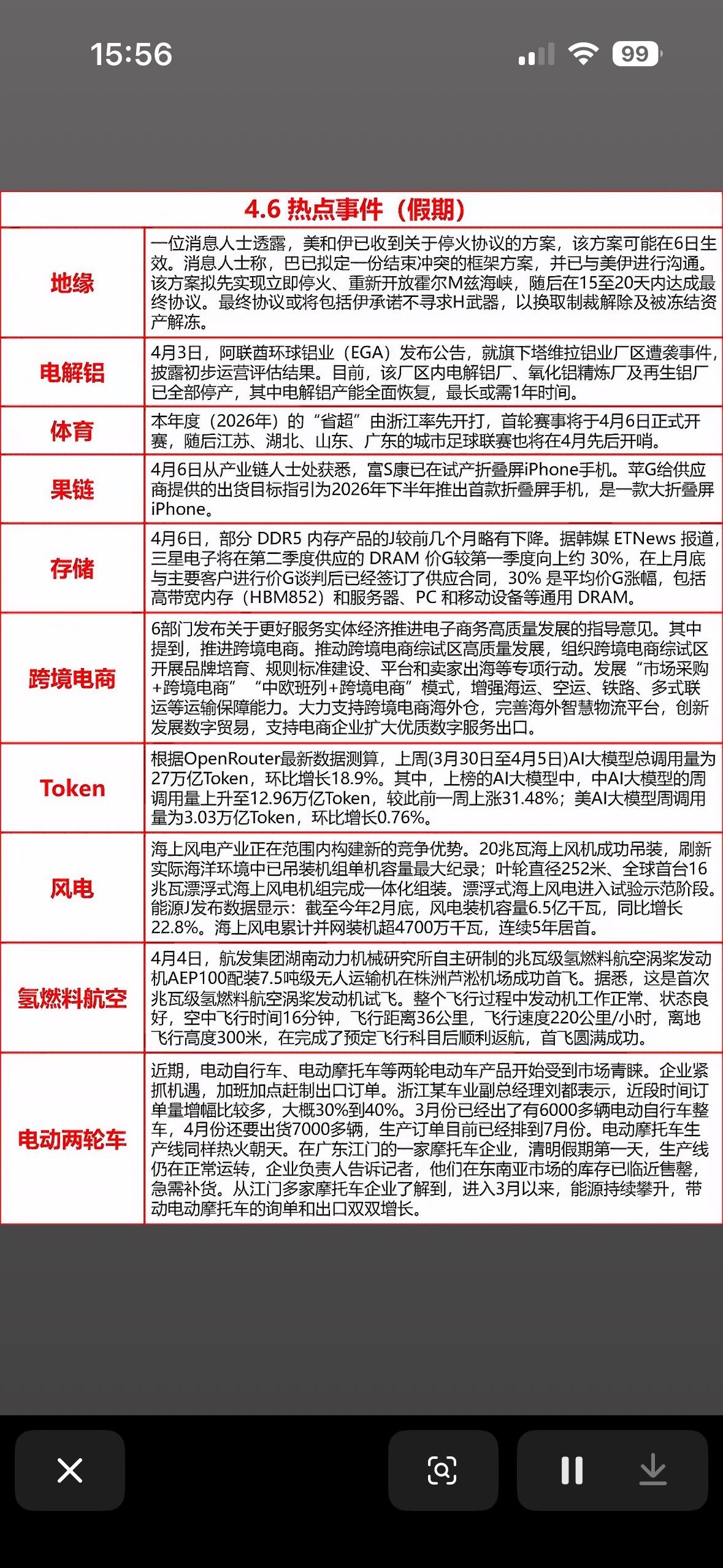
4月6日假期热点新闻发布 美伊停火方案推进,跨境电商迎政策利好,AI调用量激增,海上风电创新纪录,氢能航空首飞成功,电动车出口火热。
猜你喜欢
最高预增3250%!2026年一季度业绩暴增股全维度解析12家高增标的:一季度
2026-04-06
深圳林年雪
标签:
化工业
ai
a股
区别对待!中国全面断供日本成品油!截止目前,中国已全面停止对日本的成品油供应,汽
2026-04-05
冰之笑
标签:
日本
成品油
原油
石油
4月6日,2026年以来十大热点科技概念及核心龙头企业汇总如下:1.算力基础设
2026-04-06
峰哥来趋势
标签:
机器人
互联网
ai
这些ai剧也太吓人了
2026-04-04
生番茄记
标签:
ai
4天准时落地!中方取消光伏退税,鲁比奥彻底出局,中美真要僵20年?4天期限
2026-04-06
李典中方
标签:
中美
光伏产业
热门分类
推荐
热榜
军事
NBA
体育
社会
明星八卦
娱乐
财经
科技
汽车
历史
国际
游戏
动漫
公益
搞笑
商业
互联网
数码
国际足球
房产
家居
时尚
科学探索
职场
育儿
股票
教育
影视
情感
热点
中国军情
武器
中国南海
中国足球
亚洲杯
科比
综合体育
CBA
投资
楼市
大咖秀
外汇
创业
风口
SUV
豪车
概念车
优惠
新能源
美国
欧洲
朝日韩
俄罗斯
孕期
街拍
恋爱攻略
婚姻
正能量