昔日首富也有被追债的一天。
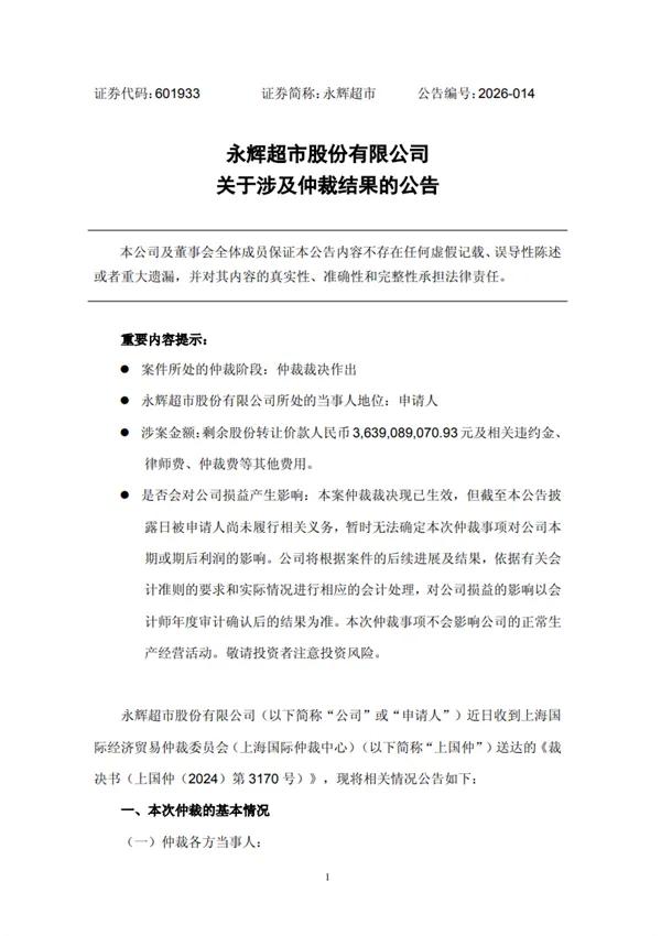
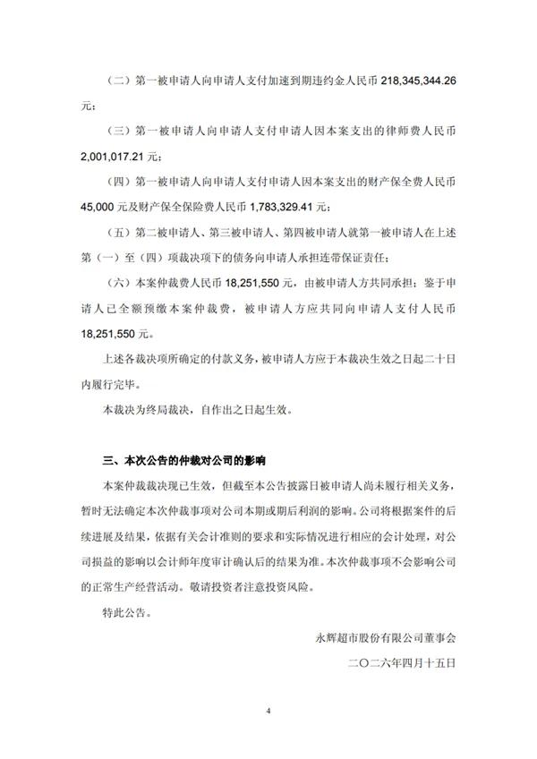
4月14日晚,永辉超市公告,上海国际仲裁中心裁决:大连御锦需支付36.39亿转让款+2.18亿违约金,合计超38.59亿元 。
更关键的是,王健林、孙喜双、一方集团承担连带保证责任 。
这事源于2023年底,永辉把万达商管股份卖给大连御锦,总价45.3亿 。
对方付了几期后断供,2024年7月特意签补充协议,王健林亲自担保,把余款拆成八期 。
结果还是没按时付。永辉直接仲裁,如今胜诉,20日内必须还清 。
曾经的商业大佬,如今为朋友担保背上巨债。
商场从来只认契约,不认情面。再大的名气,签了字就得担责。
这38亿,不仅是一笔债,更是一堂课:商业场上,信用和担保,比什么都重。



