DC娱乐网

近日,胡锡进接获某品牌汽车的广告代言,但根据豆包分析,老胡此举涉嫌违法违纪,理由

近日,胡锡进接获某品牌汽车的广告代言,但根据豆包分析,老胡此举涉嫌违法违纪,理由如下:
1、豆包指出,《广告法》规定不得使用或变相使用国家机关工作人员的名义或形象做广告。胡锡进虽已退休,但作为前厅级干部,老胡的形象带有强烈的公职身份烙印,因此以其名义进行商业推荐,本质上违反了《广告法》。
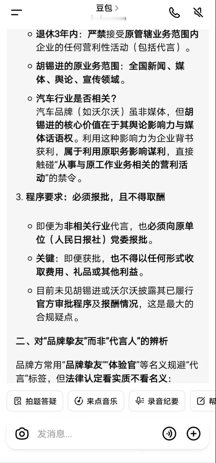
2、豆包指出,胡锡进的原业务范围包括:新闻、媒体、舆论、宣传等领域。某汽车品牌虽非媒体,但胡锡进的价值在于其舆论影响力与媒体话语权,所以老胡此举属于“利用原职务影响牟利”,触碰了“从事与原工作业务相关的营利活动”的禁令。
3、豆包指出,即便为非相关行业代言,也必须向原单位党委报批,且不得以任何形式收取报酬。但目前未见胡锡进或代言品牌披露其已履行官方审批程序及报酬情况,这是最大的合规疑点。
综合以上分析,豆包给出结论:胡锡进擅自为某汽车品牌代言在目前是不合规的,公职人员“擅自从事此类活动,一旦被认定违规,将面临:党纪处分、没收全部违法所得、责令立即停止合作”。
那么胡锡进在接获广告代言之前,老胡有没有认真评估相关的违法和违纪风险呢?