重磅!2026年湘超正式出台薪酬管理规定
赞助商严禁私下给球员直接发现金,所有激励全流程规范透明!
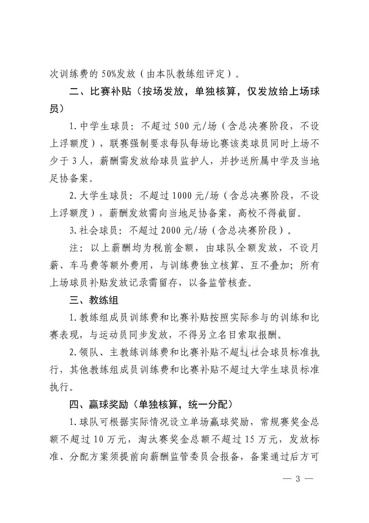
2026湘超联赛薪酬新规刚刚发布,新规明确训练费、比赛补贴标准,中学生球员每次训练不超过200元,比赛补贴不超过500元/场,保障青少年球员权益。
社会球员比赛补贴不超过2000元/场,所有薪酬透明发放,杜绝“阴阳合同”。期待衡阳足球在规范里越踢越稳、越冲越猛!





重磅!2026年湘超正式出台薪酬管理规定
赞助商严禁私下给球员直接发现金,所有激励全流程规范透明!
2026湘超联赛薪酬新规刚刚发布,新规明确训练费、比赛补贴标准,中学生球员每次训练不超过200元,比赛补贴不超过500元/场,保障青少年球员权益。
社会球员比赛补贴不超过2000元/场,所有薪酬透明发放,杜绝“阴阳合同”。期待衡阳足球在规范里越踢越稳、越冲越猛!




