DC娱乐网
初二物理竞赛培优题 功和机械能 内行人都知道 这个章节太重要 跟高中的关联度极高
2026-04-17 19:15:03
数学放大镜
生活
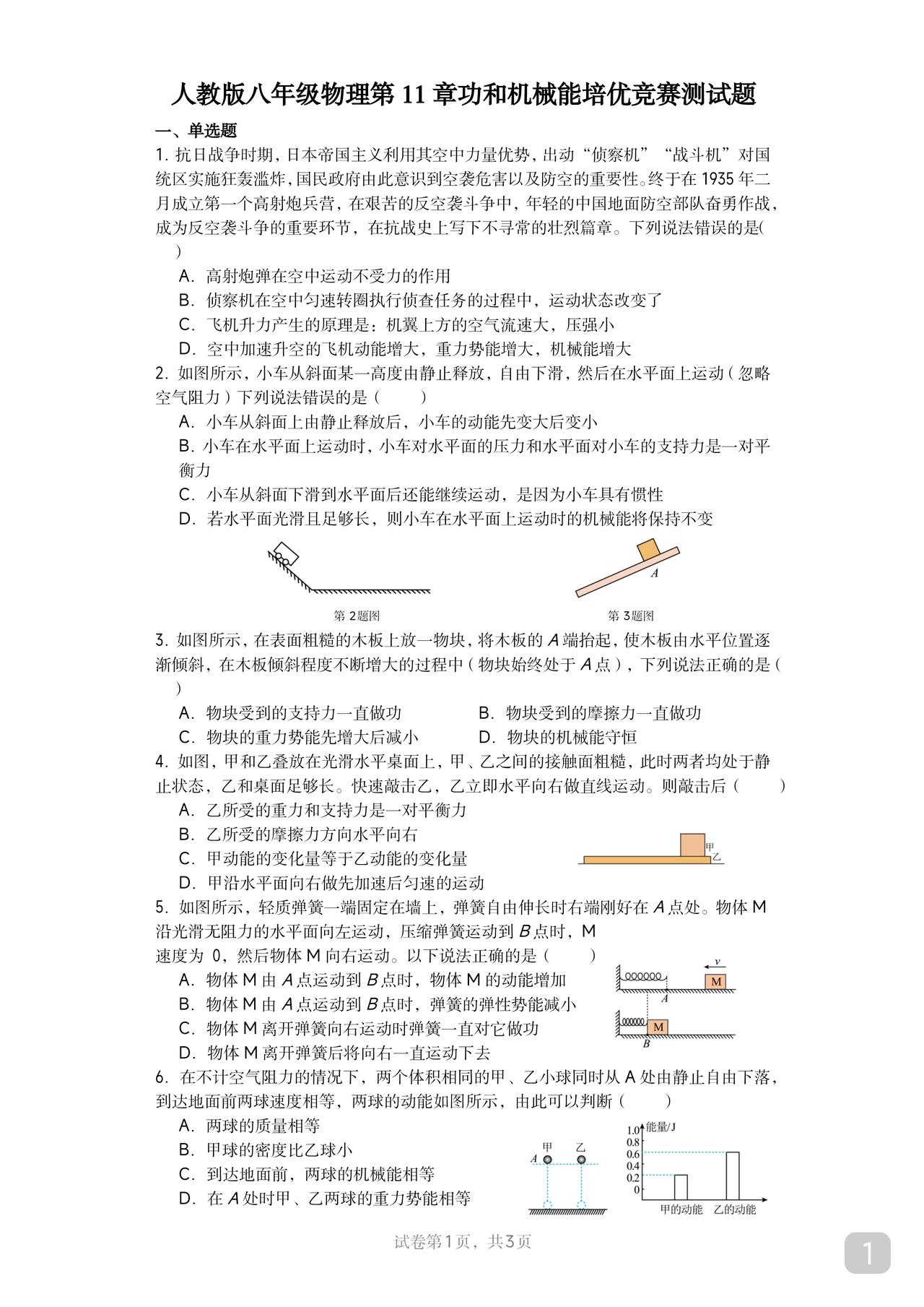
初二物理竞赛培优题
功和机械能
内行人都知道
这个章节太重要
跟高中的关联度极高
猜你喜欢
6张图把初中物理核心全梳理透了
2026-04-16
清新的星星
标签:
物理
中小学
从初中到现在一直这么写。
2026-04-16
大学安利
标签:
中小学
高中,省重点老教师总结的几条规律:1、如果你的孩子没有补课,还能考上中等
2026-04-08
飞兰谈课
标签:
物理
教师
老师
中小学
上了高中后,让孩子记住这六句话。
2026-04-17
陈去非
标签:
中小学
一年级写这样能参加比赛吗?校园共创计划
2026-04-16
大学安利
标签:
中小学
高中是不是学霸,其实在初中就能看得出来!看物理成绩,如果初中物理成绩很拔尖
2026-03-20
飞兰谈课
标签:
物理
学霸
中小学
花一万多学费就是让老师来否定我孩子
2026-04-17
校园活动啊
标签:
老师
中小学
上高中才顿悟:成绩拼到最后,拼的根本不是补课。想把成绩搞上去,内驱力永远排
2026-04-16
大神聊物理
标签:
物理
高中物理
中小学
热门分类
推荐
热榜
军事
NBA
体育
社会
明星八卦
娱乐
财经
科技
汽车
历史
国际
游戏
动漫
公益
搞笑
商业
互联网
数码
国际足球
房产
家居
时尚
科学探索
职场
育儿
股票
教育
影视
情感
热点
中国军情
武器
中国南海
中国足球
亚洲杯
科比
综合体育
CBA
投资
楼市
大咖秀
外汇
创业
风口
SUV
豪车
概念车
优惠
新能源
美国
欧洲
朝日韩
俄罗斯
孕期
街拍
恋爱攻略
婚姻
正能量