沧州超话 【沧州一餐馆挂“免费加面”招牌,顾客要求加面时拒绝!已被处罚!】
4月10日,沧州渤海新区黄骅市市场监督管理局通过官媒发布《渤海新区陈鹏餐饮店发布虚假广告案》:
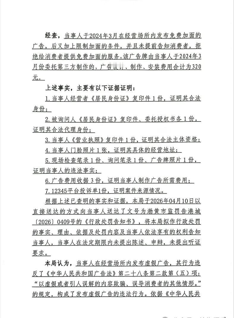
该公示信息显示,在2026年01月04日,沧州渤海新区黄骅市市场监督管理局港城分局接到消费者12345平台投诉单称1月3日在某某拉面就餐,店铺张贴“免费加面”误导消费者,本人点小份拉面就餐后不予加面,朋友点大份拉面就餐后要求加面,商家告知制作时已加面。
2026年01月06日,市监局执法人员依据职权到当事人处对消费者投诉情况进行检查,经查当事人经营场所内柜台上方蓝色展示牌左下角处标有“客户免费福利,免费加面、8种凉菜免费吃”的字样,在上述字样下方贴有“加面请点餐时告知,出餐后不接受续面”字样蓝底红字的条贴。经执法人员与当事人工作人员现场了解,上述“加面请点餐时告知,出餐后不接受续面”字样的条贴是1月5日由当事人员工贴上的。
经局领导批准,遂于2026年01月16日立案调查,办案人员采取了收集书证物证、询问当事人等方式,依法进行了调查取证,未采取行政强制措施。
综上,当事人的行为违反了《中华人民共和国广告法》第二十八条,根据相关条款,参照相关行政裁量权基准的规定,责令当事人停止违法行为,在相应范围内消除影响。并决定处罚款1280.00元。




