1月16日,广州市中海康城花园(下称“康城”)小区的业主们收到相关部门的提示信息,称业主房屋地址存在被冒用注册公司的情形,希望属地居委和业委会协助核实。该消息经业委会在社区业主联系沟通群里发布后,多名业主经多方自查后表示,自己的房子自住,也从未出租,但公开信息却显示已经被陌生人注册成了“公司”。更离谱的是,还有业主发现,有的房屋房号都不存在,也被冒用注册成“公司”。

据康城业委会发布的提示信息显示,小区存在大量以住宅地址作为工商注册地址的公司主体,经初步统计有745家。该小区3720户,被注册成公司的地址占比约20%。

业委会的提示信息发布后,小区业主通过各种渠道多方交叉印证,得出的结论让人更为吃惊。
有业主表示,自己的房子为自住,且从未出租,也显示被注册为公司。
还有业主表示,自己楼栋楼层一梯两户,结果显示一楼层有四家公司、四个注册地址。也就是说,该楼层凭空多出了两套房屋的地址信息,但两个“空号”,是如何被注册成公司的?

业主黄先生表示,如果不是业委会通知大家,根本就不知道自家的房屋地址,早已被人冒用注册公司。
有业主发现,一个名叫赵某某的法人,以薰衣草街15号为地址,在2020年10月25日这一天,同时注册了10家公司。
准确地说,“薰衣草街15号”是一栋楼房一个单元的编号,而不是一个具体房屋地址的房号,也不可能存在办公场地,也可以理解成“空号”被注册成公司。
事实上,此类“空号”注册成公司在康城小区屡见不鲜。企查查显示,该小区的蝴蝶兰街也存在只有楼栋号、没有具体房号的“公司”注册成功。

梳理注册信息发现,大批的“空壳公司”集中在2025年第三季度,特别是集中在9月份注册成功,且注册资本多在1万元至10万元之间。
以蝴蝶兰街为例,企查查搜索得出的185条信息中,2025年9月份注册127家,8月份注册13家,7月份注册7家,总计在第三季度集中注册147家,占该楼栋有史以来注册公司总数80%,是过去20年注册公司总和的4倍。

公开的信息显示,今年1-10月,广州全市新登记经营主体就高达88.46万户,同比暴增71.28%,增速居全国前列。目前,这些虚假注册的公司,在88.46万的总数中占比多少,仍未可知。
大批虚假注册的空壳公司,背后动机应当引起相关部门的重视根据此前媒体报道,仅去年12月至今,广州就有多个小区业主反映房屋被批量注册为空壳公司。它们是,广州花都区花城街道合景保利香樾四季花园小区有数百户房屋被批量注册企业;广州星图花园使用400住户地址注册公司398家,被投诉后,当地市监局的回复称,已注销11家,撤销登记345家;广州荔湾区浣花西路71号有多个住宅地址被注册成公司,据悉,涉事主要房号登记的企业已全部撤销。
如此大规模、批量化、集中时间、冒用业主信息,甚至编造不存在的地址信息来注册空壳公司,其背后动机引发了公众关于个人信息及其他安全担忧。
业主李先生表示,我们公司要在广州开分公司,因租赁合同上公司的名字和注册公司名字不一样,都要证明半天,为什么这种公司这么容易就让成立了呢?
公开信息显示,注册公司时,法定代表人、股东等关键人员需要通过网上工商注册系统进行身份认证。这个认证过程通常包括上传身份证信息和进行人脸识别。这已成为公司注册和办理各类业务时的一项强制要求,这项要求主要是为了提高安全性,确保公司注册过程的真实性和合法性。
那么问题在于,广州多个小区曝出来数以千计的虚假注册空壳公司,其注册流程的严谨性、合法性就成了一个大大的问号。
有业主表示,这还只是曝光出来的,还有多少潜在的、类似的虚假空壳公司存在是最大的问题,俗话说,当你的家里发现一只蟑螂时,可能你的家里已经有一窝甚至更多的害虫了。
此间有法律人士分析称,如此大规模的注册公司,也是需要成本的,其背后的动机肯定是为了套利,一个连注册地址信息都是虚假的,法人信息都是冒用的公司,就已经失去了合法经营的必要前提,未来的套路不外乎就是骗取银行贷款再跑路,或者用来虚开发票。
有业内人士推测认为,如此大批量的注册公司,也不排除有人做此类虚假地址注册公司的中介生意,注册成功后,再出售给他人,以此谋取不当利益。
根据此前媒体的报道,市场监管部门已经看到此前推行的承诺制注册公司的制度漏洞,目前广州已经叫停这一注册方式,并对存在问题进行核查和处理。
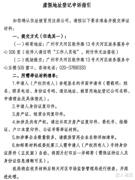
虚假地址注册,对业主的潜在风险有哪些?主要风险:
1、若注册企业存在税务违法、非法经营、环保违规等问题,税务、市场监管、环保等部门可能上门调查,业主需反复自证清白虽业主无过错不承担行政责任,但调查过程会严重干扰正常生活,且可能留下不良记录;
2、若注册企业从事虚开发票、非法集资、电信诈骗、非法吸收公众存款等犯罪活动,公安机关可能将业主列为关联嫌疑人调查等;
3、若注册公司为"空壳"且被列入失信名单,地址可能被标记为"风险地址",导致学区入学受阻(尤其实行学位锁定政策的城市);
4、关联公司债务违约或税务异常可能影响业主个人征信,导致贷款审批失败。
应对方式:
受虚假地址注册影响的业主,可以依据《中华人民共和国市场主体登记管理条例》规定,向市场监管部门申诉撤销。
📌申诉指引