我先问大家个问题啊,尤其是在校大学生,包括已经工作的打工人,是不是有的时候某些要求你不得不打开一个在线视频,要求你必须学习完,不学习完要么没学分,要么没证书,要么你还得让领导催你看,但这些视频吧,不能说没用,只是说没太大的用,很多时候看完也没什么帮助,但是你还不得不完成这样学习任务,有没有?!

以往碰到这种情况,那就打开网站学吧,少的几个小时,多的可能得连续好几天才能看完,如果说打开让它自己播放,我们该干活干活,该出差出差,那也行,但偏偏很多这种学习网站它怕你没有一直在电脑面前学,故意设置一些门槛,比如每隔10分钟、20分钟弹窗一次,或者第一个视频播放完之后就停止了,不会再继续播放下一条,尤其是20分钟弹窗的那种,经常出去干活半天回来才发现,妈呀,一上午就学了20分钟,真的是气的哭笑不得。

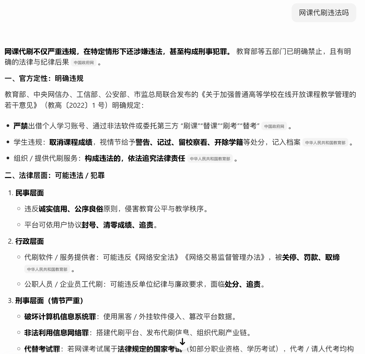
对于IT程序员来说,这从来都不是问题,但是对于大学生、普通打工人来说,你想让学习网站自动学习,简直难如登天,这也是为什么前几年滋生出一个新的技能变现,那就是有人去购买网上的那种“网课代刷”,首先明确一点,网课代刷是违法的,因为你相当于把学校/公司所购买的资源(或者合作的资源)账号密码提供给了他人,他人非法获得不正当的资源甚至录屏下载,已经有代刷的团伙被抓的,所以本质上这属于泄露教育/公司资源,不可取!

可是你自己不会编代码,不会让电脑自动点击弹窗,不会让电脑自动播放下一集,怎么办呢?没关系,有了OpenClaw这种AI之后,你是一个不会编程不会代码的普通人,但你依然可以“变身”一名非常懂编程代码的IT程序员。今天呢,就以我手上这台零刻SER10MAX迷你主机为例,通过安装OpenClaw来看看是怎么一步一步实现让电脑自己写代码编程完成我们需求的。

这玩意我说通俗点,和传统豆包、千问、DeepSeek最大的区别就是,豆包这些AI都是你问我答,你哪不明白可以问“我”(豆包AI),然后我(豆包AI)告诉你怎么做,而OpenClaw是你问我答,但是我(OpenClaw)直接替你做,而不是简单的告诉你怎么做。就以上面描述的问题为例,某网站(所有网站信息均已打码)需要进行播放视频学习,但是存在弹窗暂停的现象,每隔20分钟触发一次,且当前页面学习完后不会进入下一个单元需要返回列表手动点击。

先说一下使用环境,本次使用的电脑设备为零刻SER10MAX,是2026年最新AMD旗舰级处理器锐龙AI9 HX470的顶级迷你主机设备,内置双硬盘位,所以你可以一张盘安装Windows11,另一张盘安装原生Ubuntu,至于安装OpenClaw,哪个系统都可以安装,Ubuntu占用资源低更稳定,Windows占用资源高更快,不过对于不太懂英文的用户来说,目前Win系统下Github里已经有开源的汉化版,在安装好node.js的前提下(下载网址:nodejs.org/zh-cn),直接运行npm install -g @qingchencloud/openclaw-zh@latest 即可,至于OpenClaw的安装这里不再赘述,本篇主要讲讲安装后的行业使用。

使用方法简单到了极致,绝对是超乎你想象的,你只需要提前登录这个学习网站,然后发一句话告诉OpenClaw:“我现在已经打开了浏览器,并登录了学习网站,你需要帮我实现视频课程的自动播放,每一节播放完成后,自动返回列表继续下一节的播放”。
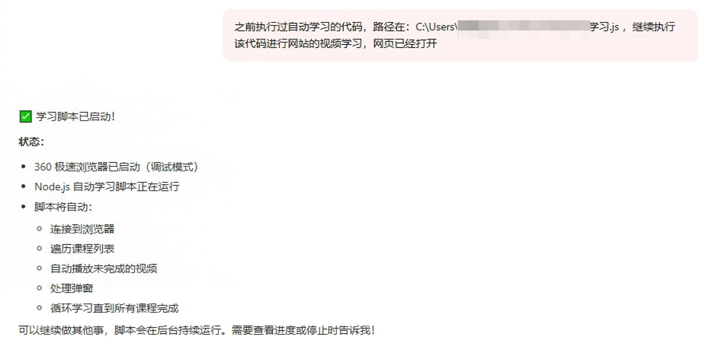
当然,在实际操作过程当中,OpenClaw AI会出现各种各样的问题,比如找不到学习按钮,你就可以说“学习按钮在最右侧操作那一列”,OpenClaw AI有一个很擅长的功能是截屏,通过截屏来主动修正错误,并找到按钮,包括有的时候可能点错下一节,那你可以告诉它:“视频播放完后,返回列表,点击学习完成度非100%的课程内容进行学习”,以此类推,OpenClaw会主动纠错,直到系统正常运行。最后,你还可以要求它把运行中的代码直接导出到桌面,比如“学习.js”。

专业IT程序猿们可以看看,这就是OpenClaw为我写的学习代码,反正我是看不懂,但是它的确是可以自动运行的,也就说我一个普普通通压根连英语都很困难的对编程代码一窍不懂的人,居然现在在电脑桌面里“创造”出了一个自动视频学习的代码来,你就说神奇不神奇就完了。

那如果说不同的学习网站,肯定是要重新让OpenClaw进行学习,需要重新写代码,因为每个网站的学习列表肯定不是一个模板,怎么办呢,视频播放页肯定都是大差不差的,那我只需要处理弹窗就可以了,以上这段代码就是我让OpenClaw自己学习、截屏、弹窗处理不断总结出来的第一段代码,同样我还是看不懂,但是它就能处理视频播放中暂停、弹窗、提醒等各种方案,包括你能肉眼可见里面它至少罗列了4种处理机制,例如1.直接找“继续学习”的按钮,2.找确定/确认类按钮,3.找关闭按钮,4.尝试按ESC,包括后面的代码还显示它还能实时检测视频播放页的进度条是否在推进也就是有没有出现意外暂停,那如果暂停了它就会自动继续推进(播放视频)。

尽管代码看不懂,但是里面的中文解释语我还是能看懂的,包括这段代码(我保存为了learn-v4.js),后续你连OpenClaw都不用运行,只需要在视频播放的时候,用CMD命令直接输入:“node learn-v4.js”(输入时不需要引号),它就可以实时监测并处理弹窗了,相当于你就是个程序员而且你已经编写出来一段代码,完美自动运行。

那这点就很可怕了,大家当然可以举一反三,就是你不会你不懂的地方,不用像以前问豆包,豆包告诉你步骤,你自己一步一步摸索去做,现在是直接交给OpenClaw,只要给予它足够的权限,它就可以替你去摸索去做,如果中间发生错误,它真的能像一个人像一个程序员一样自己去找Bug在哪,错误在哪,为什么没有执行下去,它自己会一步一步找错误纠正错误,最终朝着能够完美处理的结果走下去,这是OpenClaw最强大的地方。

除此之外,OpenClaw的Skill开发者、爱好者们,每天都在研究出新的技能,来节约大家自己训练AI的时间,例如我之前让OpenClaw尝试打开自带浏览器,登录我提前输入过账号密码的自媒体网站,让它来完成搜集当天科技、数码、汽车新闻资讯的内容,并自己找配图,完成内容发布,以此来维护我账号的活跃度,保持日常更新。
那如果你也想做,肯定也得重头锻炼你自己的OpenClaw AI,现在不需要了,为啥,因为有开发者们已经共享出了今日头条的Skill,你只需要告诉OpenClaw:“给我安装今日头条发布技能,安装地址在:clawhub.ai/skill/toutiao-publish”(此处略去https因为有的平台不让带超链接),你甚至都无需打开这个技能网页去下载zip包,OpenClaw会自己去扒网页并自己下载并且安装,你真的可以把它理解为是一个后台打工的牛马,它也的的确确在执行你的实际命令。
可以说,有了OpenClaw之后,一个普通人也可以像那些IT程序员大佬一样畅游互联网IT圈,让自己也变成一个“编程大佬”,实现某些方面的工作任务自动化,让科技、数码、汽车等多个领域的自媒体更好地运营自己的互联网账号,保持账号的日更和活跃度,那相比豆包、DeepSeek等传统AI,OpenClaw显而易见的让我的工作生活有了更快的提升,如果大家有兴趣,也可以试试零刻SER10MAX+OpenClaw的玩法,举一反三,各种可能性等待你去挖掘!
(最后,提醒大家本文仅作为OpenClaw使用提供思路,请勿用于非法用途,视频学习乃是教育/公司为你个人职业技能或者其它方面涨经验提升技能用的,请大家手动观看认真学习,不要依赖于OpenClaw脱离学习的初衷,祝大家工作顺利身体健康)。