东莞观音山探索中华文化万年史探源新范式(上)

全文约23226字,预计阅读需要30分钟。
正文:

开篇:四张核心图表的启示——解码气候与文化演进的万年对话
在我们脚下这片孕育了人类文明、看似永恒的土地之下,其实埋藏着一部惊心动魄的万年史诗。这部史诗的篇章,由冰与火、水与土交替书写,主角是我们的祖先,导演则是反复无常的全球气候。
谁来揭示它?这可能吗?又有何种震撼人心的学术价值?一个全球性的文化谜题为我们提供了线索:据统计,全世界有超过600个民族的神话与传说中,都有关于大洪水的描述。其范围之广,跨越五大洲,这难道仅仅是巧合?还是远古人类对一段共同恐怖记忆的集体回响?真实情况究竟如何?是一场席卷全球的单一灾难,还是周期性上演的天地浩劫?时至今日,我们理应运用现代科学的力量,综合多学科的研究成果,对这一塑造了人类命运的现象进行系统性的解码。

您是否想过,在文字尚未诞生的蒙昧年代,我们的先祖是如何面对那足以抹平一切、持续数十年甚至数百年的万古寒荒般的严寒,以及随之而来的、吞噬家园的滔天大洪水?文明微弱的火种,又是如何在极端的冰封与滔天的洪流中得以保存,并最终燃成照亮东方的燎原之火?中华文明的坚韧幼苗,如何在万年前的冻土中萌发,一路栉风沐雨,长成参天巨树,并在全球古文明大多已中断的背景下硕果仅存,成为人类万年历史绵延至今的主要古老文明体之一。
能为这些疑问提供系统性答案的离不开这四张核心图表。




这四张图表绝非冰冷数据的简单罗列。它们是一个全新研究范式的呈现——“气候—文明互动分析框架”,该范式由东莞观音山考古研究所团队经过多年探索,在充分吸纳前人成果、去伪存真的基础上,创造性地融合古气候学、地质学、考古学、古天文学、分子人类学、语言学等多学科方法而提出。它清晰地揭示:中华文明的发展节奏,与全球气候的周期性剧变息息相关,文明的每一次重大进步,都深深烙刻着适应环境挑战的印记。
本文正是运用这一范式,首次尝试以“黄河以北”“黄河—长江之间”“长江以南”这三大具有鲜明生态与文化差异的地理舞台为叙事主线,带领读者重返那段波澜壮阔的岁月。我们将看到,从约12800年前“新仙女木事件”的毁灭性寒冬,再到约5500年前各大区域文明百花齐放的鼎盛时期,气候如何像一只无形巨手,塑造着中华大地的山河地貌,筛选着动植物种群,也锤炼着我们祖先的生存策略、社会组织与精神世界。这是一部关于生存、适应与创造的万年史诗,而“大考古观”下的“观音山新范式”,正是我们打开这部史诗之门的钥匙。
本文在广义上使用“中华文明”一词,指代在中华大地上自万年前以来孕育、发展,并最终形成连续不断文化传统的整个进程,其早期阶段通常被称为“文化”或“复杂社会”。
第一部分:“四表”的学术价值与考古赋能
1.总述“四表”揭示的宏观规律与文明韧性
上述四张核心图表揭示了一个超越线性史观的宏观规律:中华文明的发展轨迹,并非一帆风顺的坦途,而是在“气候剧烈降温—冰川扩张大面积南下—气候急速回暖—冰川崩解消融—特大洪水席卷—冲积平原扩展—气候相对稳定—万物蓬勃生长—新一轮降温”的周期性震荡中,经历着毁灭性打击与奇迹般的重生。每一次全球性的环境剧变之后,往往迎来一段长达数百乃至数千年的相对稳定期,即“黄金时期”。文明的薪火就在这“毁灭(剧变)—重建(黄金期初期)—发展(黄金期鼎盛)”的循环中,一次次淬炼,一步步迈向更高阶的复杂社会。
我们将这种在极端环境压力下不仅能够存续、更能实现复苏与跃升的能力,定义为中华文明早期韧性的核心体现。而“四表”所构建的“气候—文明互动分析框架”,正是我们解码这份万年韧性的关键工具之一。
2.介绍四大黄金期的文化命名(甘棠安期、玉露和期、景风明期、嘉穗丰期)及其人文内涵
观音山考古研究所研究团队以众多学科考古成果为基础,创造性地从中华典籍中提炼出具有深厚文化内涵的命名体系——“甘棠安期”(约11500年—8200年前)、“玉露和期”(约7900年—5500年前)、“景风明期”(约5200年—4300年前)与“嘉穗丰期”(约3900年前—清代时期)。这套命名不仅根植于考古实证,更承载着对文明韧性的深刻理解,通过科学与人文交融的叙事框架,向世界展现中华文明在万年气候挑战中持续发展的独特智慧。
从这一宏大视角延伸开来,我们发现世界其他各大洲古人类的命运走向,与这四张图揭示的气候律动同样密不可分。不同的是,由于地理环境、资源禀赋和社会结构等多重复杂原因,其他大陆的古文明在严酷的气候挑战下都相继中断,未能将火种传递至今。唯有中华文明凭借其优越的地理环境和独特的适应智慧、坚韧的社会组织及强大的文化凝聚力,百折不挠,长盛不衰,在一次次劫难后焕发新的生机,发扬光大,最终成为人类文明史上最具代表性的连续性伟大文明之一,并为理解人类文明发展规律提供了宝贵的东方范式。
3.“四表”理论的科学依据
“四表”理论的强大说服力,建立在多学科证据相互参照、彼此印证的坚实科学基础之上,形成了一个严密的“证据链”。
第一,来自气候学的精确重建与全球对比。现代科学家们通过格陵兰冰芯的氧同位素、中国石笋的生长纹层、深海沉积物中的微体化石等一系列“地球档案”,重建了万年以来的全球气温变化曲线。数据显示,约12800年前、8200年前、5500年前、4300年前,全球均发生过显著而快速的气候剧烈降温事件。其中,距今约12800年—12000年前的“新仙女木事件”最为剧烈,全球年均气温在较短时间内陡降约7℃—8℃(作为参照,2024年全球平均气温约为15.10℃,粤港澳大湾区年均气温为23.3℃),对当时全球生态系统和早期人类社会造成了近乎毁灭性的冲击。

中国科学家在这些全球事件的研究中达到了国际前沿精度:
关于8200年前事件:以谭明研究员为代表的中国科学院地质与地球物理研究所团队,通过对甘肃武都万象洞石笋的世界级高分辨率研究,精确揭示了这次降温事件在东亚季风区伴随着持续的季风减弱与区域性干旱,而其后的快速升温过程可能进一步加剧了局部区域的洪涝风险。
关于5500年前事件:谭明研究员团队通过对湖北清江和尚洞等洞穴石笋的高分辨率同位素分析,明确指出在距今约5500年前后,亚洲季风强度发生了一次“实质性减弱”,指示了一次持续数百年、特征为“冷干”的气候事件。这与北大西洋的“5.5ka冷事件”耦合,其导致了东亚水热配置的重大重组。
关于4300年前事件(“4.2ka事件”):以金章东研究员为主要负责人的南京师范大学与中国科学院南京地理与湖泊研究所的联合团队,通过对青藏高原东北部更尕海湖泊沉积物的多指标分析,建立了晚全新世初期的气候序列。核心结论显示,在距今约4300年—3900年间,该地区经历了持续时间长、强度突出的“冷干事件”,导致湖泊水位大幅下降、区域植被退化。
第二,来自地质地貌学的长期档案与地貌重塑证据。中国东部平原与各三角洲的巨厚沉积层,本身就是一部无言的气候水文编年史。这不仅是理论,更是塑造了我们今天所见家园的地质事实。
海平面巨变与大陆架出露:在末次冰盛期,由于巨量水体被固结于大陆冰盖,全球海平面比现代低约80米—140米(时间不同,海平面也不同)。根据同济大学海洋地质国家重点实验室及中国科学院南海海洋研究所等团队的研究,当时渤海、黄海、东海、南海大部分区域成为广阔的滨海平原或浅水陆架,台湾岛与大陆通过“台湾陆桥”相连,海南岛也与雷州半岛连为一体。这片被称为“大东海平原”的辽阔地域,是当时动植物迁徙和古人类活动的重要舞台,维持时间约1000年。
第三,来自考古学的直接地层证据与“静默期”启示。在全国范围内众多重要的史前遗址文化层序列中,考古学家们发现,早期的、富含人类活动遗存的文化层之上,会存在一层甚至多层特殊的“淤积层”或“间歇层”——这些层位富含淡水螺壳、芦苇残骸、细腻淤泥等典型的水生环境证据,而当时对应的人类活动痕迹则显著减少甚至突然消失。这极有可能是特大洪水或大规模海平面上升导致水面抬升、环境恶化所留下的“灾难印记”。
广西桂林甑皮岩遗址(距今约12000年—7000年):早期陶器与稻作遗存被厚达0.5米以上的灰黑色淤积层覆盖,文化层出现明显中断,可能反映了一次或数次较大的水文事件。
浙江浦江上山遗址(距今约11000年—8500年):发现了中国较早的稻作利用证据,部分田埂遗迹显示出被水流冲毁的迹象,可能与环境波动有关。
河北徐水南庄头遗址(距今约10500年—9700年):出土了早期陶器与动植物遗存,部分层位富含水生动植物残骸,反映了当时湿地环境的剧烈变迁。
第四,来自跨学科的交叉互证:基因、语言与传说的共鸣。
分子人类学的谱系追踪:研究表明,现代东亚主体人群(特别是父系单倍群O系)的扩张节点,大多可追溯到约11500年后从华南地区向北的迁徙浪潮。这与气候学揭示的“云贵高原、两广南部及东南亚大陆架为冰期古人类避难所”的结论完美印证。复旦大学金力院士团队、中国科学院古脊椎动物与古人类研究所付巧妹研究员,以及北京大学考古文博学院宁超研究员等学者的研究工作,共同揭示了东亚人群自南向北的深层遗传背景与复杂的演化历程。古DNA研究揭示了东亚人群在全新世早中期存在自南向北的迁徙与混合的总体趋势。这一遗传学图景,与根据考古学文化分布和气候模型推测的“甘棠安期”以来的人群扩散方向,在宏观尺度上是相容的。
需要特别说明的是,从数千年乃至上万年的遗骸中成功提取并解读古DNA,是一项极具挑战性的尖端科学。正如宁超等研究员在其研究中所阐释的:古DNA通常高度降解、含量极低且富含损伤,极易被现代DNA污染。因此,其研究依赖于超净实验室、高通量测序与复杂的生物信息学分析,以排除干扰,获取真实的古人遗传信号。正是基于这套严谨的方法体系,我们才能确信,所获得的关于“甘棠安期”人群自南向北迁徙,以及“玉露和期”各区域人群互动的遗传图谱,是建立在坚实可靠的数据基础之上,而非推测。
彝族与古羌人渊源极深,其彝文是一种古老的、自成体系的表意音节文字,被学者认为可能保留了非常古老的文字形态。而水族的水书则更为神秘,是一种用于占卜、祭祀的宗教文字,被称为“象形文字的活化石”,并可解读二里头遗址发现的大部分文字。中央民族大学、西南民族大学的彝学专家,以及贵州民族大学、中山大学的水书研究学者(如张公瑾、潘朝霖、韦宗林等教授)的研究表明,这些文字中的部分字符,与中原甲骨文乃至更早的史前刻符存在可比性,提示其可能是华夏早期不同的文字体系现今在边疆地区的孑遗或平行发展。

尤为关键的是,彝族《创世史诗》等文献与水族相关古歌、传说中,都不约而同、极为详尽地记述了“大洪水毁灭世界,兄妹乘坐葫芦(或木箱)得免,婚后重新繁衍人类”的神话母题。这些传说并非泛泛而谈,其中对洪水前兆、过程、后果的描述具有惊人的细节和系统性。云南大学、贵州省民族研究院的学者认为,这极有可能是幸存族群对远古真实气候灾难(如冰消期大洪水)的集体记忆,通过口传史诗和宗教文献世代传承的结果。
因此,上山文化的刻符、彝文和水书的字形,以及共通的洪水史诗,这些组合构成了一个跨越时间与空间的“证据三角”。它强烈暗示:在约万年前的中国某些区域,可能存在一个广泛共享的原始符号系统与宇宙观;而关于多次大洪水的深刻记忆,早已烙印在这些幸存族群的文化基因之中。这为“气候—文明互动”模型提供了来自民族文化深处的、鲜活的人文印证。
陨石撞击等多元成因假说:关于“新仙女木事件”的起因,除主流“淡水倾泻假说”外,国际学界也存在“彗星/小行星撞击假说”。有研究在格陵兰冰芯及欧亚多个地点同期地层中,发现了铂族元素异常和纳米金刚石等可能源自地外撞击的微粒(支持此观点的学者包括美国加州大学圣巴巴拉分校的詹姆斯·肯尼特教授等)。尽管该假说仍需更多证据,但它为理解这场全球剧变提供了另一种可能视角。此外,太阳活动异常和火山爆发与地球地磁突变等的变化,也可作为气候剧变的背景因素被探讨。
新的研究表明,五大天文周期的叠加有可能造成气候的剧烈变化。一、米兰科韦奇周期;二、太阳活动周期;三、月亮活动周期;四、地磁变化周期;五、厄尔尼诺周期等。剧烈的气候变化是一个复杂的叠加效应,为了自身,人类一定要破解它的真相。
4.考古应用与未来意义
这四张“气候事件-文明演进”对照图表,在考古实践中具有极高的导航价值。首先,它们为遗址断代、解释遗址为何被淤泥覆盖、文明到达的程度、人口最初来源于何处、遗址的文化类型、文化性质分析与人群迁徙路线推断等重要研究课题提供了宏观的环境背景框架;其次,它们为探索遗址分布规律(如“择高近水”的居住偏好)和当时古人类的生活状态等提供了思考线索。例如,在遗址调查中,它们能引导考古工作者关注特定气候期最适合人类居住的“生态位”(如黄金期的河畔台地,剧变期的山中洞穴)。同时,它们也为农业、牧业、渔业、文字、宗教、手工业、陶器、铜合金(早期的铜为铜锌等合金,俗称黄铜、白铜、红铜等,今日对挖掘出土并已生锈的铜合金统称为青铜器)、铁器、艺术等的起源和发展演变,提供了极佳的时间和空间坐标。
其构建的“气候—地貌—文化”互动视角,不仅适用于中华文明,也为全球文明的比较研究提供了一种有力的观察工具。对公众或专业而言,这类图表化繁为简,有助于直观理解文明在自然巨力下的生存智慧与发展逻辑。
考古学本质上是一门融合多学科智慧、对物质遗存进行综合解读的独特学科。我们深信,这一凝聚了多学科前沿成果的“观音山新范式”,它特有的重要性,就如同化学领域的《元素周期表》,将为错综复杂的全球考古研究提供一个具有整合潜力的分析框架。可以预见,随着今后全球大地上数十万处古遗址(包括中国的近10万处史前遗址)将被系统发掘与多维度研究,以及科技手段的不断迭代,以此范式为指引,中国考古学必将在揭示人类文明演进普遍规律方面作出独特贡献,并推动中国考古研究引领世界学术前沿。

第二部分:第一次剧变与文明火种——冰封、洪水与全球性避难所(距今约12800年—11500年前)
现在,让我们穿越时空的迷雾,回到12800年前那场惊心动魄的转折点。彼时之前的7000年,全球刚刚从持续近10万年的末次冰期(盛冰期)中苏醒,大地回暖,万物复苏,气候温暖期时间长达约6000年。现今散落在世界各地并留存下来的巨石遗址,仍在默默地、无声地诉说着那个时代古人类与自然搏斗、协作乃至共同缔造的辉煌。然而,一场令现代科学都感到震撼的戏剧性逆转,已悄然拉开序幕。
1.大降温之前古人类的状态:冰期后的短暂春天
在气候剧变降临前(约12800年前),地球上的古人类正处在末次冰期结束后一段珍贵的回暖期。随着北美劳伦泰德等巨型冰盖缓慢退缩,全球气候变得温和湿润。在东亚大陆,森林向北扩展,草原丰茂,猛犸象、披毛犀、原始牛等大型动物种群繁盛。在这样的“黄金时代”中,人类的活动范围逐渐扩大,人口也在不断增长,旧石器时代晚期的技术(如细石叶、复合工具)持续精进,为即将到来的巨变做着无意识的准备。
2.全球急冻:“新仙女木事件”的成因、景象与全球影响
距今约12800年前,地球气候发生了一次匪夷所思的“倒车”。全球年均气温在极短时间内(可能仅数年)骤然下降了约7℃—8℃,高纬度地区降温更甚。这场突如其来的气候突变,被科学家命名为“新仙女木事件”(Younger Dryas Event),其成因至今仍是古气候学和史前研究领域的学术前沿话题与争论焦点。主要有以下几种科学假说:
“淡水倾泻”假说(主流观点):该假说认为,因不明的原因,北美劳伦泰德冰盖阶段性崩塌,大量冰川融水涌入北大西洋,降低了海水盐度,导致驱动全球热量循环的“温盐环流”减弱或停滞,北半球因而急剧变冷。北大西洋和南海的深海沉积物记录,佐证了该时期曾发生大规模淡水注入。
“地外撞击”假说(重要补充):以美国加州大学圣巴巴拉分校詹姆斯·肯尼特教授为代表的一些科学家,在格陵兰冰芯及全球多个同期地层中,发现了铂族元素异常、纳米金刚石等可能源自彗星或小行星(有可能是一颗或多颗行星在空中解体及或有的行星直接撞击地面造成)在大气层中解体撞击的微粒。这一假说为事件的突然性与全球性提供了另一种震撼性的解释。
“低纬驱动”假说(中国的研究视角):中国科学院青藏高原研究所沈吉研究员领衔团队通过对云南洱海湖泊沉积物的研究提出,东亚季风系统的突然减弱可能是“新仙女木事件”在区域的表现之一,导致中国北方变得干冷,南方湿冷,至于成因,还有待进一步研究。
其他辅助因素:大规模火山爆发导致“阳伞效应”、太阳活动突然剧烈期以及地磁异常等,也可能作为加剧气候系统不稳定的背景因素被讨论。
无论成因如何,全球考古和地质记录一致确认:“新仙女木事件”是全新世以来最剧烈、最快速的气候灾变,直接抹去了之前数千年间的人类成果,将地球(特别是北半球)重新抛入酷寒。
3.降温对东亚生态与古人类的毁灭性筛选
根据古环境模拟与多种代用指标的综合重建,这次突如其来的全球急冻,对东亚大陆的影响是颠覆性的。
北方草原与高原区(蒙古高原、东北等地):年均气温骤降了约8℃(基于对华北平原等地的孢粉记录重建)。这导致西伯利亚永久冻土带向南大幅侵进了超1000公里,可能直抵蒙古高原南部,广袤的草原迅速被覆盖,冰川与寒漠景观南侵。
黄河流域中下游(华北平原、关中等地):年均气温同样下降了约8℃,从冰期后的温暖期降至寒冷水平。秋冬季变得漫长而严酷,原本在此栖息的喜暖动物(如獐、鹿、原始牛等)或死亡或被迫大规模向南迁徙至长江流域甚至是更南处避难。
长江流域中下游:经历了显著的降温和干冷事件,东亚夏季风系统因此急剧减弱。研究指出,该事件在华南地区可能造成年均气温超过6℃的降温。其结果是,个别低海拔区域原本茂密的常绿阔叶林被更耐寒的落叶阔叶林与针阔混交林甚至是灌木林所替代,山地雪线下降,大部分地区冰雪覆盖期延长。
珠江流域及岭南地区:同样受此次全球性冷事件的深刻影响,出现明显降温。南岭等山区出现季节性冻土,亚热带森林范围严重收缩,生态系统向更耐寒的类型过渡。
据古生态学家估算,这场持续约千年的严酷筛选,可能导致当时北半球多达90%以上的大型动物种群灭绝(如北美猛犸象、克洛维斯文化等消亡)。对于技术能力有限的古人类而言,这是真正的生存末日。旧石器时代晚期的绝大多数文化形态因此中断,人类活动痕迹在大部分地区变得稀疏甚至是空白,幸存的人类和动、植物被迫向少数“生态避难所”收缩。
4.洪水成因与状态:海平面暴涨与东部平原的诞生
距今约12000年前,“新仙女木事件”的千年严寒终于结束。但温暖回归的方式同样猛烈——全球气温在数十年内急剧回升6℃—8℃。全球冰川,尤其是北美和欧亚的冰盖,以前所未有的速度崩解消融,巨量融水形成滔天巨浪从高处往低处扫荡并涌入海洋。
海平面暴涨:导致全球海平面在数百年内快速上升约55米—100米左右(随时间变化而海平面也在变化中)。此前出露的“大东海平原”(包括黄海、东海陆架)被海水逐渐吞噬,台湾海峡、琼州海峡等再次形成,台湾岛、海南岛再次与大陆分离,其现代地理格局奠定下来。
超级洪水期:这并非一次温和的水侵,而是一场持续约500年的、复合型的超级洪水期。融水与增强的季风降水结合,使得辽河、黄河、长江、淮河、珠江等巨川同时进入洪荒状态。今天的华北平原、长江中下游平原等低海拔区域,在当时的无数次洪水中,被所夹带的泥沙不断地填高。

“新仙女木事件”及其后的冰消期洪水,并非仅塑造了中国地形。它参与了全球几乎所有大小河流域平原与三角洲的奠基:北美密西西比平原、欧洲多瑙河平原、西亚两河流域、南亚印度河—恒河平原等,其肥沃的冲积土层,相当部分都源于这个冰川消融、洪水肆虐的地质时代。可以说,今天人类文明的核心区域,大多是这次全球气候剧变后的“杰作”。
东北平原:大小兴安岭与长白山冰川融水裹挟泥沙而下,在山脚的低洼地带淤积,形成环状的早期东北平原,也形成了约10万平方公里的松辽古大湖。随着气候持续变暖与河流下切,经历几千年后,湖泊逐渐收缩,演变为广袤的东北平原,为后来的红山文化奠定了地理基础。
华北平原:在距今约12000年—8000年前,古黄河在太行山前摆动泛滥,初步堆积形成了面积约15万平方公里的冲积扇和平原雏形。
长江三角洲:随着洪水带来的泥沙不断地逐层堆积,在距今约10000年—7000年前,一片面积约两万平方公里的三角洲及前缘洼地初步形成。
珠江三角洲:早期是一个巨大的河口湾,面积约4万平方公里,海水堆积至今日的广州、佛山、东莞东部地区一带,经过这一次洪水携带沙石的塑造,在其北、东、西区域共形成了三角洲平原,地理特征是三江汇流、八门出海的水系格局,稳定后,年径流量约5000亿—3300亿立方米,仅次于长江。这奠定了此后河网密布、水系纵横的基本地貌格局。
A.全球巨石遗址的启示(如哥贝克力石阵)
全球范围内,如土耳其哥贝克力石阵(Göbekli Tepe,约建于11600年前)的兴起,恰好处在“新仙女木事件”末期至全新世初期。这一现象提示,剧烈的环境压力可能并未完全扼杀人类的组织能力与精神表达,反而可能在个别地区催化了某种社会协作与仪式建筑的早期发展,以凝聚群体、应对危机。在中国,虽然发现了可能是同时期或更早的巨型石构遗迹(如大连西北约80公里处海底的巨石城等,它周长约80公里,高出海底10米—20米,具体情况还有待于进一步研究),但该时期人类技术与社会形态的复杂性可能被低估。
B.“考古静默期”是需要突破的关键
这场洪水不仅是古人类的浩劫,也造成了考古学上的“静默期”——距今约12800年—11500年前,东部平原的考古遗址几近空白。早期沿河沿海的聚落、工具乃至文化痕迹,被迅速上涨的海平面或者是数米,甚至是数十米厚的泥沙深埋于今广袤平原之下。这个“缺失的篇章”,正是我们试图解释和突破的关键之一,它提示我们,中华古人类文明最早的摇篮之一,正是从这里开始重建。
5.历史镜鉴:从公元536年与明代小冰期遥望史前浩劫
为了让读者更直观地理解一场全球性降温可能带来的链式灾难,我们可以审视两段由专家梳理并有翔实文字记载的历史气候事件。它们的规模虽远不及史前,但清晰揭示了“气候—农业—社会”崩溃的致命逻辑。
A.公元536年的全球气候剧变:被遮蔽的太阳与文明的十字路口
公元536年左右的几年间(中国南北朝后期),旧大陆的人类共同经历了一场漫长而恐怖的“无夏之年”乃至“无夏之年代”。史籍记载,一场来历不明、遮天蔽日的浓厚尘雾或气溶胶层笼罩了全球的上空,太阳黯淡如月亮,白昼如同黄昏,这一诡异天象持续约18个月之久。随之而来的是夏季飞雪、霜冻屡现、庄稼大片枯死、牲畜倒毙,全球性(至少是北半球)的农业崩溃引发了席卷各地的大饥荒。而饥荒又严重地削弱了人类的抵抗力,为随后肆虐的瘟疫(如查士丁尼大瘟疫)和因资源争夺而激化的社会动荡与战乱,提供了温床。历史学家将这一时期称为“古代晚期小冰期”的开端,在历史上也是“最糟糕的年份”之一。

在中国,《南史》《北史》及有关地方志中留下了惊人相似的记载:南京地区“日色昏黄,无光”,洛阳“日色如苍布,无精光”,山西等地八月“大雨雪,平地三尺”。几乎同时期的拜占庭帝国史家普罗科匹厄斯也哀叹:“太阳一整年都失去光芒,像月亮一样……大地不再产出。“这场无差别的气候灾难,直接引发了深刻的社会剧变:中国北方“大饥,人相食”,人口锐减近半;欧洲则陷入“三年没有面包”的绝境,人口从约2800万骤降至50%左右,城市萎缩,农牧业凋零,贸易中断,末日的景象具象化。
灾难的连锁反应远未止步。公元541年,第一次大规模鼠疫(查士丁尼瘟疫)循着生态失衡与贸易路线,从非洲席卷至拜占庭帝国心脏地带。首都君士坦丁堡每日殒命数千人,帝国人口损失约三分之一,查士丁尼大帝复兴罗马帝国的雄心就此破碎。同时,恶化的草原生态环境迫使游牧民族向压力较小的地区迁徙,引发欧亚大陆长达数百年的民族大迁徙与混战,人口再次大量消亡,房屋等悉数被毁。在美洲,持续的干旱与突发的洪水灾害则给了中美洲特奥蒂瓦坎文明与南美莫切文明以沉重乃至致命一击。据学者估算,这场以536年为开端、持续几十年的气候灾难,可能导致了全球范围内近半人口的损失。
这场全球性灾难的根源,直至20世纪后期通过现代科学手段(冰芯化学分析)才得以揭示。格陵兰和南极冰芯记录清晰地显示,公元536年前后,大气中硫酸盐等气溶胶前体物含量出现全球性峰值。经综合研究,极有可能是印度尼西亚的喀拉喀托火山与北半球某处(可能位于中美洲)的另一座超级火山近乎同时发生的大规模喷发,巨量的火山灰与硫化物气溶胶弥漫于平流层,长期遮蔽阳光,时间达数年之久,导致全球平均气温骤降2.5℃以上,引发大量的动物、植物死亡,由此开启了持续几十年的“小冰期”序幕。
以公元536年为开端的这场气候剧变,深刻地重塑了旧大陆的世界格局。它雄辩地印证了自然力量的波动对文明进程的基础性甚至决定性影响,人类在大自然面前不堪一击,所有的努力都微不足道。这也深刻地揭示了前工业时代人类社会在面对全球性环境突变时的脆弱性与惊人的韧性。直到几十年后,随着平流层尘埃落定、气候逐渐回暖,东方的大唐帝国与西方的新秩序(如加洛林王朝)才逐渐在废墟上孕育出新的繁荣。这段经多学科专家持续研究而还原的历史不断提醒我们,在看似由帝王将相、英雄史诗书写的宏大文明叙事之下,始终回荡着地球系统自身深沉而有力的脉搏。而气温的剧烈升降,正是驱动这颗脉搏、影响文明进程最基础、最关键的因素之一。
B.明代小冰河期:长寒侵蚀下的王朝更迭与艰难转型
明朝中后期(约16世纪中叶至17世纪中叶),全球气候又进入一个相对寒冷的阶段,即所谓“明清小冰期”的剧烈时期。根据我国著名的气象学家竺可桢先生绘制的五千年中国气温变迁曲线,明朝恰好撞上了最近一千年中一个显著的寒冷谷底。尽管这一时期全球平均气温仅比现代低约1℃—2℃(2023年全球年均气温14.98℃),但其在依赖“靠天吃饭”的农业社会中所引发的社会经济连锁反应,已足以令人触目惊心,并最终加速了明朝衰亡的历史进程。
小冰河期的威力绝非仅是史书上的简单警示或冰冷的叙述。对高度依赖天时、以农为本的帝国而言,年平均气温每下降1℃,就意味着适宜农耕的积温带和作物生长季要向南退缩数百公里,粮食单位面积产量也会直接减少两成左右。明朝中后期年平均气温比现在低2℃左右,这种表面上看似“轻微”降温带来的后果是灾难性、系统性的:史载淮河以南地区冬季经常冰封千里,广东琼州府(今海南省等)竟多次记载有冬季降雪,太湖、洞庭湖、鄱阳湖多次全面封冻。天启六年(1626年)冬季,京杭大运河的南京段冻得坚如磐石,官府雇人凿冰,一日仅能推进三四尺,帝国的漕运命脉几乎断绝。顺治十年(1653年)夏,江西金溪、福建建瓯竟出现“六月飞雪”的极端天气,这正是气候系统严重失常的体现,而这,仅仅是年气温下降了约2℃所带来的灾难。
气温的持续走低,引爆了一系列致命的恶性循环。明朝276年间在全国(面积约400万平方公里)共发生约1000余次有明确记载的重大自然灾害,而后期更是灾害扎堆、频率加快。崇祯十年至十六年(公元1637—1643年)的持续特大旱灾,被认为是中国近500年最严重的一次,旱区核心从陕西蔓延至整个华北、华中。山东益都县志载:“崇祯十三年,七月大蝗,岁大饥,人相食。”至崇祯十四年(公元1641年),山东“四十八州县,人相食,惨不忍言”。陕西华州发现的《感时伤悲记》石碑,刻录了骇人的物价:“粟米每斗价银二两三钱,小麦每斗价银二两一钱”,是丰年粮价的十余倍,而且往往是有钱也买不到粮食。
大面积、长时间的饥荒,严重摧残了人类的身体素质,为瘟疫的发生创造了条件。在免疫力低下的人群中,鼠疫(可能是腺鼠疫与肺鼠疫)自山西开始,迅速席卷华北。天津“棺蒿充途,哀号满路”,北京城“日死数千”,九门出殡,抬棺者相继倒下。据保守估计,当时华北三省直接死于鼠疫者不下百万。彼时,李自成农民起义军流动性强、卫生条件差,无意间成了疫情的最佳传播者。当起义军兵临北京城下时,史料记载守城明军因瘟疫肆虐,士兵“十之五六卧病,能持械者甚少”,京城防御实质上已被瘟疫摧垮。
外患同样因气候而加剧。东北的建州女真(后金、清)部落,因严寒导致渔猎收成锐减、农耕困难。尽管中国东北部的草原向西绵延近8000公里,宽约500公里,然而此时已化为一片冰天雪地,牛、马、羊等牲畜几近全部冻死。为求部族生存,只能更加频繁地南下劫掠,以获取粮食与物资。内地民变(农民起义)与边疆边患(满洲兴起)内外交织,迫使朝廷军费激增。为应对财政危机,只能加征“三饷”等苛捐杂税,这又将更多挣扎在死亡线上的农民逼上造反之路,最终形成明朝覆灭的死亡螺旋。
镜鉴意义:这两段历史雄辩地证明,对于依赖农业的前工业文明,即便2℃的降温,也足以通过“农业崩溃—饥荒—瘟疫—社会失序”的连锁反应,引发系统性危机,甚至导致王朝覆灭。以此反推,万年前那场降温幅度达7℃—8℃、持续约千年的“新仙女木事件”,其对生态系统和早期人类社会的冲击,堪称“格式化”级别。这让我们对中华先民所展现的生存韧性,抱有更高的敬畏。这段历史经验不断提醒我们,自然环境变迁始终是塑造文明进程、影响王朝兴替的重要背景变量,而人类在大自然面前,微不足道。
6.孤岛求生:全球避难所中的文明火种
在持续千年的严寒与随后数百年的滔天洪水面前,古人类并非坐以待毙。当时幸存的古人类,退守到全球少数几个受气候剧变影响相对较小的“生态避难所”。这些“诺亚方舟”不仅存在于中国,也分布于全球其他低纬度地区。
全球视角:
赤道附近的希望之地:分子人类学研究(如复旦大学金力院士团队的研究)表明,在末次盛冰期,现代智人的种群曾大幅收缩,大量人群聚集于北纬30°以南至赤道附近的温暖地区,如东南亚的巽他古陆、南亚次大陆北部、非洲部分地区等。这些地区在冰期保持了相对稳定的生态系统,成为当时人类最主要的遗传多样性保存库和未来的扩散源。可以说,今天包括中国人在内的许多东亚人群,其祖先很可能都曾在那段严寒岁月里,依托于赤道附近的“大避难所”得以存续。
中华视角:
南方的山脉、洞穴与海岛:在中国境内,云贵高原的个别地区(平均海拔在500米上下)、南岭以南山地及丘陵,以及当时还是大陆延伸部分的海南岛、台湾岛,凭借其特殊的地理位置、复杂地形造就的多样小气候,以及广泛的喀斯特溶洞,成为中华先民至关重要的“生存孤岛”。
地理与洞穴屏障:这些地区因地理优势可有效阻隔寒流南下和洪水。广泛分布的喀斯特地貌,形成了无数溶洞、岩厦等天然居所。这些洞穴不仅能御寒防风、抵御洪水,还可防范大型猛兽,而周围相对丰富的自然产出,为古人类提供了绝无仅有的、稳定安全的长期栖身之地。广西桂林甑皮岩、广东英德牛栏洞等遗址,便是先民在此类洞穴中持续生活数千年的明证。
生态资源与气候缓冲:相对较低纬度带来的较为温暖的基础气候,叠加复杂地形造就的多样小气候环境,使得即使在冰期,这些“孤岛”内仍能保存相对丰富的动植物资源。森林、灌丛、河流与洞穴系统交织,提供了可采集的植物根茎、果实,以及可猎捕的小型和中型动物,支撑着小规模人群的持续生存。
文化基因的保存:正是在这些相对隔离的“方舟”里,旧石器时代的技术、知识和社会组织模式得以碎片式的延续,并缓慢演化。分子人类学证实,现代东亚主体人群(特别是父系单倍群O系)的祖先,在末次冰盛期至新仙女木事件期间,曾长期在此区域隔离演化。洪水退却后,正是从这些“方舟”中走出的族群,向北、向东不断扩散,与各地幸存者融合,成为“甘棠安期”文明复苏的主体。
因此,“孤岛求生”只能是主动的退缩,随后产生的生存智慧不断在积累和进化迭代中,它使得古人类在全球性灾难面前,文明火种得以保存。我们的祖先,正是在这样近乎绝望的全球性“冰狱”中,证明了其种族韧性、适应智慧与不屈精神,为即将到来的伟大复苏,埋下了最重要的伏笔。

第三部分:黄金时期的曙光——“甘棠安期”的文明复苏与三大区域格局的初现(约11500年—8200年前,时间跨度约3300年)
根据“四表”中的“黄金期演进对照表”,在“新仙女木事件”与第一次大洪水的灭世浩劫后,距今约12000年前,气候已经开始回暖,但大规模的文明复苏与扩散,始于洪水后的约11000年前(即“考古静默期”基本结束后),地球气候终于迎来了一个持续约3300年的珍贵稳定窗口。观音山考古研究所的研究者们,为了让这四个时期的命名更具中国化,经过筛选,从《诗经》“蔽芾甘棠”中汲取灵感,将这一时期命名为“甘棠安期”——寓意劫后安定,万物复苏,文明于此休养生息,焕发生机。
这不仅是气候的黄金时代,更是中华文明火种从南部“孤岛”中走出,系统性向北向东扩散,并在全新塑造的中华地理舞台上,奠定其多元文化基础的伟大开端。


1. 劫后余生:大迁徙与“天然摇篮”的开启
当洪水渐退,森林开始形成,幸存在中国南部(云贵高原及两广山区的个别区域)及东南亚避难所的人群,开启了史诗般的北迁与东进。在温暖稳定的气候下(年均气温较现在高2℃—3℃),他们沿着河流与海岸线,以每年平均约1.5公里左右的速度向北向东扩散。推动这次大迁徙的,不仅是宜人的气候,更是洪水后馈赠的礼物,由巨量泥沙淤积而成的、覆盖着肥沃淤泥的广阔冲积平原与河谷阶地所快速长出的森林和各种动物。自珠江至辽河,一片片新生的沃野如同“天然的摇篮”,为农业起源、人口增长和文化孕育提供了前所未有的空间。经过约1500年的持续迁徙,先民的足迹已遍及华北、西北和东北地区,甚至抵达了大兴安岭、小兴安岭的周边。分子人类学证据显示,现代东亚人群的核心父系谱系(如O2、O1a)的扩张节点,正对应这一时期从华南向华北乃至东北的扩散浪潮。
2.生存智慧的结晶:“近水而居,择高而住”
劫后余生的先民,携带用巨大生命代价换来的生存智慧,形成了高度理性的聚落选址模式——“近水而居,择高而住”。他们紧邻河流湖泊以获取水源与渔猎之利,同时将家园营建在高于洪水线数米至数十米的二级阶地或台地上,以规避水患。这一模式在各大区域得到普遍体现:从贾湖的沙河台地、上山的浦阳江台地,到东胡林的永定河阶地等地,无一不是这一智慧的生动实践。
3.分区演进:“三大摇篮”的差异化起步
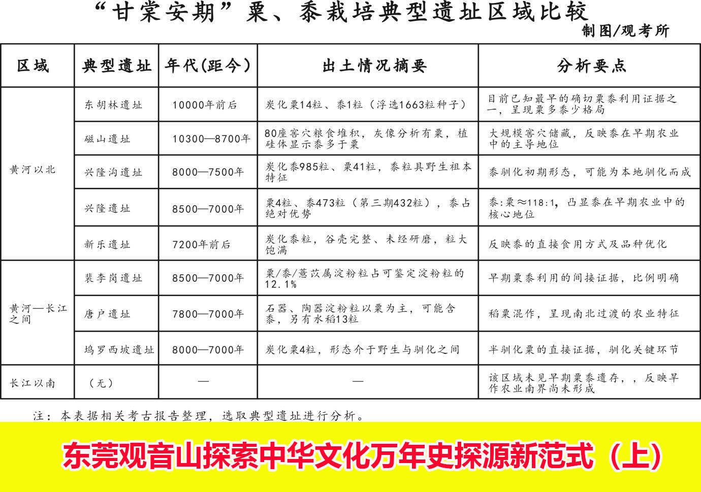
区域Ⅰ(黄河以北):玉光初现与定居革命
此区域最耀眼的星火之一,出现在遥远的黑龙江小南山。距今约9000年前后,这里已形成了专业化的玉器作坊,据统计,现今出土玉器超过200余件。玉玦、玉环等器形规整,工艺精湛,表明社会已能支撑非生存必需品的奢侈生产。与此同时,在河北尚义四台遗址,出现了距今约10400年前,中国迄今所知最早、成排分布的半地穴式房址群,标志着从流动性栖居向永久性定居生活的革命性转变。粟作农业在此萌芽,但渔猎仍是重要生存手段。
区域Ⅱ(黄河—长江间):综合创新的文化枢纽
以贾湖遗址为代表,此区域展现出惊人的综合创造力。这里发现了世界上最早的稻作农业与酿酒活动(米酒)等。该遗址出土的七孔骨笛,能演奏完备的七声音阶,将人类音乐史推向近万年前。更为神秘的是刻在龟甲上的符号,它们排列有序、重复出现,被认为是汉字起源的重要源头之一。贾湖社会已出现墓葬等级分化,一个具备初步复杂性的社会正在形成。

区域Ⅲ(长江以南):稻作文明的曙光
在浙江上山遗址,距今约10000年前,先民不仅栽培水稻,更留下了明确的稻田耕作遗迹(田埂、灌排系统),将稻作农业从“利用”推向“管理”的新阶段。这里出土的陶器,内壁上发现了残留的物质,专家推测是万年前炊烟的鲜活证据。与此同时,桂林甑皮岩等洞穴遗址继续被使用,展现了从洞穴到旷野的居住形态过渡。该区域的刻画符号,与后世彝族及水族文字的神秘关联,提示着一条古老的文化传承路径。
南方的精神世界:符号、文字与洪水记忆的传承
更加震撼的是口传史诗的共鸣。彝族《创世史诗》等文献与水族的古老传说,都系统地、细腻地描述了一个核心母题:在遥远的过去,世界曾被滔天洪水毁灭,仅有极少数人(常以兄妹为代表)在神助下(乘葫芦或木箱)幸存,并重新繁衍了人类。这种跨越族群的、细节丰富的共同叙事,绝不仅是文学想象。云南大学的民族学研究者认为,这极有可能是对史前某次或某系列真实发生的、毁灭性全球洪水事件的集体创伤记忆,在数千年的口耳相传与宗教记载中被固化下来。
因此,在广阔的区域,我们似乎看到了一条若隐若现的文化传承链:从上山先民的刻画,到彝族、水族的古老文字与史诗,共同指向了一个共享的原始符号系统和对“大洪水”的深刻集体记忆。这强烈地暗示,史前文化,或许正是后来某些民族文化的深厚源头之一。而这份记忆,与地质记录中的冰消期大洪水事件在时间上遥相呼应,为我们关于气候灾难塑造文明记忆的观点,提供了来自人文领域最具说服力的注脚。至于讲叙的是哪一次的大洪水?这正是考古人今后的工作之一。

“甘棠安期”,是一个伟大的文明发展期,其基础正在这劫后的安宁中,被系统性地构建起来,遍及辽河、黄河、长江、淮河、珠江等的中、下游区域。
更重要的是,三大区域各自特色的文化基因于此期初步形成:北方对玉与工艺的崇尚,中原对综合技术与礼乐的探索,南方对水稻与自然力量的依赖。这些差异,并非隔离的产物,而是在缓慢的东西方向沿河交流中(如玉石观念、陶器技术的传播),彼此映照、共同成长的起点。
有研究表明,在各黄金期初期的100年—500年间,人口曾以每百年增长十倍的速度持续递增;直至发展进入以环境与人口为主要制约的瓶颈阶段后,人口增长速度才逐步放缓。

“甘棠安期”横跨3300多年,古人类从人烟稀少到枝繁叶茂,文明火种从微弱到光照大地,期间经历了初期发展,中期繁茂,晚期突然被无情地打断。随着考古挖掘的不断深入和研究的不断积累,三个时段三大区域的具象化描述,经过考古专家们的不懈努力,正在一步步的向我们走来。
“甘棠安期”如同漫漫长夜后的第一段辉煌时期。它不仅意味着劫后重生,更意味着中华文明在一个更广阔、更丰饶的舞台上,布下了第一局多元并进的棋子。这一切,为接下来气候再次波动时的“淬炼”,以及之后更为辉煌的“玉露和期”的全面兴盛,储备了最根本的人口、技术与文化资本。
第四部分:第二次剧变——淬炼与绽放前的压力测试(约8200年—7500年前)
当“甘棠安期”的文明星火在距今约8200年前于三大区域已成燎原之势时,全球气候系统再次拉响了警报。一次被称为“距今8200年冷事件”的气候突变,如同一次精准的“倒春寒”,骤然降临。尽管此次事件的年降温幅度(约3℃—4℃)和持续时间(核心降温期约200年)远不及“新仙女木事件”,但对于已经建立起初步定居农业、人口持续增长、社会日趋复杂的先民而言,这不亚于一次严峻的“生存淬炼”。人类和动、植物因持续的严寒和食物短缺而大量死亡,文明的发展就此突然间被无情地打断。一百多年后,绝大多数的古人类活动区又被淤泥深埋在地下,无声地叙说着当年的惨烈。
1.降温原因与“北旱南涝”的异常格局
此次事件的成因,科学界主流观点指向北美劳伦泰德冰盖最后残余——“阿加西湖”冰堰湖的最终溃决。巨量低温淡水短期内注入北大西洋,再次扰乱了全球温盐环流。此外,一些研究认为太阳活动极小期可能叠加并加剧了此次气候波动,而行星撞击和火山爆发等重大因素也在排查中。
在中国,其影响并非均匀的寒冷,而是呈现出复杂的区域分异,形成了影响深远的“北旱南涝”格局。
北方:东亚冬季风增强、夏季风减弱,导致东北地区和黄河流域核心区遭遇持续性干旱,对刚刚兴起的粟作农业构成致命威胁。
南方:大气环流异常导致降水更为集中猛烈,长江中下游及珠江流域面临严峻的洪涝与湿冷压力。
这种“旱的旱死、涝的涝死”的极端分化,是对三大区域早期文化适应能力的首次重大考验。
2.洪水对各区域地貌与生态位的再塑造
随着事件在约8000年前结束,气候迅速转暖转湿。冰川融水与异常降雨叠加,在南方引发了区域性特大洪水。与第一次全球性大洪水不同,此次洪水更像是一次针对性更强的“环境调试与优化”,在各区域产生了截然不同的影响。

3.淬炼的意义:压力催生专业化与区域特色
这场持续约200年的气候剧变,虽造成了短期的人口规模大幅下降和文化波动,大量的文明因此而消失或被迫少量的转移,人类文明进化受到了极大打击,但从文明演进的长视角审视,它完成了一次关键的“生态位重置与适应压力测试”。
对区域Ⅰ(北方):干旱压力筛选并强化了旱作农业体系,促使社会更紧密地围绕可预测的水源(河流)组织,为后来兴隆洼、红山等文化的大型环壕聚落与复杂社会奠定了生计基础。
对区域Ⅱ(中原):不稳定的水文环境锤炼了其文化“杂糅”与“应变”能力,使其必须同时掌握南北农业技术并发展复杂的社会协调机制,这或许是后来中原文化能兼收并蓄、成为文明核心之一的关键预演。
对区域Ⅲ(南方):洪涝压力推动了稻作技术的精细化(从种植到管理),并催生了独特的滨海适应经济。同时,恶劣环境可能也强化了社区内部的协作与对自然力量的原始宗教解释。
由此可见,“8200年冷事件”并非无差别的全部毁灭。它是以差异化的环境压力,迫使三大区域在“甘棠安期”积累的基础上,独立发展出更具地方特色,也更坚韧的生存策略。当洪水退去、气候再度回归稳定,留下的不仅是伤痕,更是经过自然严酷筛选、优化过的土地,以及一群群被环境淬炼得更加智慧、组织力更强的先民。
至此,万事俱备。一个气候更为优越、土地更加肥沃、人群更具经验的时代——“玉露和期”,即将拉开它辉煌的帷幕。
第五部分:“玉露和期”——三大区域文明的全面兴盛与交融(距今约7900年—5500年前)

距今约7900年前,第二次气候剧变的尘埃落定,地球进入了一个长达约2400年的气候“完美时期”——“玉露和期”。此阶段年均气温稳定在约16℃—18℃(2023年全球年均气温为14.98℃),较“甘棠安期”更为温润,黄河以北区域降水充沛,年降水量增至800毫米—1000毫米,长江流域“雨热同季”。在如此优越且稳定的环境背景下,历经“甘棠安期”奠基与“8200年冷事件”磨炼的中华先民,迎来了文明能量的总爆发。各区域文化在继承中创新,在交流中融合,呈现出“多元鼎盛、东西方向交融、社会复杂化”的壮丽图景。
1.DNA谱系:人群流动与文化传承的内在关联
古基因组学的突破性进展,使直接解读古人类的遗传密码成为可能。中国科学院古脊椎动物与古人类研究所付巧妹研究员等学者在国际顶级期刊《自然》《科学》上发表的多项研究,系统揭示了中国南北方史前人群的遗传结构、迁徙与混合历史。他们的工作为厘清中华文明起源与早期发展过程中的人群源流提供了关键数据。这些前沿研究共同证实,“玉露和期”各区域文化繁荣的背后,有着清晰而连续的人群谱系基础。
综合古人类DNA考古研究成果与遗址年代学分析来看,“玉露和期”各流域的古人群主体,可追溯至距今约8200年前第二次大洪水后,从“甘棠安期”核心聚落逐步迁徙扩散而来的移民,形成了清晰的谱系传承与地域分化特征,且迁徙过程呈现“由南向北、逐水而迁”的整体趋势,其跨大江、渡大河的行为,推测可能主要借助某些短暂的枯水期或河流浅滩处完成。

2.东西方向大交流:文明成长的动脉
因大江大河的阻隔,人员交流变得稀少,故人群迁徙与文化交流以东西方向为主导,南北向交流因黄河、长江天险(当时中下游河道宽度较现今宽约1倍—2倍)仍受限制。东西方向交流呈现“沿流域扩散、被大山大岭阻隔、多个核心区并存、核心技术驱动”的鲜明特征,由此形成了多条跨区域的交流廊道。
黄河走廊:仰韶文化绚丽的彩陶与粟作技术沿渭河、黄河向东传播,影响直达海岱;东方的制玉技术和某些信仰因素也向西反馈。
长江走廊:下游的稻作技术、玉器工艺向上游扩散;中游的玉石资源和宗教观念(如兽面纹)顺流而下,滋养了凌家滩等文化的辉煌。
北方草原边缘走廊:红山文化的玉器(特别是龙、猪题材)和崇拜体系,对中原早期玉文化和精神世界产生深远影响。
这种以高端手工业品(玉、彩陶)、核心农业技术、原始宗教符号为载体的深度交流,使得各区域在保持特色的同时,共享了一套日益增多的“中国文化基因库”,奠定了“多元一体”的深层基础。
3.文明顶峰与骤然转变:洪水掩埋与疾病假说
“玉露和期”在距今约5600年前达到顶峰,但大多数辉煌文化(如凌家滩)却在此后不久骤然衰落或中断。除了接下来将要讲到的第三次气候剧变(5500年前后)这个核心因素外,“观音山新范式”也提示我们关注其他可能的“多米诺骨牌”。
尽管直接的古代血吸虫卵遗存在新石器遗址中仍属罕见发现,但间接证据引人深思。中国科学院古脊椎动物与古人类研究所和复旦大学的科技考古学者,在对长江流域部分古人骨遗骸的病理学观察中,曾发现过可能与慢性寄生虫感染相关的骨骼异常。更重要的是,后世历史典籍提供了回溯性参照。例如,西汉墓葬出土的《五十二病方》已记载了类似血吸虫病的症状;马王堆汉墓女尸肠道内曾检出典型血吸虫卵,证明该病至少在2100多年前已在湖南等地流行。由此回溯推测,其在更早的史前水网密集区存在的发生疫病风险不能完全排除。
4.技术革命与社会复杂化:文明复杂性的物质基石
“玉露和期”约2400年的发展过程,是农业、牧业、冶炼等的技术飞跃,远非简单的工具改良,其本质上是一场深刻的“社会及技术革命”。这场革命以生产力的突破为先导,进而重塑了生产关系、权力结构与社会意识,直接催化了早期复杂社会与文明雏形的诞生。

(1)农业精细化与经济基础革命
格局固化与产量飞跃:“南稻北粟”的农业地理格局在此期彻底固化并走向精细化。黄河流域的粟作农业通过中耕除草、休耕轮作等田间管理,实现了稳定高产(磁山遗址发现了大量储存粟、黍等粮食的窖穴,规模宏大,是早期农业剩余经济的显著标志,据推断可达10万公斤级)。长江流域的稻作技术日臻成熟,已出现初步的施肥与灌溉管理。农业剩余产品的大量、稳定产出,是支撑人口增长、社会分工和非生产性活动的根本前提。
农具的专门化:石器制作高度规范化,形成针对不同作物与工序的专用组合。黄河流域典型组合为石铲(耜)—石镰—石磨盘/磨棒;长江流域则可能为了适应水田而发展出更适用的工具。农具的专门化是农业技术体系成熟的标志。
(2)手工业专业化与礼制构建
玉器:从饰品到礼制核心,玉器的社会功能发生了根本性转变。从兴隆洼文化的佩饰,到凌家滩、红山文化中出现的玉龙、玉龟、玉人、玉钺等,玉器已成为集神权、族权、军权象征于一体的“国之重器”。其选料之严、工艺之精(管钻、线割、浮雕、镂雕)、耗费工时之巨,表明已存在完全脱离农业生产、服务于贵族阶层与宗教仪式的专业化工匠群体。中华文明独有的玉礼器体系与文化传统,于此正式奠基。
冶金术的星火初燃:在仰韶文化姜寨遗址等地发现的黄铜片、黄铜管等,表明对金属的认识与利用已经萌芽。尽管此时尚属偶然发现或简单冶炼的“早期铜合金”制品,远未达到青铜时代的技术与规模,但这颗星火为后世辉煌的青铜文明埋下了最初的技术种子。
(3)权力物化与等级制度固化
武器的礼器化:石钺、玉钺彻底完成了从实用狩猎搏斗工具向礼仪化权杖的转变。在凌家滩、良渚等最高等级墓葬中,制作精良的玉钺被置于墓主身旁,成为象征其掌握军事统帅权与社会最高权力的核心视觉符号。武器的礼器化,是暴力垄断与权力制度化的直接物质体现。
建筑与墓葬的等级化:大型中心聚落(如凌家滩)、规划严整的祭祀中心(如牛河梁)与普通村落形成鲜明对比。墓葬规模、葬具、随葬品(尤其是玉器)的数量与质量差异悬殊,形成金字塔式的社会结构,世袭贵族阶层已然显现。
(4)信息记录与精神世界系统化
文字萌芽的前夜:刻画符号的使用进入新阶段。从贾湖龟甲上的单个刻符,到仰韶文化彩陶上的固定几何符号,再到龙山文化丁公、龙虬庄陶片上成行出现的复杂刻符,以及双墩遗址出土的600多个刻符(文字),其系统性和规范性显著增强。因目前发掘出土的数量不多,这些符号虽未形成可破译的成熟文字体系,但无疑已可窥见用于记录、传达或昭示某些特定信息,构成了汉字起源的多元前期准备,甚至是普遍使用。
信仰与艺术的整合:龙、凤、龟等崇拜物形象开始跨区域出现并趋同;祭坛、神庙(如牛河梁)等大型宗教建筑出现,表明存在超越氏族部落的、规范化的公共祭祀活动。艺术与宗教深度结合,服务于凝聚社群、确立并合法化权力。
“玉露和期”的技术经济飞跃,是一场环环相扣的系统性变革。它不仅仅提供了更丰富的物质产品,更重构了社会关系(专业化分工、等级固化),物化了权力与信仰(玉礼器、权杖、神庙),探索了信息超越时空传递的方式(复杂刻符)。这些成就共同浇筑了早期复杂社会乃至初级国家形态得以诞生的物质与意识形态基石,奏响了文明时代来临的雄浑序曲。

结语:范式、韧性与未来——中华文明万年史诗的启示
行文至此,一段跨越7300年的宏伟史诗已在我们眼前徐徐展开。从12800年前“新仙女木事件”的全球“冰狱”,到5500年前“玉露和期”三大区域文明的灿若星河,我们借助“气候—文明互动分析框架”(观音山新范式)进行了一次前所未有的历史“深潜”。
这部史诗清晰地告诉我们:中华文明的起源与发展,绝非是在温室中匀速成长的童话,而是一部在全球气候周期性剧变的惊涛骇浪中,不断经历“毁灭—迁徙—存续—重建—飞跃”的壮丽奋斗史。万年的尺度,让我们看清了那些隐藏在文明与王朝更迭背后的、更深沉有力的地球脉搏。
首先,这一范式为我们提供了解读文明兴衰的“环境密码”。它有力地证实,四次全球性气候转折(新仙女木、8.2ka、5.5ka、4.2ka事件)及其引发的环境灾难(严寒、洪水、干旱等),是驱动中华文明早期演进最基础、最关键的宏观变量。它们如同四道严苛的“天命”考题,无情地筛选着人群、淘汰着文化,也重塑着神州大地的山河地貌。那些被深埋在冲积层下的“考古静默期”,那些在遗址中突然出现的“淤积层”,不再是孤立的谜团,而是气候变化刻在大地上的确凿碑文。
我们深知,任何宏大历史框架的构建都需经历学术共同体的严格检验与时间的沉淀。我们热切地期待今后通过在东莞观音山举办的中华文化万年史系列研讨会,汇聚各方智慧,对这一框架进行充分的讨论、充实与修正,共同推进对中华文明万年史诗的求真与理解。
再次,这一新范式为全球史前研究提供了一个具有强大整合力的“元框架”。它将气候学、地质学、地理学、考古学、植物学、动物学、冶炼学、分子人类学、文字学、语言学等等多学科证据,编织成一条逻辑自证的证据链。从格陵兰冰芯的数据到中国石笋的年轮,从平原的钻孔岩芯到遗址的文化地层,从古老的DNA谱系到彝文水书的活化石,所有线索都在“气候—文明互动”的叙事下各归其位,共同讲述一个完整的中华民族万年奋斗故事。这不仅是中国的故事,也是理解人类如何在全球环境剧变中存续与发展的一个东方典范。

当然,这部波澜壮阔的万年史诗,在此仅书写了震撼的上半部。在接下来的数千年里,距今约5500年前和约4300年前,还将有两次影响深远的气候转折。它们如何推动三大区域文明从“满天星斗”的鼎盛,走向“月明星稀”的整合?如何最终催化出早期国家形态的成熟与夏商周王朝的诞生?基因的谱系又在这些更为宏大的叙事中,续写着怎样惊心动魄的民族融合与文明重组篇章?
我们在此郑重申明,本文及此前系列研究的任何进展,绝非一蹴而就或闭门造车之举。它深深植根于百余年来,数万名中外考古学者筚路蓝缕、孜孜以求的坚实田野工作与学术积淀。从仰韶村的第一铲土,到如今遍布神州大地的数千处已发掘的遗址;从层位学的建立,到碳十四测年、古DNA分析等科技手段的应用,正是无数前辈与同仁将毕生心血化为基石,才使我们团队得以勾勒出这部日渐清晰的文明史诗。他们的名字,铭刻在每一份发掘报告、每一篇学术论文、每一场演讲、每一次教学、每一次采访与博物馆的每一件展品之中,熠熠生辉,永照史册,并指引着后人的研究方向。谨此,我们代表所有热爱考古与历史的读者们,怀以最崇高的敬意,向他们致以衷心的感谢。
正因深知探索文明根脉之路需兼容并蓄、集思广益,我们在此郑重倡议并预告:东莞观音山拟在条件成熟时,择机举办“首届中华文化万年史探源观音山系列研讨会”,拟每年举办一届,争取连续举办十届,每届一个考古专题。我们将与权威机构一起诚邀国内外考古学、历史学、气候学、地震学、火山地质学、遗传学、分子人类学等领域的专家学者共聚一堂,以跨学科的视野,围绕“气候—文明互动”新范式及中华文明万年演进中的关键课题,展开深度探讨、碰撞与验证,并将学术成果及时向社会公布。我们期待,以此为契机,能汇聚全球智慧,共同将这一关乎人类文明起源与发展的重大课题研究,推向一个更深入、更开阔的新阶段。
敬请期待《东莞观音山探索中华文化万年史探源新范式(下)》。(东莞观音山考古研究所供稿)
