


1、法院公告附件评估报告及现场照片,按现状拍卖;
2、截止本院房产调查时止,拖欠物业管理费等情况不详,具体情况由竞买人自行核实。所欠物业费、水电气费等费用均由被执行人张浠煜承担(竞买人先行垫付后,凭票据向本院申请退款);
3、该房产的相关权益后续如有政策性调整,请买受人自觉遵循;
4、该房产的购买及转让限制,请竞买人自行核实;
5、本院仅出具确权裁定书,不负责办理过户。
























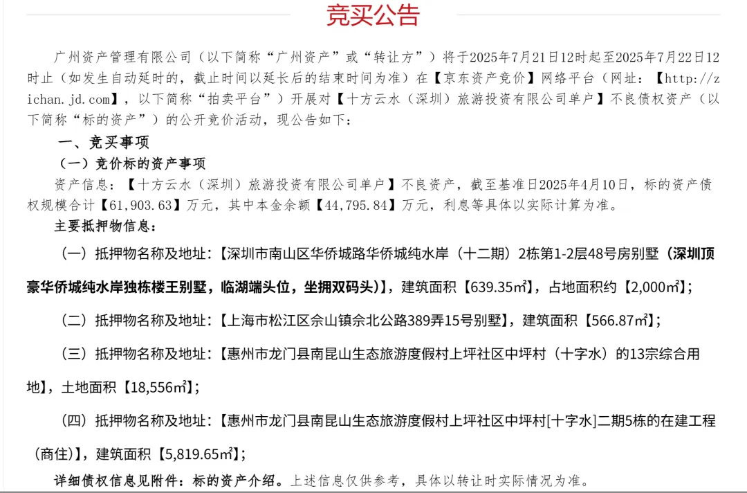
资产信息:【十方云水(深圳)旅游投资有限公司单户】不良资产,截至基准日2025年4月10日,标的资产债权规模合计【61,903.63】万元,其中本金余额【44,795.84】万元,利息等具体以实际计算为准。
主要抵押物信息:
1、抵押物名称及地址:【深圳市南山区华侨城路华侨城纯水岸(十二期)2栋第1-2层48号房别墅(深圳顶豪华侨城纯水岸独栋楼王别墅,临湖端头位,坐拥双码头)】,建筑面积【639.35㎡】,占地面积约【2,000㎡】;
2、抵押物名称及地址:【上海市松江区佘山镇佘北公路389弄15号别墅】,建筑面积【566.87㎡】;
3、抵押物名称及地址:【惠州市龙门县南昆山生态旅游度假村上坪社区中坪村(十字水)的13宗综合用地】,土地面积【18,556㎡】;
4、抵押物名称及地址:【惠州市龙门县南昆山生态旅游度假村上坪社区中坪村[十字水]二期5栋的在建工程(商住)】,建筑面积【5,819.65㎡】;








由于初次挂网分开拍卖债权抵押该在建工程和土地后续执行法院撤回拍卖,然后合并一起整块土地及建筑一起拍卖,本次拍卖是否会受到该抵押物公司龙门南昆山中恒生态旅游开发有限公司破产(2025)粤13破申113号申请影响撤回拍卖目前还不得而知。即使后续处置受到影响但是收益虽然少时间长但是还是有一部分现金可以执行分得。




4、广东省深圳市葵涌镇金涌小区君轩科技园A栋、B栋、C栋、D栋、E栋、F栋、G栋、H栋厂房、2号宿舍楼、宿舍楼,2026年02月12日 10:00:00开始拍卖,0人报名和57人关注以及2226人围观,起拍价:222057482元。
抵押物为深圳市大鹏新区银葵路16号的君轩科技园工业房地产,抵押物类型工业地产,担保方式抵(质)押+保证,债权总额截至2024年12月20日,广东粤财资产管理有限公司从中国建设银行深圳分行受让深圳市君轩生物技术有限公司单户债权。截至基准日2024年9月30日,债权本金余额为164,824,544.18元,利息为4,274,212.14元,本息合计169,098,756.32元。债权项下抵押物为深圳市大鹏新区银葵路16号的君轩科技园工业房地产,保证人为十方云水(深圳)旅游投资有限公司、张贤阳、张曙光、张浠煜。
如果按照目前拍卖标的厂房价格低价拍卖成交由于受到拍卖资产卖方主体需要承担的土地增值税、增值税、房产税、补缴当时成交低价,扣除抵押权本金及利息后,本次拍卖首封拍卖申请人广州资产可能基本无法分得拍卖执行款。



本次香蜜湖九号大院标的司法拍卖拍卖刷新本人两个深刻认知:
1、军产房后续司法拍卖处置提供有利可执行依据,为以后存量资产该类型查封处置以及成交价格提供宝贵案例,同时也为该小区房产市场价格树立了标杆锚定物,为二手市场价格交易流通对比有据可依。
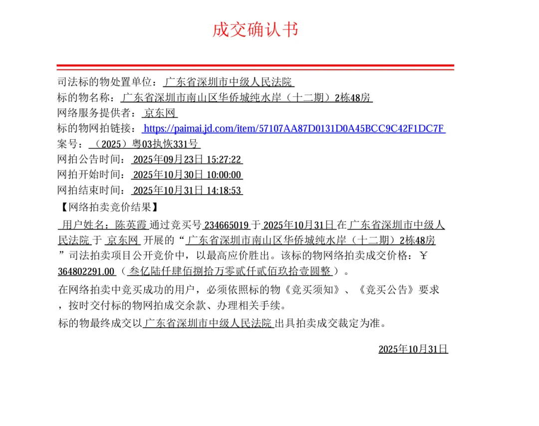
2、债权交易投资市场是一个为认知买单的特殊资产投资市场,本次拍卖标的查封资产由于无法二手融资贷款抵押登记,所以默认本次拍卖执行款全部归属于法院查封申请执行人广州资产,这笔拍卖收益加个纯水岸48号别墅及上海紫都晶园15号别墅法院执行拍卖现金回款收益接近4亿,已经远远超过债权2025年7月22日挂网拍卖2.7亿处置收益。
无论在债权拍卖处置阶段还是物权执行法院拍卖处置阶段,其实最难的痛点就是非标市场抵押物纯水岸48号别墅估值以及市场成交信息经验盲区,导致无论意向债权投资人又或者现在债权人都经历反复估值心路波折历程。事后看本次债权处置结果以及收益都是在目前债权投资市场的经典成功案例,个人估计深圳债权投资市场10年内很难出现十方云水债权包类似风险与收益共存,非标别墅交易市场无成交案例可以比较的高收益债权投资案例出现。
欢迎评论区留言,欢迎关注朱先生说法拍房。