今天,沪指17连阳结束,而市场用一根大阴线提醒所有人:情绪驱动的行情或许有边界。
昨日还在热议“回流观望”的资金,今日便遭遇集体回调。
商业航天板块大幅下挫,AI应用亦出现明显分化。
一时间,市场风险偏好回落与犹豫交织,特别是今天复盘的时候特别有这种感觉。
但大家要知,越是这种时候,越要冷静分辨:这是短期情绪宣泄,还是主线逻辑发生变化?
如果要多接下来市场的跟踪,那么就避免不了要去复盘看一下今天比较明显回调的商业航天。
商业航天板块自去年底以来快速走强,短期涨幅显著,市场情绪高度一致。
这方面大家要知道,任何板块在经历快速拉升后,若缺乏持续的基本面支撑,就容易进入技术性超买状态。

今天板块的剧烈波动,有昨天很多公告事件所致,也有情绪周期自然演进的结果。
从启动、发酵到高潮,如今正步入分化与退潮阶段。
历史经验表明,类似高热度、快节奏的主题行情,在高潮之后往往需要较长时间的消化与沉淀。没有充分的换手与逻辑再验证,很难立即开启新一轮上行。
因此,当前的调整并非意外,而是对前期过热情绪的修正。
后续若想重拾升势,需等待产业进展、政策落地或技术突破等新催化,而非单纯依赖资金博弈。
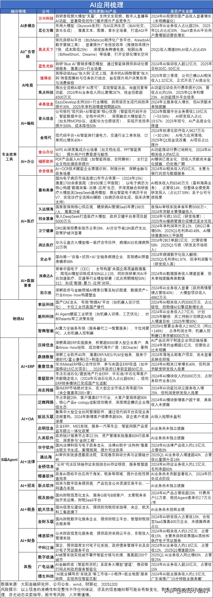
当然,今天除了商业航天之外,还有一个板块走的很强——AI应用。从今天的盘面来看,AI应用在午后也出现一定的回调,但这方面或许更多是受市场整体风险偏好下降的拖累,而非自身逻辑受损。

从产业维度看,AI正从“概念验证”迈向“价值兑现”:
在消费端,大模型产品用户规模快速攀升,使用时长与频次持续提升。
在企业端,AI正从辅助工具升级为业务流程的核心组件,逐步参与收入创造。
在政策层面,多部门已明确推动“人工智能+”在制造、医疗、金融等关键领域的深度融合。
更重要的是,一系列重磅技术迭代与场景落地仍在路上,无论是大模型能力的跃迁,还是行业智能体的规模化部署,都将可能在未来数月陆续展开。
部分市场观点认为,AI应用可能正处于,AI应用正处于“启动向发酵”过渡的关键窗口。
短期波动反而是挤出纯题材资金、聚焦真实产业趋势的机会。
哪些AI应用方向或许能跑出来?大家一定要知道,当市场从普涨转向分化,策略也应随之进化:
或许要从“追热点”转向“辨主线”,也可能从“看情绪”转向“看逻辑”。
接下来的重点,不再是追逐短期最强的板块,而是识别具备以下特征的方向:
1、AI时代的流量入口争夺战广告、电商、医疗……入口正在重构。
AI营销这类公司,已率先卡位,这方面或许跟后续市场生态会有影响的改变。
2.数据与IP的价值重估在AI训练时代,高质量语料就是资源。比如图片版权、小说IP、主流价值观语料等等这些拥有高价值数据资产的公司,或正在迎来估值重塑。
3.AI+医疗政策层面,据公开报道/行业消息,医保部门正探索将“人工智能辅助诊断”列为病理诊断的扩展项。商业化层面,国内有企业与头部科技企业共推的轻量化一体机。
写在最后大家一定要知道,市场的残酷之处,在于它总在你最自信时给你教训。
而它的魅力在于,每次退潮后,都会留下真正有价值的珍珠。
这一次调整,不是终点,而可能是主线再确认的契机。

特别声明:以上内容绝不构成任何投资建议、引导或承诺,仅供学术研讨。
如果觉得资料有用,希望各位能够多多支持,您一次点赞、一次转发、随手分享,都是笔者坚持的动力~