
大家好,我是想要搜集500份公关声明的菜鸡公关。
近期,莎士比亚智能珠宝品牌因涉嫌捆绑艺人营销而陷入了一场舆论争议中,媒体白鹿视频针对此事做了相应报道,事件经过如下:
3月26日,演员侯明昊在社交媒体上发布了一组佩戴该品牌戒指的照片,品牌方很快进行了认领;
随后,有粉丝发现,在该品牌的线上销售渠道里,侯明昊种草的同款商品链接名称中,出现了另一位演员卢昱晓的名字,该动作被部分粉丝解读为品牌方存在“炒CP”嫌疑。
4月7日,卢昱晓粉丝在询问客服缘由时,客服“莎莎007”发表了“被唯粉冲了”等不当言论。

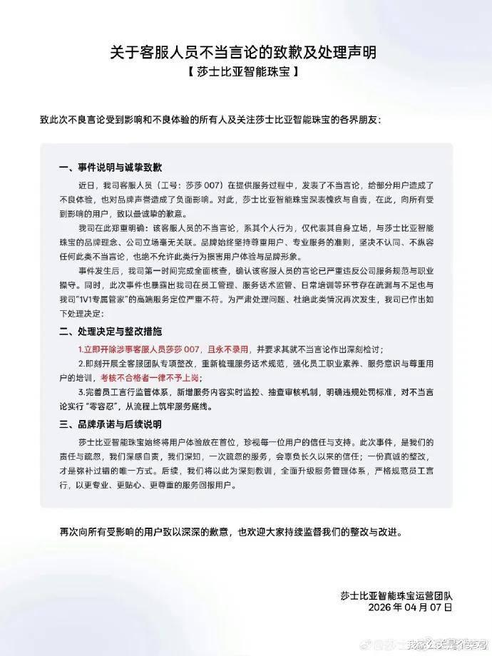
同日晚间,莎士比亚智能珠宝发布了一份公关声明,公开道歉。

从目前舆论来看,粉丝对于这份公关声明并不买账,原因也很简单,品牌方没有向受到影响的这两位艺人道歉。
从品牌公关的角度来看,流量明星的合作是把双刃剑,粉丝强大的购买力确实能够短时间内带来产品销量的增长,但这类粉丝群体对于品牌方也会有着更为严苛的要求:必须尊重艺人。
虽然尊重艺人确实是品牌方应该做到的,但相比一般艺人粉丝,流量明星的粉丝更具战斗性,这也意味着,留给品牌方的逃避可能性非常小,品牌方一旦犯错,冲上热搜不过分分钟的事情。
在菜鸡公关搜集的公关声明案例库里,由于品牌方不尊重艺人而导致的危机公关事件,舆论比较大的也都是流量明星相关:
今年2月,库迪咖啡因为员工恶意销毁王一博代言到期物料并公开传播,而引发王一博粉丝不满,最终库迪选择公开道歉;

同月,兔闪闪AYOR TOYS品牌因为直播间没有屏蔽代言人田栩宁的黑称弹幕,而引发田栩宁粉丝不满,最终兔闪闪公开道歉;

25年9月,脆升升薯条在孙颖莎代言周边中混入了废弃物料卡片,被粉丝质疑“夹带私货”、“带头炒CP”,最终脆升升也是公开道歉。

从以上案例我们也可以发现,愿意与流量明星合作的品牌方大多都是新兴企业,这类企业由于产品销量对KOL投放、明星带货等线上渠道有所依赖,因此,品牌部会变成能够带来实际增长的核心部门。
而随之带来的弊端就是,投放模块会相对强势,公关模块难以独立,容易成为品牌的附庸;此外,在最容易引发争议的社媒和客服端口,也会出现工作人员跟不上企业高速发展的情况。
菜鸡公关认为,越是与流量明星合作较多的品牌,越应该重视社媒和客服端口建设。在对外输出文案的审核,客服话术的统一等方面,都非常需要专业人员梳理和流程化的管控,否则,很容易得罪粉丝群体,最终无人为产品买单。
最后,给一个小建议,如果品牌方不幸翻车了,那么公关声明永远记住一点,你的目标消费人群,也就是这群流量明星粉丝们最最最在意的是,你有没有给他们的哥哥/姐姐道歉。
以上纯属菜鸡公关非常不成熟的看法,欢迎理性讨论。谢谢大家一直以来对菜鸡公关的关注和支持。