AI发展很快,已经开始进入我们生活。AI影响和辐射范围非常之广。从去年到目前很火的CPO概念也主要是受AI快速发展影响,AI需要强大的算力,从而导致了光模块的大量需求。
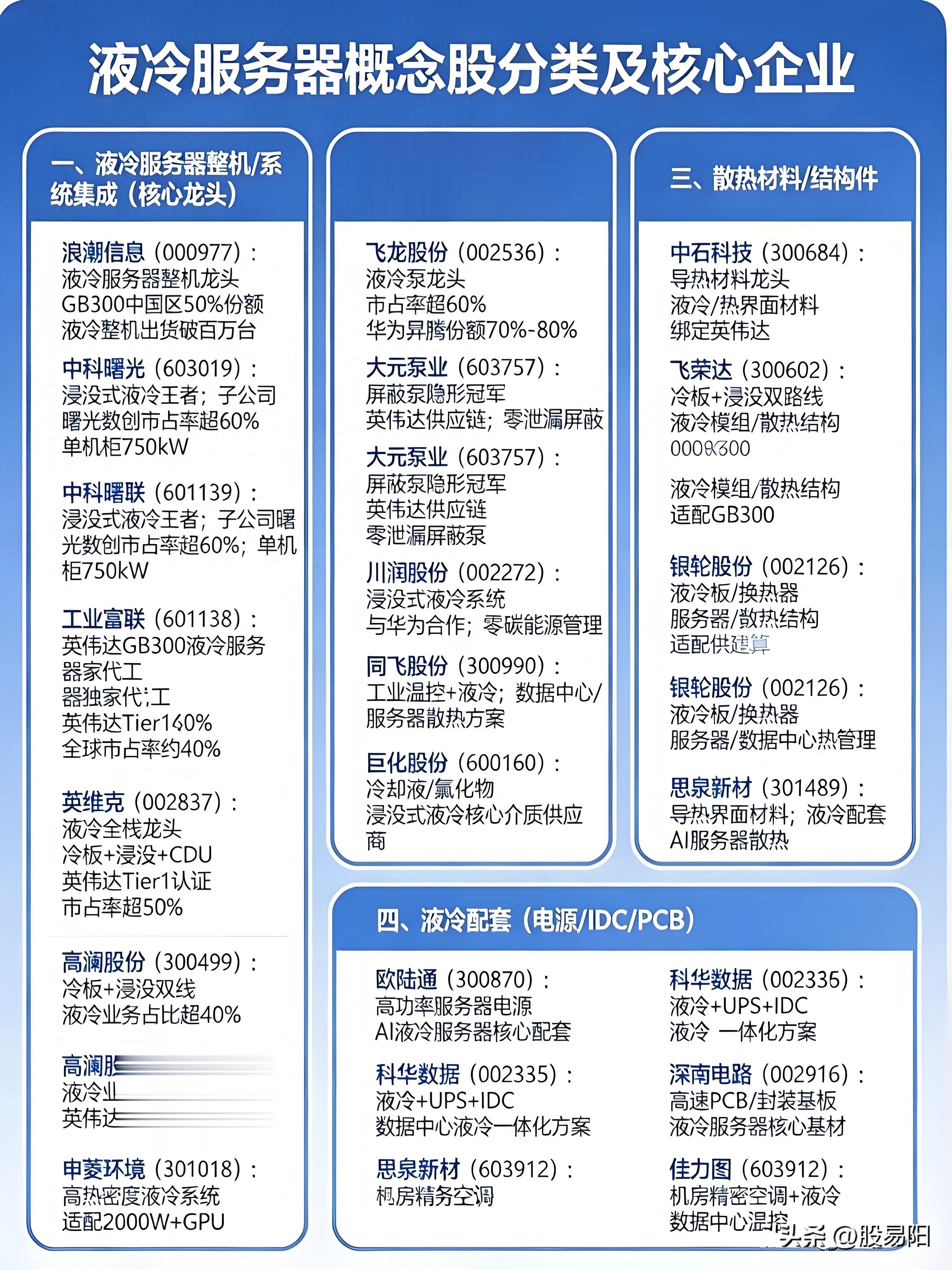
目前AI越来越渗透到各行各业,对算力的需求巨大。要有强大的算力就需要强大的算力数据中心,算力数据中心需要液冷服务器的大力支持。算力数据中心的数据传输离不开光纤的传送。因此这也造成了液冷服务器和光纤的需求巨大。这就给这些相关公司带来了机遇。A股液冷服务器概念核心个股与光纤概念核心个股阳哥做了梳理,如下图:


看到AI对算力的大量需求,很多公司参与到了算力中心的建设中去。为AI企业提供算力服务,有很多企业是没法自建算力中心的,但是他们可以租赁算力,这也让市场产生了庞大的算力租赁市场。A股市场算力租赁概念上市公司也受到资金们追捧。阳哥整理了A股算力租赁概念核心个股,如下图

以上信息仅供参考!觉得文章有帮助的也可以跟其他朋友一起分享!