在上周24小时内连发数条公告,给白宫送上“反制大礼包”之后,这几天,我们又出手了。
首先,商务部宣布将韩国最大造船企业之一、韩华海洋旗下的5家美企全部拉进黑名单,列入制裁范围。
而且,公告中明确提到,这一轮制裁,除了因为这批公司长期以来配合美国政府,针对中国搞所谓的非法“海洋调查”之外。
最重要的原因,就是反制特朗普政府援引所谓的“301条款”,针对我国海运和造船业极限施压、“雁过拔毛”的霸凌措施。

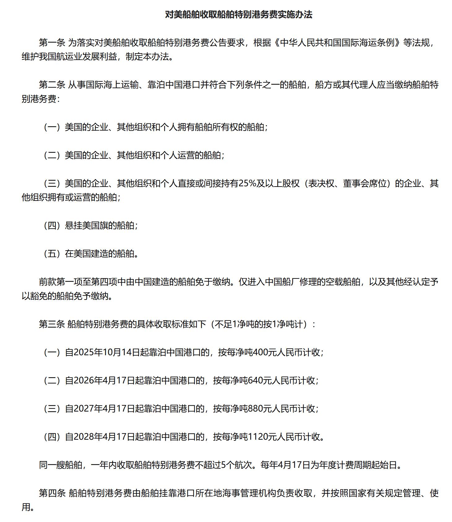
同一天,交通运输部官网也更新通知,即日起对美国企业建造、拥有、运营、持股,乃至挂美国国旗的船舶,按照运载吨位收取对应港务费。
从制裁细则来看,这一轮中国采取的行动,和美国同日生效的301征费,绝对可以说是“严格对等”。
商务部将特朗普政府制裁中资企业子公司的手段原样用到了美国身上,而交通运输部,也是完全参考了美国针对中国船只征收的所谓“运营费”来制定的对等方案。
连分阶段实施,自2025年10月到2028年4月逐步把征费从400提高到1120的节奏,都“严格还原”。

如此详尽严谨的制裁方案,不可能是“一拍脑袋”就想出来的。
所以,这一轮反制,体现出的最关键的事实,就是中国这次针对美国采取的一系列措施,都是经过深思熟虑的。
我们早就做好了和特朗普政府打长期战、拉锯战的准备,而且始终牢牢把控着中美博弈的节奏。
与我们相比,太平洋对面的美国,可以说是乱成了一锅粥。
特朗普为了“极限施压”,专门挑在10月政府停摆之前,对中国一口气挥出一套乱棍。

但这样带来的后果是,当中国迅速拿出反制手段之后,已经停摆的美国政府,根本拿不出应对方案。
从上周中国采取行动开始,美方的所有反应,都是跳出来“喊口号”,特朗普、万斯、贸易代表格里尔,财长贝森特都喊了一轮。
更黑色幽默的是,他们彼此之间喊的口号,还都是自相矛盾的。
特朗普和万斯跳出来安抚被吓出心脏病的美股市场,坚称中国会“保持理性”,事情会“向好的方向发展”。

与此同时,格里尔却在抱怨中国不接美国电话,暴露了如今美国正像热锅上的蚂蚁,急切地想重建沟通渠道。
至于贝森特,作为这届“草台班子”政府里难得的技术官僚,他站出来,不谈数据、不谈经济,而是开始用在美留学生的去留作为筹码,来和中国讨价还价。
这证明什么?证明在经济领域,美国现在对中国已经无计可施,所以只能把算盘打到中国公民的安全头上。
不过,中国一旦出手,这群人喊得再大声,也来不及了。

只要美国拒绝在实际行动层面做出让步,接下来等待美国企业,以及和美国有关联的企业,必定是一轮疾风骤雨。
这次被制裁的韩华海洋,只是个开始。下一个该轮到的,大概率是配合美国的科技围堵战略,公然抢劫中资企业的荷兰。
荷兰政府都援引战时紧急法案,宣布“接管”中企了,那么中国“对等反制”,也合情合理。
接下来,必定有荷兰企业,要倒大霉了。
评论列表