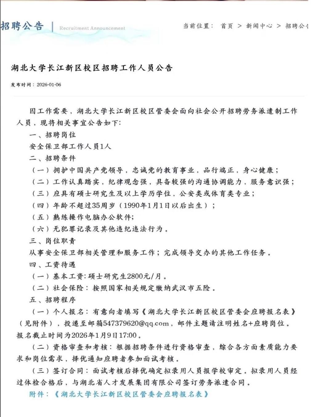
这事怎么起的,源头是一份招聘公告,湖北大学长江新区校区发的,岗位写安全保卫部工作人员,只招1人,要求硕士及以上,年龄不超过35岁,电脑办公软件要熟练,报名截止卡在1月9日17点,基本工资标注2800。
看完不少人一愣,硕士配2800,这反差是不是有点大?安保岗还要硕士,到底是干啥?到手能领多少?话题一下子火了,评论区炸锅,质疑和调侃都来了。

时间线捋下,公告发布在1月6日,人事处和长江新区管委会一起发,岗位条件清清楚楚,薪资里只写了一个基本数。后来到1月23日,有媒体去问了,管委会工作人员回话,招聘已经截止,已经招到人了,公告里的2800只是基本工资,实际到手还有绩效,岗位也不是大家想的那种安保巡逻,更像管理岗。
说白了,安全保卫部三个字,听着像站岗巡逻、夜里巡查,但不少单位里,确实有管理类岗位,做制度整理、协调沟通、数据台账、项目推进、写材料、开会对接,这种就需要会用电脑,会做表格,会写东西,学历门槛抬高一点,也就不奇怪。
但是,2800这个数摆在眼前,大家还是会问,绩效到底怎么发,一个月能拿多少,是否有固定范畴,是稳定还是看考核?有报道说工资不止2800,不过具体结构没细讲,网友想算账,没法算清,焦虑就上来了。
网上不少人吐槽,硕士读了多年,回头拿个两千多基本,值不值?也有人反问,管理岗要求高一点正常,学历是筛选工具,岗位配套的绩效和津贴可能不少,别盯着基本不放。观点对撞,气氛就热。
简单说,公告里两处信息撞出火花,一个是岗位名称容易让人误解,一个是工资只写基本,缺了关键说明。名字叫安全保卫部工作人员,但工作内容偏管理,要硕士,这对很多人来说,预期被打乱,心里不舒服,这也算正常反应吧?
再看招聘节奏,报名窗口开三天,1月6日到1月9日17点,速度快,岗位只有1个,有人会担心,机会是不是太窄,筛选是不是太紧?不过,这种校区管理岗位,本来就不是大规模扩招,节奏紧一点也常见。
你可能会问,2800是税前还是税后,绩效怎么算,有没有明确区间,有没有公开方案?工作人员只说有绩效,数字没给,信息不够,猜的成分就多,大家意见就散。不少人认为,公开薪酬结构,哪怕给个范围,争议能降不少。
还有一个点,岗位归属在长江新区校区管委会,校区管理和主校区人事薪标可能不一样,制度、补贴、绩效系数,经常有差异,这些细节,外界不容易看懂,公告写得越笼统,误读就越多。
结果呢,人已经招到,风波还在吵,讨论挺正常,就业市场信息透明,期待更高。岗位做管理,薪资不止基本,官方给了回答,但你还想知道啥,职责边界,工作强度,绩效占比,这些是否能再说清一点?
设想一下,一则公告冒出来,岗位写安全保卫部,学历要硕士,年龄卡35,报名三天就截止,基本工资写2800,网友炸锅,质疑岗位定位,质疑学历门槛,质疑薪酬,官方回应到手不止这些,岗位做管理,信息仍不全,讨论就没完。
老实说,招人不怕要求高,就怕信息断层,岗位名称和工作内容对不上,薪资结构只写一部分,公众一看就不舒服。话到这,结论不急给,后续有没有更细的说明,有没有更清晰的薪酬范畴,大家都在等,事情也还没彻底闭环吧?