你知道企业在亏损的时候怎么分录递延所得税资产吗?你知道企业的所得税怎么计算和缴纳吗?你知道哪些税必须交,哪些税可以不交,那些税可以抵扣吗?

在企业发展过程中,税是一个不得不谈的话题。企业是不能不交税的,合理的税务才能促进企业和社会的发展。对企业的主营业务来说,有没有附加税?那些又是非主营业务?非主营业务又该怎么交税呢?

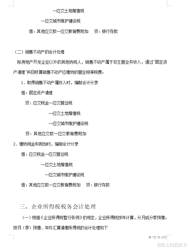
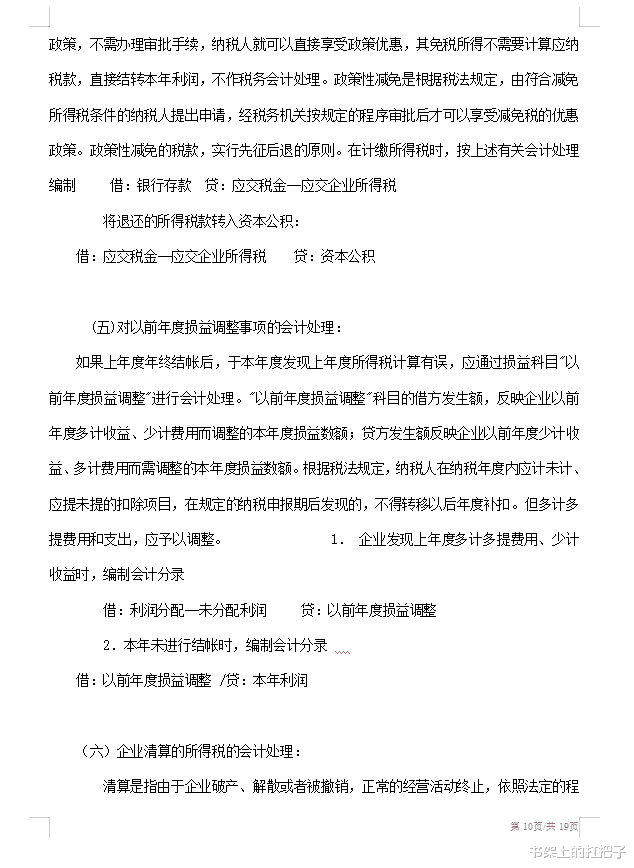
(一)

(二)

(三)

(四)

(五)

(六)

(七)

(八)

(九)

(十)

.....................
今天给大家整理的是税务会计分录大全 。因篇幅有限,先发这么多。希望能帮到大家。