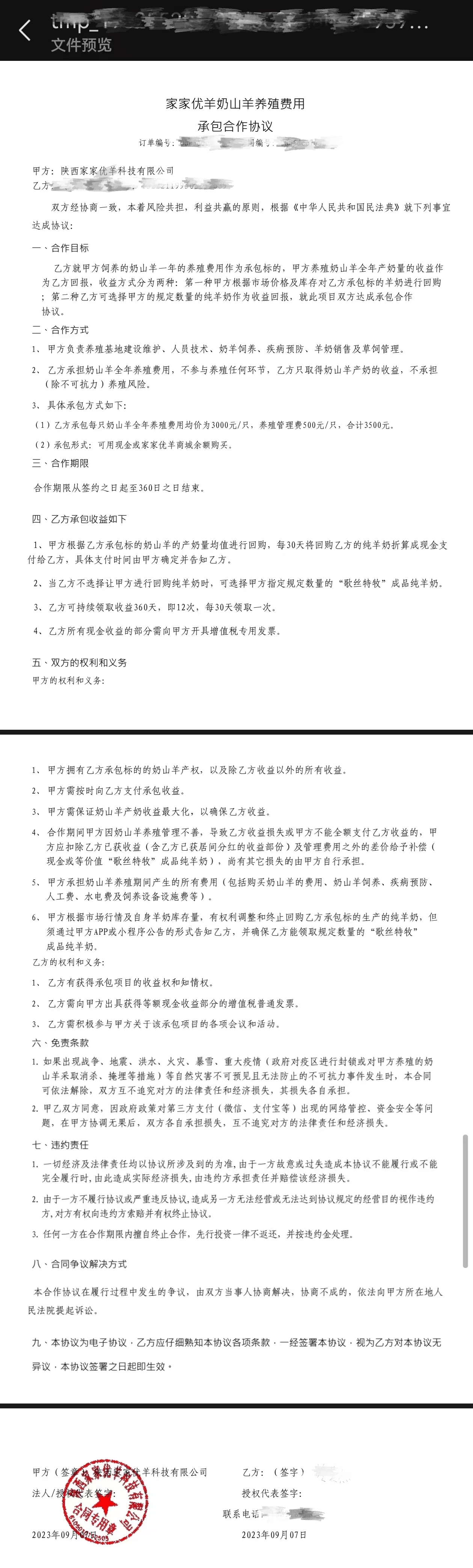
近日,企查查监控数据显示,曾卷入“歌丝特牧”羊奶消费返利集资事件的涉事企业再添高风险动态。中奶臻羊(西安)控股集团有限公司旗下子公司陕西家家优羊科技有限公司,于2026年1月9日被陕西省渭南市临渭区人民法院列入被执行人名单,执行标的31230元,案号为(2026)陕0502执126号。这一事件,连同2025年11月曝光的合同纠纷,共同成为该集资骗局持续发酵的“后遗症”。





文章来源:说法北京观察室
近日,企查查监控数据显示,曾卷入“歌丝特牧”羊奶消费返利集资事件的涉事企业再添高风险动态。中奶臻羊(西安)控股集团有限公司旗下子公司陕西家家优羊科技有限公司,于2026年1月9日被陕西省渭南市临渭区人民法院列入被执行人名单,执行标的31230元,案号为(2026)陕0502执126号。这一事件,连同2025年11月曝光的合同纠纷,共同成为该集资骗局持续发酵的“后遗症”。





文章来源:说法北京观察室