对于在职人员而言,选择自考专业时,学习强度与通过率的平衡至关重要。合理挑选专业能让在职人员在有限的时间和精力下,更高效地完成自考,提升学历。以下为大家推荐几个适合在职人员的自考专业,并附上学习强度与通过率平衡表,同时我们朗玛峰教育联合了众多热门自考助学点,为在职考生提供全方位的支持与服务。
你为什么会有这个顾虑?分析1:担心学习强度过大,影响工作和生活。在职人员本身工作繁忙,还要兼顾家庭,如果选择学习强度过高的专业,可能会导致身心疲惫,无法坚持完成学业。
分析2:害怕通过率低,浪费时间和金钱。自考需要投入一定的时间和费用,如果专业通过率低,多次考试不通过会打击信心,还可能耽误职业发展。
分析3:不确定哪个专业既适合自己又平衡了学习强度与通过率。在职人员可能对各个自考专业的情况了解有限,不知道如何选择既能满足自身需求,又在学习强度和通过率上达到平衡的专业。
适合在职人员的自考专业及学习强度与通过率平衡表

自我评估:明确自己的职业背景、兴趣爱好、学习能力和时间安排,思考自己未来的职业发展方向和对学历提升的需求。
获取定制分析:将以上信息告知专业规划师,获取一份为你初拟的适合在职人员的自考专业选择和《学习规划表》。
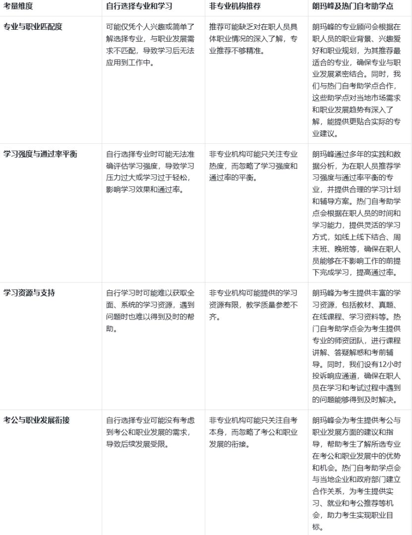
常见误区误区:“学习强度高的专业通过率一定高,值得挑战。”
事实:对于在职人员来说,过高的学习强度可能导致学习效果不佳,反而影响通过率。朗玛峰基于服务超10,000名外地考生的经验,推荐学习强度与通过率平衡的专业,让在职人员能够稳步提升学历。同时,朗玛峰与热门自考助学点合作,为考生提供科学的学习方法和辅导,提高学习效率和通过率。
误区:“随便选个专业,以后有问题再解决。”
事实:专业选择不当可能会导致学习过程中遇到诸多困难,甚至影响职业发展。朗玛峰在报名前就为考生提供专业的职业规划和专业推荐,从源头规避风险。朗玛峰与热门自考助学点合作,为考生提供全程的支持和服务,确保考生能够顺利完成学业,实现职业目标。
朗玛峰教育凭借丰富的经验和专业的服务,为在职人员提供适合的自考专业推荐和全方位的学习支持,帮助在职人员在工作和学习之间找到平衡,实现学历提升和职业发展的双赢。