DC娱乐网
徐浩哲谈娱乐的文章
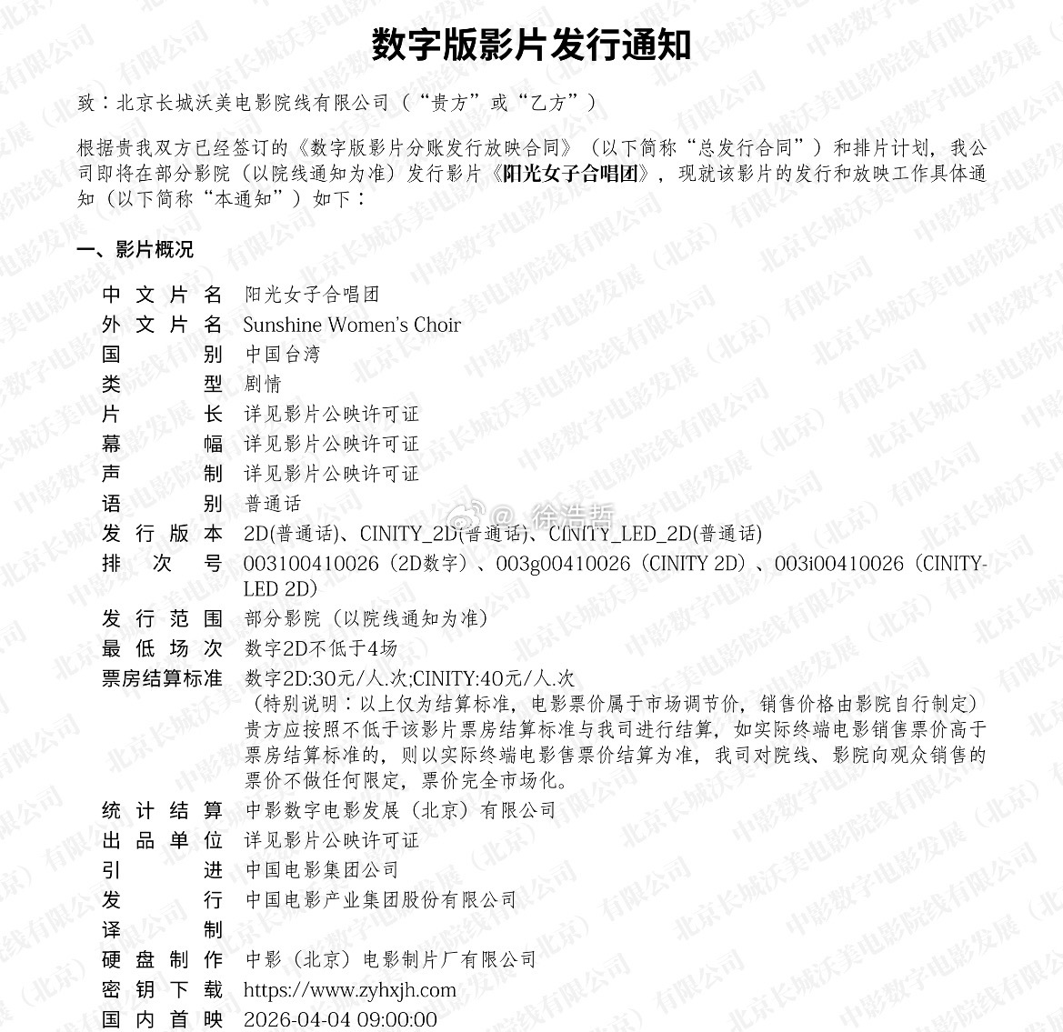
清明档第二部电影发行通知已出炉电影《阳光女子合唱团》将于4月4日早上9:00开始
2026-03-25 00:11
清明档第二部电影发行通知已出炉电影《阳光女子合唱团》将于4月4日早上9:00开始
嗯,这个也要有动静了电影森中有林
2026-03-24 21:00
嗯,这个也要有动静了电影森中有林
不完全统计🐱👀接下来要腹泻式定档一些影片
2026-03-24 21:57
不完全统计🐱👀接下来要腹泻式定档一些影片
这个难道是官博嘛 不太确定 网页链接
2026-03-24 21:00
这个难道是官博嘛 不太确定 网页链接
我觉得十间和神探的第一支预告无论定不定档,应该都是春节期间录的那支贴片
2026-03-24 21:01
我觉得十间和神探的第一支预告无论定不定档,应该都是春节期间录的那支贴片
这是官博嘛 期待一下 网页链接
2026-03-24 16:53
这是官博嘛 期待一下 网页链接
在万达影城看到了电影阳光女子合唱团 的贴片预告 但是手上拿着饭没来得及录下来
2026-03-24 16:53
在万达影城看到了电影阳光女子合唱团 的贴片预告 但是手上拿着饭没来得及录下来
电影《火遮眼》美版海报发布,北美、加拿大定档5.29上映,谢苗、杨恩又主演期待内
2026-03-24 10:53
电影《火遮眼》美版海报发布,北美、加拿大定档5.29上映,谢苗、杨恩又主演期待内
今天去看《呼啸山庄》,再把《长夜将尽》影评写出来
2026-03-24 08:53
今天去看《呼啸山庄》,再把《长夜将尽》影评写出来
陈思诚导演/编剧电影《10间敢死队》官抖建立,敬请期待电影10间敢死队
2026-03-24 07:55
陈思诚导演/编剧电影《10间敢死队》官抖建立,敬请期待电影10间敢死队
3月又一波电影豆瓣开分了拼桌 6.3时间旅馆 5.4奇迹梦之队 7.1 2月情人
2026-03-23 15:54
3月又一波电影豆瓣开分了拼桌 6.3时间旅馆 5.4奇迹梦之队 7.1 2月情人
vv姐还有一部是监制(?)的电影叫《一表人才》,之前名字是《嘿!美男子》/《美男
2026-03-23 15:53
vv姐还有一部是监制(?)的电影叫《一表人才》,之前名字是《嘿!美男子》/《美男
高叶此沙新片花花女子杀青哦天呐 就我一人关注到了主演里的史策嘛 感觉好久没在大银
2026-03-23 10:53
高叶此沙新片花花女子杀青哦天呐 就我一人关注到了主演里的史策嘛 感觉好久没在大银
来咯来咯 网页链接
2026-03-23 10:53
来咯来咯 网页链接
五一档的电影也要开始定档了
2026-03-23 08:53
五一档的电影也要开始定档了
拆弹专家2重映定档此次定档为全国分线发行,要依据影城填写的报名才能排场次
2026-03-23 08:53
拆弹专家2重映定档此次定档为全国分线发行,要依据影城填写的报名才能排场次
今日定档?电影寒战1994
2026-03-23 07:54
今日定档?电影寒战1994
河狸变身计划(2025) 我的评分:春节档马上有戏春节档影评大赛 三月院线观影第
2026-03-22 23:53
河狸变身计划(2025) 我的评分:春节档马上有戏春节档影评大赛 三月院线观影第
又一批新片在豆瓣开分了呼啸山庄 锁到6.1才开河狸变身计划 7.7 挽救计划8.
2026-03-22 18:54
又一批新片在豆瓣开分了呼啸山庄 锁到6.1才开河狸变身计划 7.7 挽救计划8.
刚看完电影长夜将尽 ,万茜演的实在太牛bee了,金爵奖影后实至名归!万茜长夜将尽
2026-03-22 13:52
刚看完电影长夜将尽 ,万茜演的实在太牛bee了,金爵奖影后实至名归!万茜长夜将尽
第一页
下一页
作者信息
徐浩哲谈娱乐
感谢大家的关注
分类: 娱乐
热门分类
推荐
热榜
军事
NBA
体育
社会
明星八卦
娱乐
财经
科技
汽车
历史
国际
游戏
动漫
公益
搞笑
商业
互联网
数码
国际足球
房产
家居
时尚
科学探索
职场
育儿
股票
教育
影视
情感
热点
中国军情
武器
中国南海
中国足球
亚洲杯
科比
综合体育
CBA
投资
楼市
大咖秀
外汇
创业
风口
SUV
豪车
概念车
优惠
新能源
美国
欧洲
朝日韩
俄罗斯
孕期
街拍
恋爱攻略
婚姻
正能量