DC娱乐网

元驹说娱乐的文章

听听温特怎么说中国首部院线AIGC动画电影《团圆令》今天上映目前6万多票房。有没

听听温特怎么说中国首部院线AIGC动画电影《团圆令》今天上映目前6万多票房。有没

听听温特怎么说中国首部院线AIGC动画电影《团圆令》今天上映目前6万多票房。有没
听听温特怎么说 3月份是传统淡季以进口片为主,今年过年比较晚春节档电影3月份上旬

听听温特怎么说 3月份是传统淡季以进口片为主,今年过年比较晚春节档电影3月份上旬

听听温特怎么说 3月份是传统淡季以进口片为主,今年过年比较晚春节档电影3月份上旬
听听温特怎么说 光线传媒董事长王长田致全体同事的一封信。公司定位转向ip的创造和

听听温特怎么说 光线传媒董事长王长田致全体同事的一封信。公司定位转向ip的创造和

听听温特怎么说 光线传媒董事长王长田致全体同事的一封信。公司定位转向ip的创造和
听听温特怎么说 3月份中影预约放映电影《长安三万里》《白蛇2》《新神榜杨戬》

听听温特怎么说 3月份中影预约放映电影《长安三万里》《白蛇2》《新神榜杨戬》

听听温特怎么说 3月份中影预约放映电影《长安三万里》《白蛇2》《新神榜杨戬》
听听温特怎么说 转发+关注抽【五位】粉丝,赠送《暗黑新娘!》电影票,电影3月6日

听听温特怎么说 转发+关注抽【五位】粉丝,赠送《暗黑新娘!》电影票,电影3月6日

听听温特怎么说 转发+关注抽【五位】粉丝,赠送《暗黑新娘!》电影票,电影3月6日
听听温特怎么说天才枪手重映定档3月20日,好像是环鹰时代宣发。应该不是全国影院都

听听温特怎么说天才枪手重映定档3月20日,好像是环鹰时代宣发。应该不是全国影院都

听听温特怎么说天才枪手重映定档3月20日,好像是环鹰时代宣发。应该不是全国影院都
范晓萱暗黑新娘电影推广大使暗黑新娘预售开启范晓萱是多少人的青春!作为公认的“小魔

范晓萱暗黑新娘电影推广大使暗黑新娘预售开启范晓萱是多少人的青春!作为公认的“小魔

范晓萱暗黑新娘电影推广大使暗黑新娘预售开启范晓萱是多少人的青春!作为公认的“小魔
听听温特怎么说麦特影业即将筹备《毕证明的证明(前传)》《毕证明的证明》2025年

听听温特怎么说麦特影业即将筹备《毕证明的证明(前传)》《毕证明的证明》2025年

听听温特怎么说麦特影业即将筹备《毕证明的证明(前传)》《毕证明的证明》2025年
听听温特怎么说 麦特影业今年上半年计划上映10部电影,加上之前《马腾你别走!》就

听听温特怎么说 麦特影业今年上半年计划上映10部电影,加上之前《马腾你别走!》就

听听温特怎么说 麦特影业今年上半年计划上映10部电影,加上之前《马腾你别走!》就
飞驰人生3中国影史票房TOP20 影片《飞驰人生3》累计票房33.61亿,超过《

飞驰人生3中国影史票房TOP20 影片《飞驰人生3》累计票房33.61亿,超过《

飞驰人生3中国影史票房TOP20 影片《飞驰人生3》累计票房33.61亿,超过《
听听温特怎么说 《熊出没:年年有熊》累计票房8.29亿已超过去年《熊出没重启未来

听听温特怎么说 《熊出没:年年有熊》累计票房8.29亿已超过去年《熊出没重启未来

听听温特怎么说 《熊出没:年年有熊》累计票房8.29亿已超过去年《熊出没重启未来
听听温特怎么说春节档马上有戏 《夜王》中国内地累计票房刚刚过亿。午夜场看夜王,也

听听温特怎么说春节档马上有戏 《夜王》中国内地累计票房刚刚过亿。午夜场看夜王,也

听听温特怎么说春节档马上有戏 《夜王》中国内地累计票房刚刚过亿。午夜场看夜王,也
听听温特怎么说春节档票房 回到18年希望2026年年票房也能回到2018年。20

听听温特怎么说春节档票房 回到18年希望2026年年票房也能回到2018年。20

听听温特怎么说春节档票房 回到18年希望2026年年票房也能回到2018年。20

听听温特怎么说华策影视回应解散电影部门没有解散,还有电影未来肯定会继续做电影业务

听听温特怎么说华策影视回应解散电影部门没有解散,还有电影未来肯定会继续做电影业务

听听温特怎么说印象中华策影视也做过电影院,十几年前跟时代院线合作弄了时代金球影城

听听温特怎么说印象中华策影视也做过电影院,十几年前跟时代院线合作弄了时代金球影城
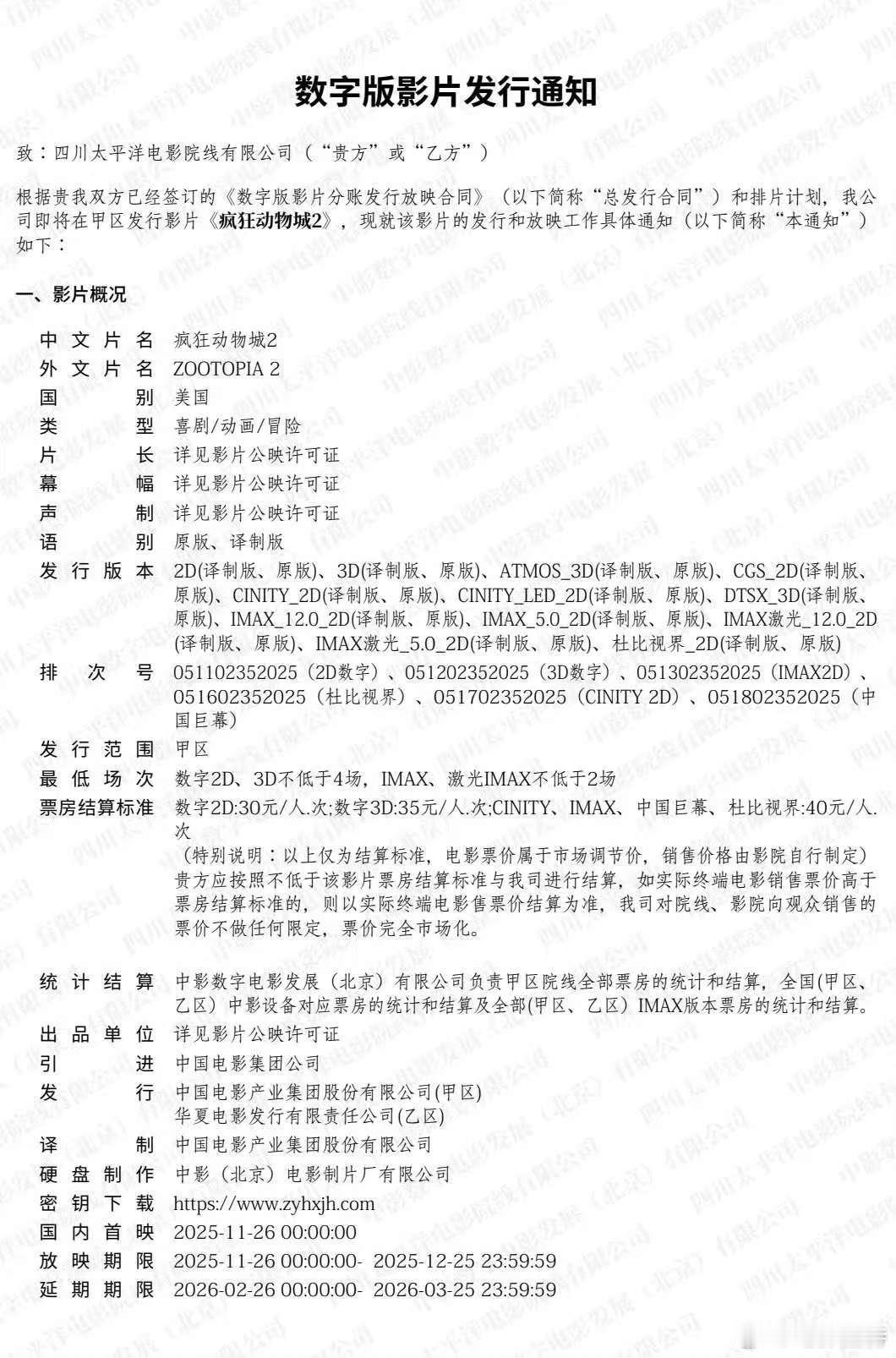
听听温特怎么说 11月26日上映的《疯狂动物城2》密钥延期,将延长放映至3月25

听听温特怎么说 11月26日上映的《疯狂动物城2》密钥延期,将延长放映至3月25

听听温特怎么说 11月26日上映的《疯狂动物城2》密钥延期,将延长放映至3月25

听听温特怎么说 光线传媒披露《飞驰人生3》29.26亿票房,营业收入4300万—

听听温特怎么说 光线传媒披露《飞驰人生3》29.26亿票房,营业收入4300万—

昨晚听听温特怎么说 直播间连线了某电影公司的宣传,他们春节没片子。聊到了春节档片

昨晚听听温特怎么说 直播间连线了某电影公司的宣传,他们春节没片子。聊到了春节档片

惊蛰无声春节档第二名 从定档到后续开分,是春节档被下黑最多的电影之一,我觉得不光

惊蛰无声春节档第二名 从定档到后续开分,是春节档被下黑最多的电影之一,我觉得不光
听听温特怎么说 春节档到五一档目前已经定档的电影。《奇迹梦之队》《拼桌》《河狸变

听听温特怎么说 春节档到五一档目前已经定档的电影。《奇迹梦之队》《拼桌》《河狸变

听听温特怎么说 春节档到五一档目前已经定档的电影。《奇迹梦之队》《拼桌》《河狸变