DC娱乐网

候鸟谈商业的文章

一觉醒来,美股又新高,原油大涨超2%,现货黄金、白银跌近1%,热门中概股普跌,纳

一觉醒来,美股又新高,原油大涨超2%,现货黄金、白银跌近1%,热门中概股普跌,纳

一觉醒来,美股又新高,原油大涨超2%,现货黄金、白银跌近1%,热门中概股普跌,纳
梳理了一下PCB领域的几家最具代表性的企业1⃣ 鹏鼎控股——全球PCB龙头、FP

梳理了一下PCB领域的几家最具代表性的企业1⃣ 鹏鼎控股——全球PCB龙头、FP

梳理了一下PCB领域的几家最具代表性的企业1⃣ 鹏鼎控股——全球PCB龙头、FP
晚上,看到两个不错的一季报,都很惊艳。一个是融捷,一个是天赐。融捷,一季报业绩2

晚上,看到两个不错的一季报,都很惊艳。一个是融捷,一个是天赐。融捷,一季报业绩2

晚上,看到两个不错的一季报,都很惊艳。一个是融捷,一个是天赐。融捷,一季报业绩2
4.27主攻板块和核心股清单第一梯队:最强半导体核心链半导体设备:北方华创、中微

4.27主攻板块和核心股清单第一梯队:最强半导体核心链半导体设备:北方华创、中微

4.27主攻板块和核心股清单第一梯队:最强半导体核心链半导体设备:北方华创、中微
半导体材料已进化到第四代!第一代硅、锗是基础,沪硅产业、中晶科技等是代表;第二代

半导体材料已进化到第四代!第一代硅、锗是基础,沪硅产业、中晶科技等是代表;第二代

半导体材料已进化到第四代!第一代硅、锗是基础,沪硅产业、中晶科技等是代表;第二代
$胜宏科技(SZ300476)$高盛吹的 AI PCB 预测数据(2026-20

$胜宏科技(SZ300476)$高盛吹的 AI PCB 预测数据(2026-20

$胜宏科技(SZ300476)$高盛吹的 AI PCB 预测数据(2026-20
亿晶光电:签署预重整投资协议 宁波瑞廉将成为控股股东江苏博云:控股股东及股东拟协

亿晶光电:签署预重整投资协议 宁波瑞廉将成为控股股东江苏博云:控股股东及股东拟协

亿晶光电:签署预重整投资协议 宁波瑞廉将成为控股股东江苏博云:控股股东及股东拟协
半导体15大材料AI算力、新能源汽车、半导体设备、被动元件等领域关键材料短缺,价

半导体15大材料AI算力、新能源汽车、半导体设备、被动元件等领域关键材料短缺,价

半导体15大材料AI算力、新能源汽车、半导体设备、被动元件等领域关键材料短缺,价
明天又要开盘了,4月26日热点板块龙头复盘1、锂电池概念:板块龙头:多氟多、江特

明天又要开盘了,4月26日热点板块龙头复盘1、锂电池概念:板块龙头:多氟多、江特

明天又要开盘了,4月26日热点板块龙头复盘1、锂电池概念:板块龙头:多氟多、江特
我敢打赌,99%的男人选165

我敢打赌,99%的男人选165

我敢打赌,99%的男人选165
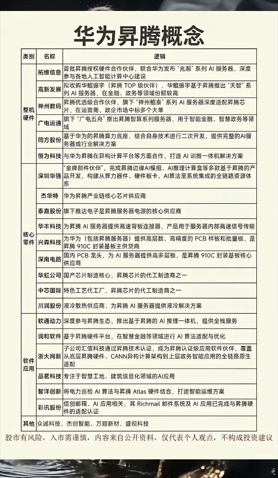
华为昇腾概念全梳理!AI算力主线持续走强🔥在AI算力浪潮下,华为昇腾生态持续扩

华为昇腾概念全梳理!AI算力主线持续走强🔥在AI算力浪潮下,华为昇腾生态持续扩

华为昇腾概念全梳理!AI算力主线持续走强🔥在AI算力浪潮下,华为昇腾生态持续扩
下周二三是一个关键的时间节点,第一个是一季报开奖,我个人还是倾向管理层会给一个不

下周二三是一个关键的时间节点,第一个是一季报开奖,我个人还是倾向管理层会给一个不

下周二三是一个关键的时间节点,第一个是一季报开奖,我个人还是倾向管理层会给一个不
明天的走势就有点关键了,因为这里已经盘整了4天,可能处于一个选择方向的窗口期,从

明天的走势就有点关键了,因为这里已经盘整了4天,可能处于一个选择方向的窗口期,从

明天的走势就有点关键了,因为这里已经盘整了4天,可能处于一个选择方向的窗口期,从
4月26日 热门股点评晶科科技 :算力租赁主线,转势博弈江特电机 :锂矿多重题材

4月26日 热门股点评晶科科技 :算力租赁主线,转势博弈江特电机 :锂矿多重题材

4月26日 热门股点评晶科科技 :算力租赁主线,转势博弈江特电机 :锂矿多重题材
男人看女人时你眼神在哪儿?女人看男人时你的眼神又在哪儿呢。

男人看女人时你眼神在哪儿?女人看男人时你的眼神又在哪儿呢。

男人看女人时你眼神在哪儿?女人看男人时你的眼神又在哪儿呢。
周末突发,看到这个消息之后,股民散户纷纷表示是“大利好”,一起来分析下:1、周末

周末突发,看到这个消息之后,股民散户纷纷表示是“大利好”,一起来分析下:1、周末

周末突发,看到这个消息之后,股民散户纷纷表示是“大利好”,一起来分析下:1、周末
这个周末,光通讯板块全村人的希望都集中在中际旭创和东山精密了。但是,现在最关键的

这个周末,光通讯板块全村人的希望都集中在中际旭创和东山精密了。但是,现在最关键的

这个周末,光通讯板块全村人的希望都集中在中际旭创和东山精密了。但是,现在最关键的
周末话题度最高的依然是deepseekv4。DeepSeek V4正式发布  昇

周末话题度最高的依然是deepseekv4。DeepSeek V4正式发布  昇

周末话题度最高的依然是deepseekv4。DeepSeek V4正式发布  昇
2026年电池8大涨价方向。一、六氟磷酸锂,去年因为价格战,倒了60%的小厂,导

2026年电池8大涨价方向。一、六氟磷酸锂,去年因为价格战,倒了60%的小厂,导

2026年电池8大涨价方向。一、六氟磷酸锂,去年因为价格战,倒了60%的小厂,导
国产CPU概念迎风口!英特尔、AMD大动作,这些公司值得关注4月24日晚,英特尔

国产CPU概念迎风口!英特尔、AMD大动作,这些公司值得关注4月24日晚,英特尔

国产CPU概念迎风口!英特尔、AMD大动作,这些公司值得关注4月24日晚,英特尔