DC娱乐网
罗罗看过去的文章
✨1张图看懂曾国藩:普通人逆袭的“笨功夫”
2025-12-12 15:04
✨1张图看懂曾国藩:普通人逆袭的“笨功夫”
高考历史必背|大庄园vs种植园经济核心对比
2025-12-09 15:00
高考历史必背|大庄园vs种植园经济核心对比
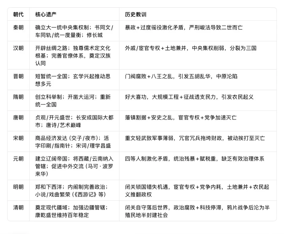
中国各朝代:遗产与教训清单
2025-12-04 18:14
中国各朝代:遗产与教训清单
自然经济与小农经济的联系与区别
2025-10-17 15:01
自然经济与小农经济的联系与区别
历史速记|晋商vs徽商,考点一次分清!
2025-10-27 18:23
历史速记|晋商vs徽商,考点一次分清!
中国古代赋役制度中的役
2025-10-10 17:47
中国古代赋役制度中的役
世族与士族:概念辨析与历史演变
2025-10-09 22:08
世族与士族:概念辨析与历史演变
秦汉以后的富商大贾周流天下
2025-10-28 11:04
秦汉以后的富商大贾周流天下
古代史重难点拆解:从商鞅变法到辛亥革命
2025-09-23 15:05
古代史重难点拆解:从商鞅变法到辛亥革命
明清“海禁”与闭关政策要点
2025-09-17 15:00
明清“海禁”与闭关政策要点
亚非拉美民族解放运动|历史课堂
2025-09-10 15:12
亚非拉美民族解放运动|历史课堂
工业革命与洋务运动对比(教学精炼版)
2025-09-09 15:00
工业革命与洋务运动对比(教学精炼版)
19世纪60年代三次改革对比✨ 初中历史必看
2025-08-28 15:52
19世纪60年代三次改革对比✨ 初中历史必看
🌍古代亚非&欧洲文明 | 一张表秒懂差异!
2025-08-28 15:00
🌍古代亚非&欧洲文明 | 一张表秒懂差异!
救命!古代皇室称谓原来藏这么多门道👑
2025-08-27 15:13
救命!古代皇室称谓原来藏这么多门道👑
号外!史海钩沉《中考历史一遍过》发布!
2025-08-26 15:20
号外!史海钩沉《中考历史一遍过》发布!
历史不能忘❗中国历史上的九大耻辱
2025-08-18 15:01
历史不能忘❗中国历史上的九大耻辱
历史冷知识!16个不被承认的朝代皇帝
2025-08-15 15:15
历史冷知识!16个不被承认的朝代皇帝
北宋打工人假期有多爽?我酸成柠檬精了🍋
2025-07-26 15:00
北宋打工人假期有多爽?我酸成柠檬精了🍋
古人丢东西玄学,有点东西但不多🤣
2025-07-24 15:19
古人丢东西玄学,有点东西但不多🤣
第一页
下一页
作者信息
罗罗看过去
感谢大家的关注
分类: 历史
热门分类
推荐
热榜
军事
NBA
体育
社会
明星八卦
娱乐
财经
科技
汽车
历史
国际
游戏
动漫
公益
搞笑
商业
互联网
数码
国际足球
房产
家居
时尚
科学探索
职场
育儿
股票
教育
影视
情感
热点
中国军情
武器
中国南海
中国足球
亚洲杯
科比
综合体育
CBA
投资
楼市
大咖秀
外汇
创业
风口
SUV
豪车
概念车
优惠
新能源
美国
欧洲
朝日韩
俄罗斯
孕期
街拍
恋爱攻略
婚姻
正能量