
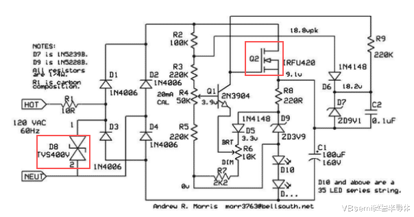
兄弟们,我是老工。今天咱们不聊虚的,直接上一张经典的LED调光电路图。
很多人看到这张图觉得平平无奇,但如果你能把这里面MOS管、TVS二极管和几个关键电阻的配合逻辑讲清楚,那你才算真正摸到了模拟电路的门槛。
别眨眼,全是干货,建议先收藏再看!
很多粉丝在后台问我:“大佬,为什么我的LED驱动板经常炸管子?”或者“为什么调光不够线性?”。其实答案都在这张图的细节里。咱们今天就来拆解一下这个电路的“三大护法”。
第一关:TVS二极管——它是你的“防弹衣”

大家看输入端,那个跨接在火线和零线之间的 D8 (TVS400V)。
很多新手设计电路,为了省成本,直接把它省了。大错特错!你们看,这个电路为了追求某些特性,输入端并没有使用大的滤波电容,而输入电容本可以起到缓冲作用 。
没有电容做缓冲,交流电网上如果突然来一个电压尖峰,后果是什么?这种电压尖峰可能会直接毁掉你的主功率管 Q2 。
这里的TVS二极管就是起这个作用:抑制交流电源线上的电压尖峰 。它就像穿着防弹衣的保镖,平时不说话,关键时刻挡子弹。
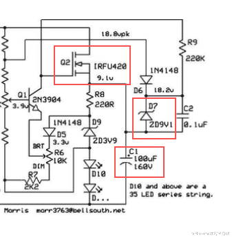
第二关:MOS管 Q2——为什么要用N沟道?

再来看核心元件,那个 IRFU420 (Q2)。
在这个电路里,Q2的角色非常微妙。它不仅仅是个开关,它负责将电容 C1 充电到正确电压后关闭 。
为什么选MOSFET而不是三极管(BJT)? 这是高手的选择。MOS管拥有极高的输入阻抗,所以它被用来替代双极晶体管 。这意味着大大减少了电路中其他元件消耗的功耗 。
为什么是N沟道而不是P沟道? 注意看,输出是从Q2的源极(Source)取出的。如果你在这里强行用P通道MOSFET代替这里使用的N通道MOSFET,电路会变得复杂得多 。
用N沟道,配合一个巧妙的“自举电路”(由D7及其周围元件组成),提供了操作Q2栅极所需的电压 。齐纳二极管 D7 在这里稳定了用于开启 Q2 的电压 。
第三关:电阻与齐纳二极管——精准的“指挥棒”
别看不起电阻,电阻用得好,电路才有灵魂。
电阻器在电路中用于控制不同点的电压和电流 。特别是调光部分,大家看 D9 和 Q1。

齐纳二极管 D9 用作电流调节晶体管 Q1 的电压参考 。配合外围电路,你才能实现丝般顺滑的调光效果,而不是转一点点就突然爆亮。
总结
看懂了吗?
TVS (D8) 负责抗浪涌,保命用的。
MOS管 (Q2) 负责高效开关,选N沟道是为了简化驱动。
电阻与齐纳管 (D9) 负责构建精准的静态工作点和基准。
电路设计不是堆料,而是对每一个元器件特性的极致压榨。这张图虽然看着简单,但每一个元件都有它不可替代的使命。
思考题: 如果我把 D7 这个稳压二极管拿掉,电路会出现什么现象?评论区告诉我你的答案!