DC娱乐网
我说知识有管理的文章
✅行政部工作清单,办公室工作分工安排表
2024-06-26 12:44
✅行政部工作清单,办公室工作分工安排表
✅员工绩效考核表
2024-06-26 12:19
✅员工绩效考核表
✅员工薪资绩效管理制度
2024-06-25 12:46
✅员工薪资绩效管理制度
✅工作日志记录表,工作汇报表,周报
2024-06-25 12:15
✅工作日志记录表,工作汇报表,周报
✅员工薪酬管理制度,职级薪酬对应表
2024-06-24 16:29
✅员工薪酬管理制度,职级薪酬对应表
✅公司考勤管理制度
2024-06-23 12:38
✅公司考勤管理制度
工作周报总结模板
2024-06-22 12:42
工作周报总结模板
✅部门工作周报,部门员工绩效考核
2024-06-21 12:14
✅部门工作周报,部门员工绩效考核
✅管理者,既要管人,也要管事
2024-06-20 15:44
✅管理者,既要管人,也要管事
✅行政工作总结,这样写‼️
2024-06-19 12:42
✅行政工作总结,这样写‼️
薪酬结构管理制度
2024-06-19 12:07
薪酬结构管理制度
员工薪酬结构管理制度
2024-06-18 12:06
员工薪酬结构管理制度
新员工入职培训流程图
2024-06-16 12:33
新员工入职培训流程图
✅年中总结这样写,这才是领导想要的总结
2024-06-16 12:13
✅年中总结这样写,这才是领导想要的总结
✅新员工入职管理‼️
2024-06-14 12:41
✅新员工入职管理‼️
✅两人合伙:一人出钱,一人出力,该怎么分?
2024-06-13 12:37
✅两人合伙:一人出钱,一人出力,该怎么分?
✅管理不讲对错,只讲解决问题
2024-06-12 12:34
✅管理不讲对错,只讲解决问题
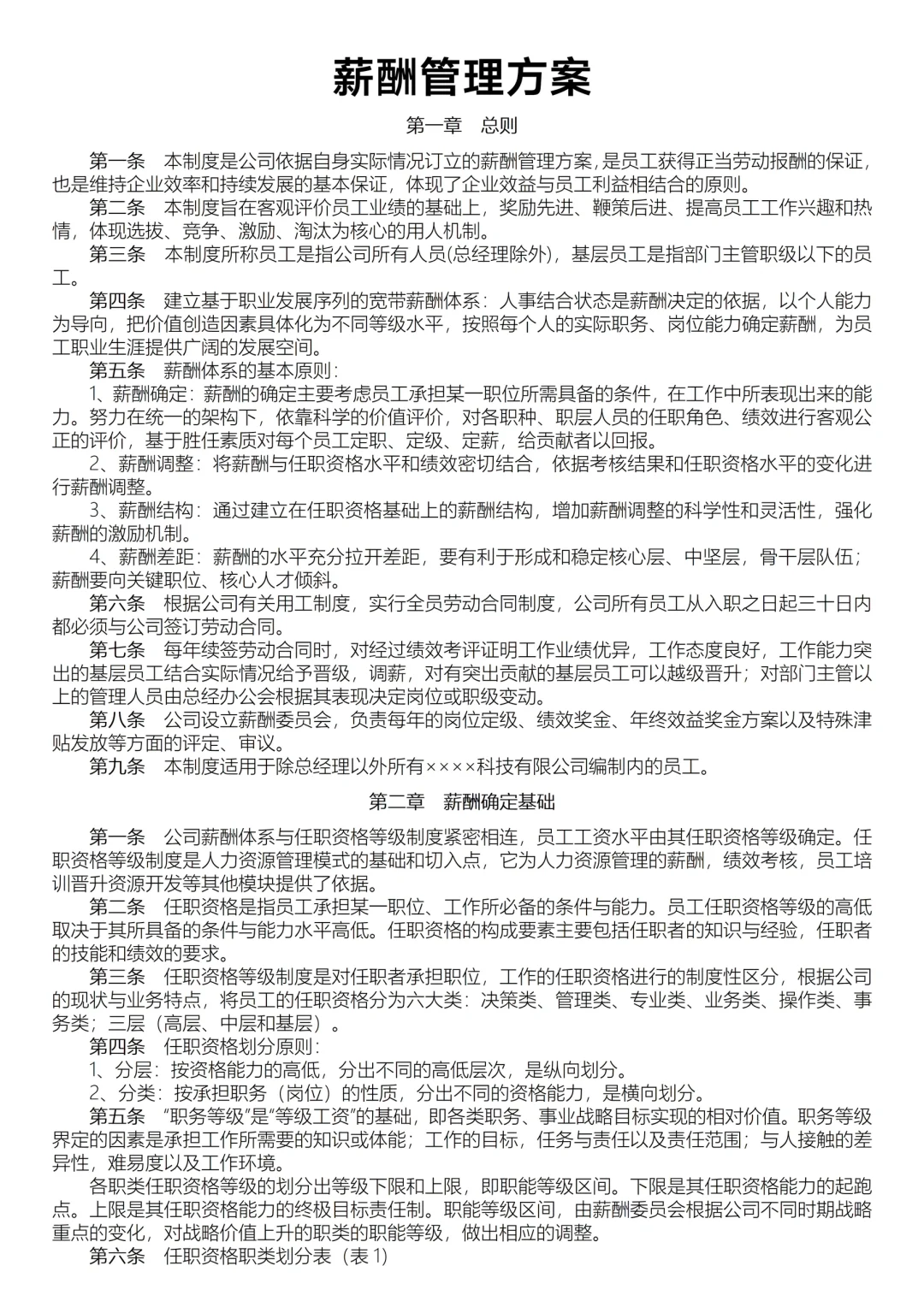
✅薪酬管理方案
2024-06-11 12:22
✅薪酬管理方案
✅人事管理制度-详细版‼️
2024-06-07 12:15
✅人事管理制度-详细版‼️
公司人事主管任务绩效考评表
2024-06-04 12:14
公司人事主管任务绩效考评表
第一页
下一页
作者信息
我说知识有管理
感谢大家的关注
分类: 职场
热门分类
推荐
热榜
军事
NBA
体育
社会
明星八卦
娱乐
财经
科技
汽车
历史
国际
游戏
动漫
公益
搞笑
商业
互联网
数码
国际足球
房产
家居
时尚
科学探索
职场
育儿
股票
教育
影视
情感
热点
中国军情
武器
中国南海
中国足球
亚洲杯
科比
综合体育
CBA
投资
楼市
大咖秀
外汇
创业
风口
SUV
豪车
概念车
优惠
新能源
美国
欧洲
朝日韩
俄罗斯
孕期
街拍
恋爱攻略
婚姻
正能量