DC娱乐网
李肃深扒小姐姐的文章
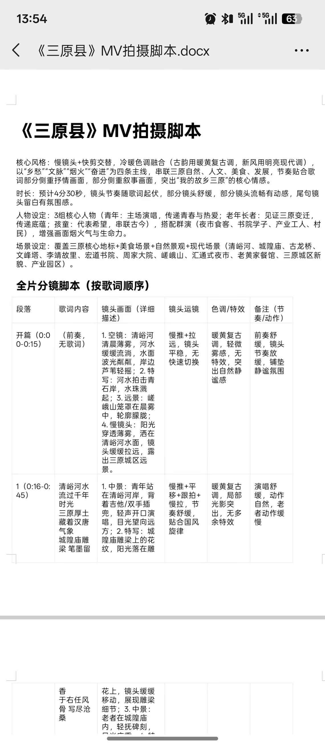
为家乡做点绵薄之力,明天实景拍摄(三原县)MV。希望大家帮个忙转发一下。需要两个
2026-04-16 23:18
为家乡做点绵薄之力,明天实景拍摄(三原县)MV。希望大家帮个忙转发一下。需要两个
最美麦田里的守望者
2026-04-13 12:10
最美麦田里的守望者
夏天的风吹的吹的很舒服!金黄色的麦田让我感到无比的美好!麦田治愈感 高清全屏美图
2026-04-12 15:09
夏天的风吹的吹的很舒服!金黄色的麦田让我感到无比的美好!麦田治愈感 高清全屏美图
高清手机壁纸分享 Ai手机墙纸
2026-04-03 21:09
高清手机壁纸分享 Ai手机墙纸
分享唯美壁纸作品 高清全屏美图壁纸分享 Ai手机墙纸
2026-03-30 23:55
分享唯美壁纸作品 高清全屏美图壁纸分享 Ai手机墙纸
全屏手机高清壁纸 Ai手机墙纸
2026-03-21 20:50
全屏手机高清壁纸 Ai手机墙纸
高清全屏美图壁纸分享 美到让人窒息的手机壁纸 Ai手机墙纸
2026-03-07 11:47
高清全屏美图壁纸分享 美到让人窒息的手机壁纸 Ai手机墙纸
全屏手机高清壁纸 Ai手机墙纸
2026-03-01 12:47
全屏手机高清壁纸 Ai手机墙纸
全屏手机高清壁纸 Ai手机墙纸
2026-02-28 16:32
全屏手机高清壁纸 Ai手机墙纸
全屏手机高清壁纸 Ai手机墙纸
2026-02-27 17:48
全屏手机高清壁纸 Ai手机墙纸
全屏手机高清壁纸 Ai手机墙纸
2026-02-26 20:45
全屏手机高清壁纸 Ai手机墙纸
全屏手机高清壁纸 Ai手机墙纸
2026-02-24 22:46
全屏手机高清壁纸 Ai手机墙纸
全屏手机高清壁纸 Ai手机墙纸
2026-02-24 12:45
全屏手机高清壁纸 Ai手机墙纸
美到让人窒息的手机壁纸全屏手机高清壁纸 Ai手机墙纸
2026-02-22 09:45
美到让人窒息的手机壁纸全屏手机高清壁纸 Ai手机墙纸
全屏手机高清壁纸 Ai手机墙纸
2026-02-21 19:45
全屏手机高清壁纸 Ai手机墙纸
全屏手机高清壁纸 Ai手机墙纸
2026-02-20 12:45
全屏手机高清壁纸 Ai手机墙纸
高清全屏美图壁纸分享 Ai手机墙纸
2026-02-19 19:45
高清全屏美图壁纸分享 Ai手机墙纸
高清手机壁纸分享 Ai手机墙纸
2026-02-19 10:46
高清手机壁纸分享 Ai手机墙纸
全屏手机高清壁纸 Ai手机墙纸
2026-02-18 14:45
全屏手机高清壁纸 Ai手机墙纸
无标题
2026-02-17 18:45
第一页
下一页
作者信息
李肃深扒小姐姐
感谢大家的关注
分类: 小姐姐
热门分类
推荐
热榜
军事
NBA
体育
社会
明星八卦
娱乐
财经
科技
汽车
历史
国际
游戏
动漫
公益
搞笑
商业
互联网
数码
国际足球
房产
家居
时尚
科学探索
职场
育儿
股票
教育
影视
情感
热点
中国军情
武器
中国南海
中国足球
亚洲杯
科比
综合体育
CBA
投资
楼市
大咖秀
外汇
创业
风口
SUV
豪车
概念车
优惠
新能源
美国
欧洲
朝日韩
俄罗斯
孕期
街拍
恋爱攻略
婚姻
正能量