DC娱乐网
港大学爸肥佬的文章
这篇文章充斥着谎言,很多数据都不真实。首先,香港中文大学2025年非本地生的学费
2026-04-15 12:32
这篇文章充斥着谎言,很多数据都不真实。首先,香港中文大学2025年非本地生的学费
君子爱财 取之有道。
2026-04-15 12:31
君子爱财 取之有道。
四年前亲手送入澳门科技大学法学院,来自兰州的李同学不负韶华,继上月底收到剑桥大学
2026-04-15 12:32
四年前亲手送入澳门科技大学法学院,来自兰州的李同学不负韶华,继上月底收到剑桥大学
尊重知识,信息有价[作揖]
2026-04-15 12:32
尊重知识,信息有价[作揖]
你谈香港留学的内容非常外行[捂脸],比如香港的护理学专业,基本是不招收内地学生的
2026-04-15 12:32
你谈香港留学的内容非常外行[捂脸],比如香港的护理学专业,基本是不招收内地学生的
谈香港留学,你比较的外行。我问你:你知道浙江的特控线,上海特控线分别是多少分吗?
2026-04-15 12:32
谈香港留学,你比较的外行。我问你:你知道浙江的特控线,上海特控线分别是多少分吗?
就在刚刚,香港大学多元卓越计划第三轮面试邀请发出,按照以往的经验,这将是今年最后
2026-04-15 12:31
就在刚刚,香港大学多元卓越计划第三轮面试邀请发出,按照以往的经验,这将是今年最后
你知道留学机构offer怎么会有那么多?这不,来自深圳的机构,就把我们晒出来的录
2026-04-15 12:32
你知道留学机构offer怎么会有那么多?这不,来自深圳的机构,就把我们晒出来的录
如果这个孩子的水平只能够报考镜湖护理学院和香港东华学院,您觉得他的实力和智商能够
2026-04-15 12:31
如果这个孩子的水平只能够报考镜湖护理学院和香港东华学院,您觉得他的实力和智商能够
你要相信官网的你就输了,香港大学说内地的高考学生只要过一本线就可以被香港大学录取
2026-04-15 12:32
你要相信官网的你就输了,香港大学说内地的高考学生只要过一本线就可以被香港大学录取
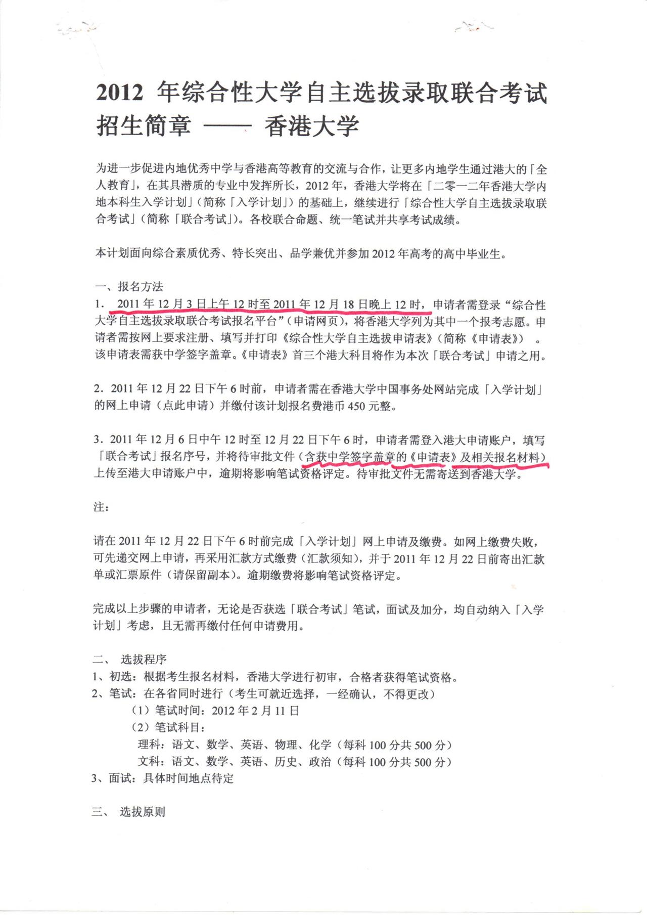
看看14年以前(2012年) 的香港大学的内地本科招生简章是什么样的? 201
2026-04-15 12:31
看看14年以前(2012年) 的香港大学的内地本科招生简章是什么样的? 201
近日, 香港大学多元卓越计划第二批测试名单公布, 一部分平时成绩优秀的同学获得了
2026-04-15 12:32
近日, 香港大学多元卓越计划第二批测试名单公布, 一部分平时成绩优秀的同学获得了
我孩子当年为了上香港大学是如何做准备的? 香港大学本硕内地学生家长,香港大学研究
2026-04-15 12:32
我孩子当年为了上香港大学是如何做准备的? 香港大学本硕内地学生家长,香港大学研究
想报考港澳本科,英语口语练习要提前。 香港大学本科生家长群群主,香港大学研究生家
2026-04-15 12:31
想报考港澳本科,英语口语练习要提前。 香港大学本科生家长群群主,香港大学研究生家
港澳高校的留位费可以被退回来吗? 香港大学本硕内地学生家长,香港大学本科生家长群
2026-04-15 12:32
港澳高校的留位费可以被退回来吗? 香港大学本硕内地学生家长,香港大学本科生家长群
香港大学2026学年内地本科招生的多元卓越计划第二轮测试详情发布! 请大家仔细查
2026-04-15 12:32
香港大学2026学年内地本科招生的多元卓越计划第二轮测试详情发布! 请大家仔细查
别胡说八道了,香港教育大学香港都会大学最低要求学生的高考成绩要达到本或者特控线以
2026-04-15 12:32
别胡说八道了,香港教育大学香港都会大学最低要求学生的高考成绩要达到本或者特控线以
2026年3月21日晚上7:00继续我们的港澳留学答疑直播,欢迎收看,不见不散[
2026-04-15 12:32
2026年3月21日晚上7:00继续我们的港澳留学答疑直播,欢迎收看,不见不散[
近日, 看到一家深圳的留学机构发布广告说: 只要办一个香港身份就可以参加华侨生联
2026-04-15 12:32
近日, 看到一家深圳的留学机构发布广告说: 只要办一个香港身份就可以参加华侨生联
H同学是中国国籍, 随父母在日本生活了10年,完成了日本的小学和中学教育. 在
2026-04-15 12:32
H同学是中国国籍, 随父母在日本生活了10年,完成了日本的小学和中学教育. 在
第一页
下一页
作者信息
港大学爸肥佬
感谢大家的关注
分类: 教育
热门分类
推荐
热榜
军事
NBA
体育
社会
明星八卦
娱乐
财经
科技
汽车
历史
国际
游戏
动漫
公益
搞笑
商业
互联网
数码
国际足球
房产
家居
时尚
科学探索
职场
育儿
股票
教育
影视
情感
热点
中国军情
武器
中国南海
中国足球
亚洲杯
科比
综合体育
CBA
投资
楼市
大咖秀
外汇
创业
风口
SUV
豪车
概念车
优惠
新能源
美国
欧洲
朝日韩
俄罗斯
孕期
街拍
恋爱攻略
婚姻
正能量