DC娱乐网

用户风雨潜行的文章

中东变局下的战略突围:巴基斯坦成最大赢家,外交登顶续写国家崛起
 
当下中东地缘

中东变局下的战略突围:巴基斯坦成最大赢家,外交登顶续写国家崛起 当下中东地缘

中东变局下的战略突围:巴基斯坦成最大赢家,外交登顶续写国家崛起 当下中东地缘
加沙浩劫:以色列暴行肆虐,美国包庇难辞其咎
 
加沙地带的硝烟从未真正散去,残垣

加沙浩劫:以色列暴行肆虐,美国包庇难辞其咎 加沙地带的硝烟从未真正散去,残垣

加沙浩劫:以色列暴行肆虐,美国包庇难辞其咎 加沙地带的硝烟从未真正散去,残垣
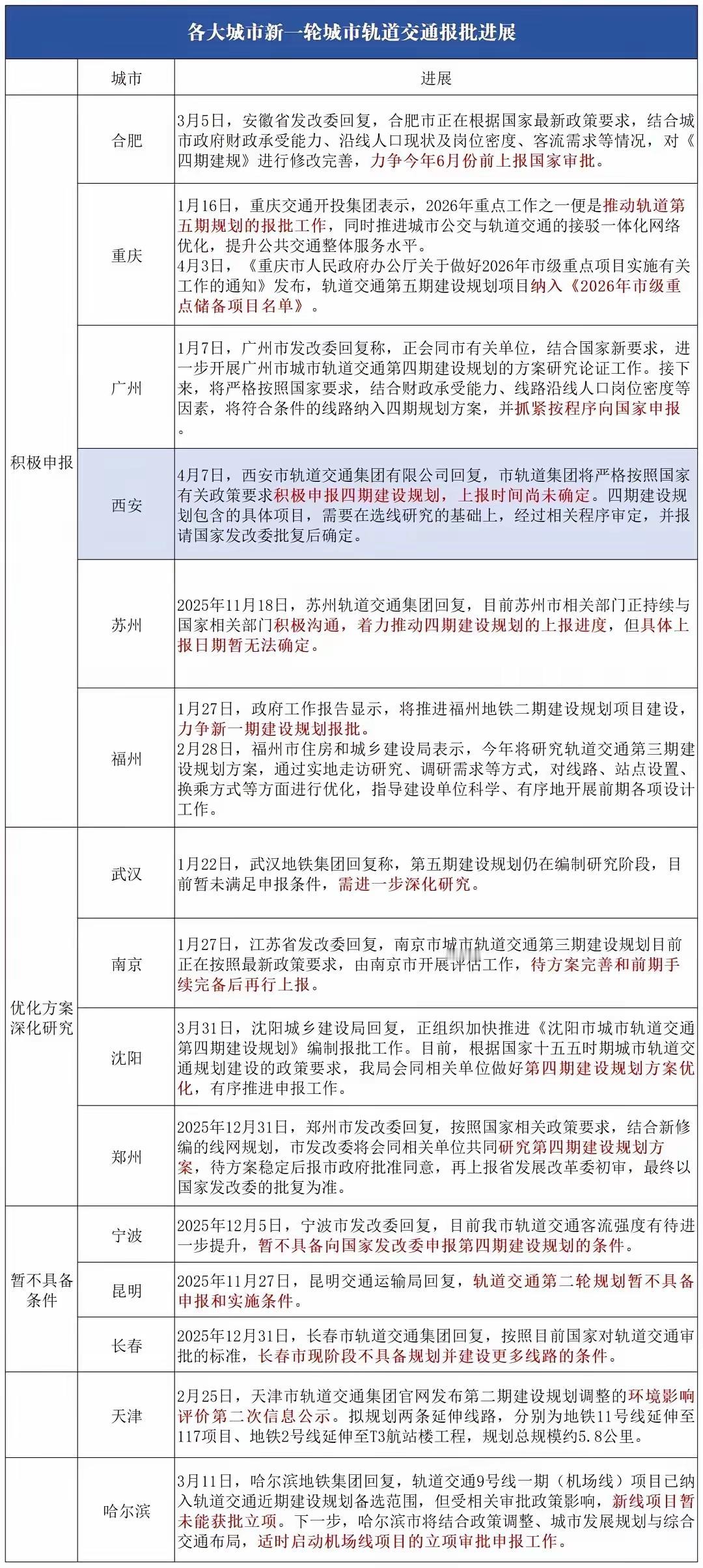
地铁申报迎来“生死局”:城市基建,该告别盲目攀比了
 
近日,全国15座城市新一

地铁申报迎来“生死局”:城市基建,该告别盲目攀比了 近日,全国15座城市新一

地铁申报迎来“生死局”:城市基建,该告别盲目攀比了 近日,全国15座城市新一
美元渐退:霸权松动与全球货币新局
 
近年来,全球货币体系正经历一场静水深流的变

美元渐退:霸权松动与全球货币新局 近年来,全球货币体系正经历一场静水深流的变

美元渐退:霸权松动与全球货币新局 近年来,全球货币体系正经历一场静水深流的变
确实太有感触了!
英迪格、欢朋、金普顿、洲际、逸菲……一个个国际品牌扎堆落子泉州

确实太有感触了! 英迪格、欢朋、金普顿、洲际、逸菲……一个个国际品牌扎堆落子泉州

确实太有感触了! 英迪格、欢朋、金普顿、洲际、逸菲……一个个国际品牌扎堆落子泉州
以实力护航道:霍尔木兹海峡博弈下的中国海上战略抉择
 
霍尔木兹海峡,这条全球能

以实力护航道:霍尔木兹海峡博弈下的中国海上战略抉择 霍尔木兹海峡,这条全球能

以实力护航道:霍尔木兹海峡博弈下的中国海上战略抉择 霍尔木兹海峡,这条全球能
伊朗拟短暂暂停霍尔木兹航运:一场刀尖上的外交试探
 
霍尔木兹海峡再度成为美伊博

伊朗拟短暂暂停霍尔木兹航运:一场刀尖上的外交试探 霍尔木兹海峡再度成为美伊博

伊朗拟短暂暂停霍尔木兹航运:一场刀尖上的外交试探 霍尔木兹海峡再度成为美伊博
未来五年,国家将重锤打造五大城市群,同城化生活真的要来了,你准备好了吗?
这五大

未来五年,国家将重锤打造五大城市群,同城化生活真的要来了,你准备好了吗? 这五大

未来五年,国家将重锤打造五大城市群,同城化生活真的要来了,你准备好了吗? 这五大
战略定力不是退让底线:从俄媒警告看大国博弈的现实逻辑
 
近日,俄罗斯媒体一番直

战略定力不是退让底线:从俄媒警告看大国博弈的现实逻辑 近日,俄罗斯媒体一番直

战略定力不是退让底线:从俄媒警告看大国博弈的现实逻辑 近日,俄罗斯媒体一番直
两大海峡:全球航运命脉的地缘博弈与价值思辨
 
在全球海洋航运版图上,霍尔木兹海

两大海峡:全球航运命脉的地缘博弈与价值思辨 在全球海洋航运版图上,霍尔木兹海

两大海峡:全球航运命脉的地缘博弈与价值思辨 在全球海洋航运版图上,霍尔木兹海
单篇内容获赞量破1000啦!

单篇内容获赞量破1000啦!

单篇内容获赞量破1000啦!
单篇内容获得阅读量破10万啦!

单篇内容获得阅读量破10万啦!

单篇内容获得阅读量破10万啦!
退群”危机:美式霸权反噬,联盟根基动摇
 这次的美欧裂痕有点不一样,美国总统又喊

退群”危机:美式霸权反噬,联盟根基动摇 这次的美欧裂痕有点不一样,美国总统又喊

退群”危机:美式霸权反噬,联盟根基动摇 这次的美欧裂痕有点不一样,美国总统又喊
民进党抹黑郑丽文访陆:一场拙劣的政治甩锅闹剧
 
4月7日,民进党当局针对国民党

民进党抹黑郑丽文访陆:一场拙劣的政治甩锅闹剧 4月7日,民进党当局针对国民党

民进党抹黑郑丽文访陆:一场拙劣的政治甩锅闹剧 4月7日,民进党当局针对国民党
要价悬殊、互信缺失,美伊巴基斯坦谈判难破僵局
 
伊朗外长率团前往巴基斯坦,开启

要价悬殊、互信缺失,美伊巴基斯坦谈判难破僵局 伊朗外长率团前往巴基斯坦,开启

要价悬殊、互信缺失,美伊巴基斯坦谈判难破僵局 伊朗外长率团前往巴基斯坦,开启
俄日能源博弈:日本的激进与反噬
 
俄罗斯以“石油禁售日本”的强硬姿态,再次展现

俄日能源博弈:日本的激进与反噬 俄罗斯以“石油禁售日本”的强硬姿态,再次展现

俄日能源博弈:日本的激进与反噬 俄罗斯以“石油禁售日本”的强硬姿态,再次展现
停火博弈下的美伊立场与霍尔木兹海峡的全球赌注
 
美伊停火谈判进入关键窗口,巴基

停火博弈下的美伊立场与霍尔木兹海峡的全球赌注 美伊停火谈判进入关键窗口,巴基

停火博弈下的美伊立场与霍尔木兹海峡的全球赌注 美伊停火谈判进入关键窗口,巴基
确实更像是“伊朗先击伤/迫使无法起飞 + 美军最后自毁”的组合。
 
事件背景(

确实更像是“伊朗先击伤/迫使无法起飞 + 美军最后自毁”的组合。 事件背景(

确实更像是“伊朗先击伤/迫使无法起飞 + 美军最后自毁”的组合。 事件背景(
香港与新加坡:五年经济对比背后,不是胜负,而是赛道不同
 
短短五年,香港和新加

香港与新加坡:五年经济对比背后,不是胜负,而是赛道不同 短短五年,香港和新加

香港与新加坡:五年经济对比背后,不是胜负,而是赛道不同 短短五年,香港和新加
从美军搜救飞行员一事看军人精神
 
抛开立场与争议,单从军人职业精神来看,美军深

从美军搜救飞行员一事看军人精神 抛开立场与争议,单从军人职业精神来看,美军深

从美军搜救飞行员一事看军人精神 抛开立场与争议,单从军人职业精神来看,美军深