DC娱乐网
有个事很离谱,我的股票亏损和黄金盈利成正比。
2026-01-26 19:14:15
科技老爹
科技
有个事很离谱,我的股票亏损和黄金盈利成正比。
猜你喜欢
发生了什么?刚刚现货黄金居然回到5500美元下方?这几天现货黄金疯狂
2026-01-29
讨期财小褚
标签:
黄金
现货黄金
贵金属
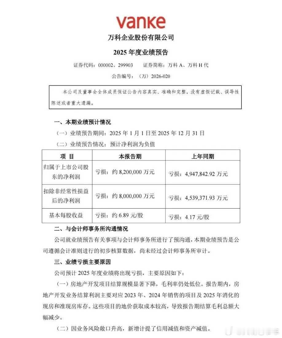
真不知道万科多年都盈利都去了哪里,一亏损就是天大的窟窿预亏八百多亿的万科,还有
2026-01-31
飞北社会
标签:
万科
华尔街现在使劲将黄金往上弄,目的是什么?本质上就是美国要降息,一旦降息了,钱就要
2026-01-29
小茹吖
标签:
黄金
华尔街
美股
美国国债
货币政策
天哪,闻泰科技大暴雷!25年全年净利润亏损90-135亿,看了三季度还盈利15
2026-01-31
陈式评人生趣事
标签:
闻泰科技
瑞泰科技
半导体
亚洲股市
股票板块-房地产
股票板块-通信
股票板块-纺织服装
820亿!万科2025年遭遇史诗级亏损。万科巨亏820亿标志着一个时代的结束。
2026-01-31
大嘴车啊
标签:
万科
1月30日,万科A公告,预计2025年归属于上市公司股东的净利润亏损820亿元,
2026-01-30
思阳评商业
标签:
万科a
郁亮
股票板块-房地产
a股
不可思议,深康佳A2025年净亏损125个亿,这种天文数字亏损来自我们的大A上
2026-01-31
棋观看商业
标签:
深康佳a
东南亚
康佳
股票板块-家用电器
a股
万科巨亏820亿!万科发布业绩预告,2025年预计亏损820亿元,前三季度亏损
2026-01-30
汴京不良人
标签:
万科
a股
热门分类
推荐
热榜
军事
NBA
体育
社会
明星八卦
娱乐
财经
科技
汽车
历史
国际
游戏
动漫
公益
搞笑
商业
互联网
数码
国际足球
房产
家居
时尚
科学探索
职场
育儿
股票
教育
影视
情感
热点
中国军情
武器
中国南海
中国足球
亚洲杯
科比
综合体育
CBA
投资
楼市
大咖秀
外汇
创业
风口
SUV
豪车
概念车
优惠
新能源
美国
欧洲
朝日韩
俄罗斯
孕期
街拍
恋爱攻略
婚姻
正能量