江北的朋友注意了!南京北站建设再迎关键一步,投资近5亿的北站快速路西段工程中标候选人正式公示,这条关键交通配套落地,不仅让未来去北站的出行更便捷,更直接撬动江北新区整个枢纽经济区的发展,南京城市发展的“北翼引擎”,真的要加速了!

这次敲定的北站快速路西段工程,可不是普通的修路,而是南京北站枢纽经济区的核心交通配套,合同估算价近4.96亿元,100%政府投资,实打实的重磅民生和发展工程。工程位于南京北站西侧,新建道路全长约5.6千米,还包含9座互通桥梁,光是桥梁总长就约3km,其中西快线还是城市快速路,兼顾高速集散功能,设计时速80公里/小时,未来开车走这里,一路畅通不用等。
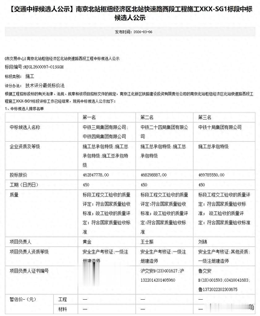
而且工程的招标范围覆盖超全,道路、桥梁、排水、交通、照明、绿化、环保全包含,连临时工程和后期缺陷修复都考虑到了,计划工期450天,中铁三局+中铁四局联合体以4.63亿投标报价拿下第一候选人,中铁二十四局、中铁十局分列二三位,三家都是施工总承包特级资质的硬核企业,工程质量直接拉满保障。

可能有人会问,一条快速路而已,为啥说它对南京北站、对江北新区这么重要?答案很简单:交通是枢纽的命脉,更是区域发展的基石。
南京北站作为江苏目前在建最大高铁站,规划2027年和北沿江高铁同步投用,建成后是南京唯一集高铁、城际、普速铁路于一体的综合客站,南京到合肥只要35分钟,更是长三角北翼的核心交通枢纽 。但再牛的枢纽,没有便捷的集疏运体系,也只能是“孤岛”。

这次的北站快速路西段,是南京北站“H型”快速路骨架的关键一环,西快线作为纵向快速通道,衔接宁连高速,北站快速路串联花旗营和林场立交 ,建成后能实现北站车辆的快速集散,把过境交通和区域内交通有效分流,不管是本地人去北站坐车,还是外来车流进出江北,都能告别拥堵,这也是打造“轨道上的长三角”的关键一步。
更重要的是,这条快速路的落地,是南京北站枢纽经济区从“规划”走向“落地”的重要信号。要知道,南京北站不仅是一个高铁站,更是江北新区打造的14.4平方公里枢纽经济区核心,规划集聚10万人口,定位“产业科创新门户、会展商务新中心、生态活力新家园” ,未来这里要串联起科技创新港、会展商务区,融合老山生态文旅资源,实现“站、产、城、景”一体化发展。

而交通配套的先行,就是为产业、人口、资源的集聚铺路。现在北站站房已经全面转入地上结构施工,北广场结构完工,南广场完成70%,加上这条快速路的建设,南京北站的“枢纽骨架”正在快速成型 。等到2027年北站投用,这条快速路将和地铁3、4、15、18号线以及宁滁S4号线形成立体交通网 ,江北新区的交通短板将被彻底补齐,从“过江发展”真正走向“跨江融合”。
从城市发展的角度看,南京北站和这条快速路的建设,更是南京打造“双核驱动”格局的关键。过去南京南站带动了南部新城的崛起,现在南京北站依托江北新区的科创、产业优势,加上国家级新区的政策加持,未来不仅能辐射南京都市圈,更能连接安徽、苏北等区域,成为南京向北辐射的重要门户,让南京的城市发展格局更均衡、更有后劲。
对江北新区的居民来说,最直接的感受就是出行更方便,未来去北站坐高铁不用绕路,周边的路网配套越来越完善;而从长远来看,交通的升级必然带动周边产业、商业、人居的发展,江北新区的城市价值也会跟着水涨船高。
当然,这只是南京北站建设的一小步,未来还有更多的配套工程落地,更多的产业资源集聚。但不可否认的是,随着这条近5亿快速路的开工,南京北站的“通车倒计时”已经越来越近,江北新区的发展也将进入快车道。
南京的城市发展,正在向北发力,而这一切,才刚刚开始。
评论列表